基于数据可视化学生管理系统项目的需求分析和概念模型
工程实践项目:数据可视化学生管理系统
采取的研究方法:采用面向对象的编程,结合网络和数据库技术,实现控制和管理。通过系统分析、需求分析、概要设计、详细设计、编写代码、软件测试、软件维护、经验方法总结等一系列实验方案,实验软件的开发。
用户的特点
为保证系统安全高效的运行,本系统把用户划分为3类:教务处(管理员)、教师和学生。不同的用户在系统中的作用和权限也有所不同,所以它所需要完成的功能也就不同。
本系统所有的功能:
1) 学生信息管理,除学生基本信息外,还可管理学生所选课程、成绩等;
2) 教师信息管理,包括教师个人的基本情况和任课情况;
3) 项目及班数的设定:根据学校教务处所排课进行班级数及人数的统计,然后根据统计结果进行项目及班数的设定;
4) 排课:根据上一步分班情况安排任课教师;
5) 报表生成及输出:生成教师担任课程分班表、按项目生成学生成绩表、按学生行政班生成成绩表及所有报表的输出。
教师在本系统的功能:查询学生选课情况、自己任课情况、获取自己所担任课程分班表、录入及修改成绩等。
学生在本系统的功能:查询本人信息、教师任课信息、选课、选课信息查询、成绩查询。
需求规定
对功能的规定
1.可实现学生选课注册
2.方便实现学生选课信息查询
3.可对学生成绩档案进行管理,成绩表单生成简便。
4.安全有效的用户区分,管理
5.档案数据的高安全性,保密性
6.有帮助文档
对性能的规定
使用稳定,操作性能好,操作方法易于掌握,系统的安全性强
设计思想
用户的需求具体表现在对各种信息的提供、编辑、处理及查询统计上。这就要求数据库结构能充分满足各种信息的输入、处理和输出。通过分析学生选课管理系统的现实需求,学生选课管理系统各环节的基本数据及数据处理流程,在与管理人员沟通、交流与探讨的基础上,得到以下学生选课系统的数据流程图
项目中的用例建模
建立用例模型
使用用例的方法来描述系统的功能需求的过程就是用例建模,用例模型主要包括以下两部分内容:
- 用例图(Use Case Diagram)
确定系统中所包含的参与者、用例和两者之间的对应关系,用例图描述的是关于系统功能的一个概述。 - 用例规约(Use Case Specification)
针对每一个用例都应该有一个用例规约文档与之相对应,该文档描述用例的细节内容。
在用例建模的过程中,我们建议的步聚是先找出参与者,再根据参与者确定每个参与者相关的用例,最后再细化每一个用例的用例规约。
项目用例图
学生用例图

教师用例图

管理员用例图

业务建模
业务建模是以软件模型方式描述企业管理和业务所涉及的对象和要素、以及它们的属性、行为和彼此关系,业务建模强调以体系的方式来理解、设计和构架企业信息系统。
业务建模基本步骤
- 收集应用业务领域的信息。聚焦在功能需求层面,也考虑其他类型的需求和资料;
- 头脑风暴。列出重要的应用业务领域概念,给出这些概念的属性,以及这些概念之间的关系;
- 给这些应用业务领域概念分类。分别列出哪些是类、哪些属性和属性值、以及列出类之间的继承关系、聚合关系和关联关系。
- 将结果用 UML 类图画出来。
类:教师,学生,教务员,课程。
属性:教务员编号,教务员姓名,密码,课程号,学号,教工号,教室,上课时间,学号,学生姓名,班级,密码,专业,教工号,教师姓名,密码。
业务概念分类并添加属性。
UML类图

数据库的设计
通过对学生选课管理系统工作内容和相关数据流程分析,根据学生选课管理系统的需要,就可以设计出能满足用户需求的各种实体,以及它们之间的关系,由此得到数据库所支持的数据模型,即数据库的逻辑结构,具体情况如下:
- 学生信息表:开学时将教务处提供的学生信息库按系统的要求修改库结构并导入Access数据库中,应包括如下信息:姓名、学号、院系、班级、性别、所选课程、任课教师、备注等。
- 教师信息表:包括教师姓名、教师代码、性别、年龄、职称、主要教授课程、兼任课程等。
- 课程信息:包括课程目录、课程、课程代码、教学内容、任务与目的、考试方法、要求等。
- 课程表:包括课程名称、课程编号、任课教师、课程学分、上课时间。
- 成绩单列表:包括学生姓名、学号、院系、班级、课程、任课教师、成绩。
数据库概念设计
-
根据以上数据流图导出数据库所需数据项和数据结构
学生:学号,姓名,性别,生日,所在院系,所在班级:
课程:课程号,课程名,讲师,上课时间,地点,课程简介
选课结果:记录号,选课学生,所选课程
学籍变更记录:记录号,变更情况,记录时间,详细描述
-
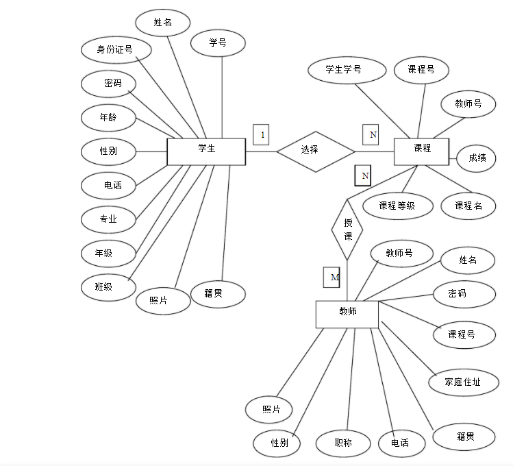
数据库概念结构设计的E-R 图

说明:E-R图中矩形代表实体,菱形代表实体间的联系,圆角矩形代表实体的属性
- 数据库逻辑结构设计
根据以上E-R图,需要五个基本表:学生信息表、课程信息表、选课结果表、奖惩信息表、其中教师信息是处部表,不列出,由于使用打开系统的不光是教务人员,每个学生都要登录到选课系统进行课程的选择,因此,需要对不同的登录人员进行密码的认证和权限的限制,防止越权行为,用户名,密码,权限,保存在一个表中。
数据模型
(1)学生
| 字段名称 | 字段类型 | 字段描述 |
|---|---|---|
| Student_id | int | 主键 |
| account | varchar | 账号 |
| password | varchar | 密码 |
| name | varchar | 姓名 |
| varchar | 电子邮件 | |
| class | varchar | 班级 |
| lessons | set | 课程 |
(2)教师
| 字段名称 | 字段类型 | 字段描述 |
|---|---|---|
| Teacher_id | int | 主键 |
| account | varchar | 账号 |
| password | varchar | 密码 |
| name | varchar | 姓名 |
| varchar | 电子邮件 | |
| course | varchar | 课程 |
(3)管理员
| 字段名称 | 字段类型 | 字段描述 |
|---|---|---|
| Administrator_id | int | 主键 |
| Account | varchar | 账号 |
| password | varchar | 密码 |
| name | varchar | 姓名 |
| varchar | 电子邮件 | |
| jurisdiction | int | 权限 |
(4)课程
| 字段名称 | 字段类型 | 字段描述 |
|---|---|---|
| Course_id | int | 主键 |
| Course_name | varchar | 课程名称 |
| Course_location | varchar | 上课地点 |
| Course_time | varchar | 上课时间 |
| Course_weeks | varchar | 课程的周数 |
| Course_teacher | varchar | 授课老师 |
| Course_credit | int | 课程学分 |
(5)成绩
| 字段名称 | 字段类型 | 字段描述 |
|---|---|---|
| Course_id | Int | 主键 |
| Course_grade | set | 成绩表 |
| Course_student | set | 学生表 |
概念原型
概念原型简介
概念是人对能代表某种事物或者发展过程的特点及其意义所形成的思维结论,而概念原型是一种虚拟化的、理想化的软件产品形式。我们可以得到这样的公式:概念原型=用例+数据模型。
项目中的概念原型
概念原型需要结合具体的用例与数据模型去分析,就好像程序是由算法和数据结构两部分组成的。
本项目中运用到了学生用例、教师用例和管理员用例。涉及的数据模型为学生、教师、管理员、课程和成绩表。
学生用户输入学号和密码,登录系统,可以点击个人中心修改个人信息(登录密码、邮箱、出生年月、联系方式等);在选课允许的时间内,选择和退选课程,查看课表和成绩,这些都是业务操作的结果。在教师用例下,教师用户登录后,可以查看自己的课程安排,在期末的时候也能对学生的课程进行成绩评定。而对于管理员用例来说,具有最高的权限,统筹课程、用户和成绩的管理,对于这些信息进行全局的维护与增删改查,完成相关业务工作后,管理员即可退出系统。
工作过程举例
学生进行登录,选择学生窗口登录,填入账号以及密码进行登录,系统进行校验,完成登录。学生可以在登录界面点击修改密码,通过邮件认证方式进行修改确认;学生可以根据课程名称,选择课程,或者推选课程,并可以查看课程成绩;教师登录后,可以查看自己课程信息,如课程地点时间,并对学生打分;管理员掌管对用户信息以及成绩课程数据的增删改查最高权限。
总结
通过对工程实践项目的概念模型和需求分析,让我对项目的理解更加深入,整个开发思路变得更加清晰,这对项目的进展提供了很大的帮助,相信项目可以完成的更快更好。

浙公网安备 33010602011771号