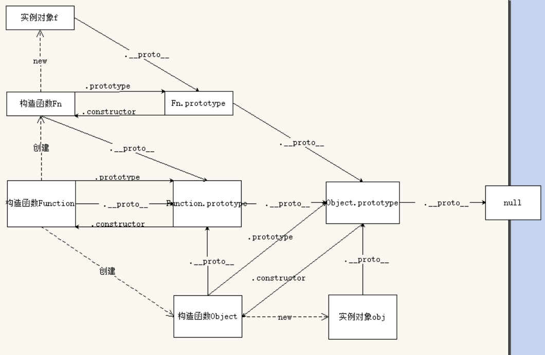
完整的原型链
1.把Fn当做构造函数,绘制原型三角关系:
- 构造函数Fn,
- 原型对象Fn.prototype,
- 实例对象f
2.把Fn当做对象,绘制原型三角关系
- 构造函数Function,
- 原型对象Function.prototype,
- 实例对象Fn
3.把Object当做构造函数,绘制原型三角关系
- 构造函数Object,
- 原型对象Object.prototype,
- 实例对象obj
4.把Object当做实例对象,绘制原型三角关系,
var Object = new Function() ==> 内部这么得到了Object
任何函数都是Function的实例对象
- 构造函数Fucntion,
- 原型对象Fucntion.prototype,
- 实例对象Object
5.把大写的Function当做实例对象,谁创建了Function
var Function= new Function() ==> 内部这么得到了Function
- 构造函数Fucntion,
- 原型对象Fucntion.prototype,
- 实例对象Fucntion

浙公网安备 33010602011771号