电源中TL431及光耦的实战运用
首先了解一下TL431的基本原理;

由一个运放及三极管组成;运放的应用前文略有几笔,此处未加反馈,运放只需要同相端与反相端做差在输出对应电压即可,而三极管是电压驱动;当VREF>2.5V即同相端大于反相端,输出正电压,三极管导通,当VREF<2.5V即同相端小于反相端,输出负电压,三极管截止。需要注意的是,在选择电阻时必须保证TL431工作的必要条件,就是通过阴极的电流要大于1mA。而随着VREF端电压的微小变化,通过三极管的电流将从1mA到100mA变化。当然,该图绝不是TL431的实际内部结构。
典型应用图:

(a)图可以调节电压,(b)图固定输出2.5V。
图a计算公式是: Vout = (R1+R2)*2.5/R2,同时R3、R4的数值应该满足1mA <(Vcc-Vout)/R3 < 500mA。
工作原理:当Vout电压上升时,取样电压UREF也随之升高,使UREF>Uref,内部的运放输出高电平,使内部的VT导通,Vout开始下降。当Vout下降时会导致UREF下降,从而UREF<Uref,内部的运放输出变成低电平,内部的VT截止使Vout上升。这样循环下去,从动态平衡的角度来看,就迫使UO趋于稳定,从而达到了稳定的目的,并且UREF=Uref。
理解了TL431的工作原理后,在后面的电路中都是根据这样的原理去变换工作的。
图b当R1取值为0的时候,R2可以省略,这时候电路变成图(2)的形式,TL431在这里相当于一个2.5V稳压管。

如图VREF=VINR1/(R1+R2),若VREF>2.5V,输出高电平;若VREF<2.5V,输出接近2V的电平;需要注意的是当VIN在(R1+R2)2.5/R2附近以微小幅度波动的时候,电路会输出不稳定的值。可以用作比较器。
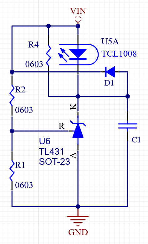
如此,在TL431阳极加入光耦便实现反馈功能

如图,当负载由满载转向空载时,引起输出电压上升;当VIN增大,R点电压增大,>2.5V时,TL431内部三极管B极电压增大,AK间流过的电流增大,光耦内发光管上流过的电流也增大,此时光耦内光敏管电阻变小,反馈引脚的导通电流就会减小,VFB减小,引起 IC 振荡频率升高。使输出电压下降,反之,当负载由空载转向满载时,输出电压降低,反馈到 Pin4(RFMIN)引起 IC
振荡频率降低,调节输出电压升高,实现了稳压的目的。
但是,会电压变化剧烈,会有很大的冲击电流。
因此,在TL431的旁边并联一个电容。
开机时,电容电压为零,K点的高电平会先给电容充电,这样会拉低K点的电位。此时二极管呈现微导通的状态,原边占空比变化缓慢,输出电压缓慢上升,实现了软起动。
上面接一个二极管,在关机时可以给电容放电。这样,下次开机时软启动电容的电压为零。R4并联光耦防止光耦误导通。
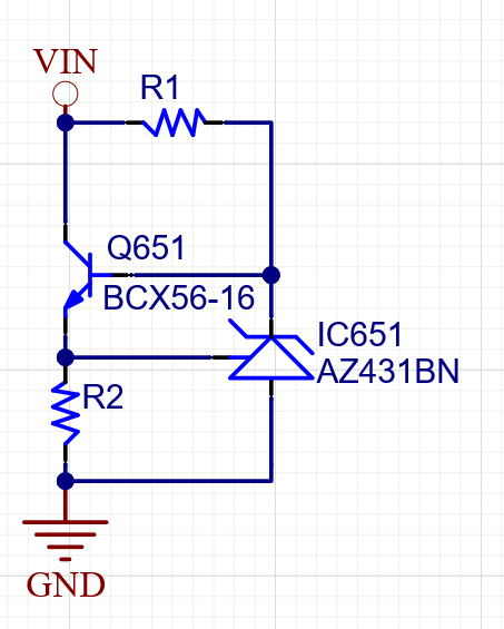
由于只有1~100ma灌电流能力,当负载电流减下或断开时,所有功率通过TL431内部三极管发热消耗,因此不能带大功率负载,对此外部增加三极管,靠此承担大电流,同样有并联与串联两种方式;
如图为串联扩流:

节点电流法,分析R点电流:当输出电流增大即IC增大,由于IC=βIB,则IB增大,由于I1不变,I2=I1-IB,则I2减小。
分析电压:假设电流不变,VOUT减小,VREF减小,因此I2减小,IB=I1-I2,则IB增大;三极管压降VCE减小,VOUT=VIN-VCE,VOUT增大,形成负反馈。
并联扩流:

分析电流:当VOUT固定,则I4=(VIN-VO)/R4固定,I4=IO+I1,负载IO增大,三极管电流I1减小,反之亦然。
电压分析:假设负载电流不变,当Vout因为扰动减小时,此时TL431的Vref电压也减小,由于TL431自身原理,其过电流能力下降,因此三极管的基级电流IB也下降,由于IC=βIB ,所以三极管的电流下降,即I1下降, I1=I4-IO,因此I4减小,即Rsup的压降减小, Vout=12V-VRsup ,因此Vout增大,形成负反馈。
上述两种接法的VOUT=(1+R2/R3)VREF;

如图为TL431恒流运用
原理分析:IOUT=VREF/R2.

如图为比较器 ,Vin < (R1+R2)2.5/R2 的时候比较器的输出端为低电平 “0”。此时三极管的基极也为低电平 “0”,三极管处于截止状态,阴极 K 与阳极 A 两端的电压为电源电压,即阴极 K 端保持高电平,输出Vout为高电平;VKA两端最高电压由电源电压决定。
当参考极 R 接入的外部输入电压 REF 大于内部参考电压 Vref(即 REF>2.5V)时,比较器的输出端输出高电平 “1”。此时,内部三极管的基极获取高电平,使得三极管导通,进而导致阴极 K 与阳极 A 导通。由于阳极 A 接地,阴极 K 端的电平被拉低,输出VOUT为低电平。输出需要注意的是当Vin在(R1+R2)2.5/R2附近以微小幅度波动的时候,电路会输出不稳定的值。

浙公网安备 33010602011771号