运放典型应用
反相放大器和同相放大器计算关键都是i1=i2
输入电阻Ri
从放大电路输入端看进去的等效电阻,与信号源内阻Rs 分压
输出电阻Ro
负载开路(RL=∞),信号源输出电压为0(us=0)
- 信号源,信号源内阻和运放输入电阻的串联回路
输出端外加电压U0时,输出端电流为I0,则Ro=Uo/io
反相比例
电压并联负反馈,运放工作在线性区
同相比例
- 串联电压负反馈,输出电阻很小
- 同相放大器很容易带入共模干扰
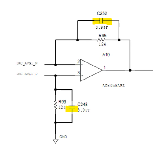
- 反馈电阻上并联电容可形成低通滤波
优缺点比较
跟随器

是同相组态的特例
反相加法电路
The summing Amplifier is one variation of inverting amplifier.
同相加法电路
PROS AND CONS

减法电路


改进

滤波电容















浙公网安备 33010602011771号