网络基础
网络基础
1. 什么是网络?
所谓网络,就是通过一定的形式连接起来的物体,物体与物体之间可以实现通信。
#网络的重要性
所有的系统都有网络!
我们的生活已经离不开网络。
运维生涯50%的生产故障都是网络故障!
1. 如何通过网络实现多台主机之间的通讯
1)在两台主机之间需要有传输介质(网线、光纤、无线等)
2)在两台主机上面需要有网卡设备
在发送信息时:将二进制(数字信号)信息转换为高低电压(电信号) #调至过程
在接收信息时:将高低电压(电信号)信息转换为二进制数(数字信号) #解调过程
3)在进行数据传输之前,需要协商网络传输速率。
网卡速度参数 100Mbps==100M bit 每秒==每秒钟传输多少个bit(0或1)
100000k==100000000 bit/s=1bit/xxns
网络传输数据单位:比特 bit 1bit=1/8byte
磁盘存储数据单位:字节 byte 1byte=8bit
2. 网络设备说明介绍
1. 什么是交换机
实现一个网络内多台主机之间的通讯
#如何利用交换机实现通讯
1. 在数据前面设置目标地址和源地址,目标地址和源地址用mac地址进行标识
mac称为物理地址,每块网卡上都有的一个标识身份信息的
mac地址全球唯一,不能进行修改,mac地址用16进制标识
2. 在网络通讯初期,会利用广播方式进行发送数据包,在通讯的过程,数据包的发送一定是有去有回的。
在一个交换网路中,如果产生了大量广播数据包时会产生广播风暴,影响主机性能,这样的问题称为广播风暴问题
#解决广播风暴问题思路:
减少广播产生数量,将一个大的交换网络切割为几个小的交换网络(局域网,广播域)
#3.交换机的种类
傻瓜交换机(TP-link/Dlink/水星...)
程控交换机(存储程序控制交换机,配置管理,思科、华为、华三)
2. 什么是路由器
实现不同局域网之间主机通讯,可以隔离广播风暴(路由不同的接口连接不同广播域)
路由类似于现实生活中从A地去往B地可能需要先步行,在坐车,在做飞机才能到达B地,这样的整个过程在网络中对应数据的传递过程就称为路由。因此一个数据信息跨越不同的网段传递到目的地址,就可以把传递数据的过程称为路由,也可以看做每条传递数据的路径。
1)需要有身份标识信息:ip地址
逻辑地址(可以改变的地址/???) 利用10进制方式进行显示
IP地址由两部分组成: 交换网络标识信息+主机地址标识信息===网段地址+主机地址
内网卡---交换机 192.168.11.0/24(192.168.11.1~192.168.11.254)
外网卡---运营商 122.71.227.79(铁通)
查公网ip的方法:
windows,打开浏览器,访问百度,搜IP即可
linux:curl ifconfig.me
高级路由器还有上网行为管理器和防火墙功能
论坛:鸿鹄论坛(网络工程师)
2)路由实现数据传输通讯时,会根据路由表信息进行数据包路由
实现不同网段之间通讯需要经过一条必经之路,这条路称为网关
3) 查看路由条目信息方法
[root@qls ~]# route -n
Kernel IP routing table
Destination Gateway Genmask Flags Metric Ref Use Iface
0.0.0.0 10.0.0.254 0.0.0.0 UG 0 0 0 eth0
10.0.0.0 0.0.0.0 255.255.255.0 U 0 0 0 eth0
169.254.0.0 0.0.0.0 255.255.0.0 U 1002 0 0 eth0
169.254.0.0 0.0.0.0 255.255.0.0 U 1003 0 0 eth1
172.16.1.0 0.0.0.0 255.255.255.0 U 0 0 0 eth1
[root@qls ~]# netstat -rn
Kernel IP routing table
Destination Gateway Genmask Flags MSS Window irtt Iface
0.0.0.0 10.0.0.254 0.0.0.0 UG 0 0 0 eth0
10.0.0.0 0.0.0.0 255.255.255.0 U 0 0 0 eth0
169.254.0.0 0.0.0.0 255.255.0.0 U 0 0 0 eth0
169.254.0.0 0.0.0.0 255.255.0.0 U 0 0 0 eth1
172.16.1.0 0.0.0.0 255.255.255.0 U 0 0 0 eth1
第一列:所能去往网段的信息
第二列: 0.0.0.0 通过局域网即可到达
10.0.0.254 想去往其他网段的必经节点,称为网关
第三列:子网掩码(告诉网段内可以容纳多少主机)
最后一列:到达指定目标,通过哪一个接口出去
3. 网络层次结构
1. 网络拓扑
网络层次结构
核心层:主要部署路由器设备,用于连接外网线路,还要具备冗余能力
汇聚层:主要部署三层交换设备,用于相应安全访问控制 进行链路汇聚
接入层:主要部署二层交换设备,用于终端设备接入
一层交换机:只支持物理层协议。
二层交换机:支持物理层和数据链路层协议。
三层交换机:支持物理层,数据链路层及网络层协议。
2. 网络类型
局域网:本地私有的一个网络范围。规模较大的局域网,也会称为园区网。
城域网:网络的覆盖面积达到了一个城市,就可以称为城域网。
广域网:覆盖面积达到了全国或全球,就称为广域网,全球最大的广域网就是Internet互联网。
3. 网络层次模型(OSI7层模型)
OSI是Open System Interconnection的缩写,意为开放式系统互联。国际标准化组织(ISO)制定了OSI模型,该模型定义了不同计算机互联的标准,是设计和描述计算机网络通信的基本框架。OSI模型把网络通信的工作分为7层,分别是物理层、数据链路层、网络层、传输层、会话层、表示层和应用层。
OSI七层模型功能介绍

4. OSI七层模型详解
应用层

`主要就是提供应用程序可以接入网络接口,并根据程序的不同对应不同的接口协议。
表示层

会话层

传输层

`负责网络中端到端的连接(TCP、UDP)。
网络层

`网络层的主要作用就是路由和寻址,主要接触到的是IP协议,即IP地址。
数据链路层

物理层

Layer1物理层:物理层标准规定了信号、连接器和电缆要求、接口类型、线缆类型、设备(集线器hub)。
`单工: (广播电台)通讯时候。只有一方作为发送方,另一方作为接受方
`半双工:(对讲机) 通讯的某一时刻,只有一方作为发送方,另一方作为接受方,通讯时刻发生转变,发送方可以变为接收方,接收方可以变为发送方
`全双工:(电话) 同一时刻,一方皆可以是发送方,又可以是接收方
4. 数据包封装与解封装
封装
`双方的
`封装过程:由上至下进行封装
应用层、表示层、会话层 PDU 数据
传输层:分段 TCP协议
网络层:打包 TCP协议+IP地址
数据链路层:成帧 TCP协议+IP地址+MAC地址
物理层:位 数据成为比特

解封装
`拆包过程:由下至上进行拆包
物理层:位 比特
数据链路层:查看MAC地址
网络层:查看IP地址
传输层:查看TCP协议
前三层:数据内容
不知名端口:1024以上的端口称为不知名端口
cat /proc/sys/net/ipv4/ip_local_port_range

5. TCP/IP模型(4层模型)
1. OSI7层模型与TCP/IP模型(DOD)对应关系

2. TCP/IP协议簇相关协议汇总

3. 应用层协议介绍
FTP 21 #明文协议,文件传输协议,基于TCP
TFTP 69 #简单文件传输协议,基于UDP
SSH 22 #安全外壳协议,远程连接,加密
Telnet 23 #明文协议,远程连接
SNMP 161/162 #简单网络管理协议,基于UDP
SMTP 25 #简单邮件传输协议,基于TCP
HTTP 80 #超文本传输协议
HTTPS 443 #超文本传输安全协议
DHCP 67/68/546 #动态主机设置协议,C(67),S(68),546(V6)
DNS 53 #基于UDP
DHCP原理图

`DNS称为域名系统,在网站运行中起到了至关重要的作用,主要作用是负责把网站域名解析为对应的IP地址。
`一般域名提供商,提供的dns服务器,都是走udp53端口的。!!!!

DNS解析过程
域名是什么 ?
举个例子,https://www.baidu.com,这个其实并不是域名,其中 https 是指协议,去掉 https 后,www.baidu.com.(注意最后面有一个点号) 才是真正的域名。
`每个域名的最后面都有一个点号 "." 表示根域名,为了方便在实际使用的时候被省略了。
`根域名的下一级就是顶级域名了,.com 也就是顶级域名,常见的顶级域名后缀有 .com、.cn、.net、.org 等,这些都是固定的,用户不能自己修改,只能选择。
`顶级域名的下一级又是权威域名,如 baidu.com 中的 .baidu,这个权威域名就是我们自己可注册的域名。
`顶级域名下就是主机名了,www 是指主机名,这个是我们可以自己定义的,通常在 http 服务器如nginx中可以修改。
域名解析过程分析
下面就还以www.baidu,com这个网址来分析一下dns的解析过程。
当浏览器拿到输入的www.baidu.com后,首先会去浏览器的dns缓存中去查询是否有对应记录,如果查询到记录就可以直接返回ip地址,完成解析。
如果浏览器没有缓存,那就再去查询操作系统的缓存,同样的,如果查询到记录就可以直接返回ip地址,完成解析。
如果操作系统也没有缓存,那就再去查看本地host文件,Windows下host文件一般位于 "C:\Windows\System32\drivers\etc"。
近几年网上流传的通过修改本地host文件来避免双11女友剁手的段子,其实就是将淘宝的支付接口解析到错误的ip地址,从而导致支付不成功。
如果本地host文件也没有相应记录,那就需要求助于本地dns服务器了,所以应该要知道本地dns的ip地址。
本地dns服务器ip地址一般是由本地网络服务商如移动、电信提供,一般是通过DHCP自动分配,当然你也可以自己手动配置。目前用的比较多的是谷歌提供的公用dns 8.8.8.8和国内的公用dns 114.114.114.114及阿里的223.5.5.5。
你之前可能有遇到过电脑可以正常上QQ但是就是不能打开网页的怪现象,这种情况大多数可能就是dns域名解析出问题了,你可以尝试手动把dns设置为公用dns。
找到本地dns后,它也会先去查询一遍它自己的缓存,如果有记录就返回,如果没有记录,它将开始要去我们前面提到的根域名服务器查询了。注意由于根域名服务器ip地址一般都是固定的,所以本地dns服务器一般都内置了根域名服务器ip地址。https://www.uedbox.com/post/50977/
iPv4 目前全球一共有13个根域名服务器(这里并不是指13台服务器,是指13个ip地址,按字母a-m编号),为了能更高效完成全球所有域名的解析请求,根域名服务器本身并不会直接去解析域名,而是会把不同的解析请求分配给下面的其他服务器去完成,下面是dns域名系统的树状结构图。(美国10 1主9辅 英国2 日本1)

注意,dns域名服务器一般分三种,分别是根域名服务器(.)、顶级域名服务器(.com)、权威域名服务(baidu.com) 。
当根域名接收到本地dns的解析请求后,发现是后缀是.com,于是就把负责.com的顶级域名服务器ip地址返给本地dns。
本地dns拿着返回的ip地址再去找到对应的顶级域名服务器,顶级域名又把负责该域名的权威服务器ip返回去。
本地dns又拿着ip去找对应的权威服务器,权威服务器最终把对应的主机ip的解析记录(俗称A记录)返回给本地dns。
本地dns会将解析后的ip地址信息进行缓存,缓存好将A记录信息返回给客户端。
客户端收到本地dns响应的A记录信息,会将A记录缓存到本地,然后使用解析后的ip地址访问www.baidu.com。
至此就完成了域名解析的全过程。
下面用一张图来展示上面迭代查询的过程。

解析期间涉及到两个特殊查询:
`客户端---本地dns服务器:递归查询 本来是客户端访问,但是客户端不让,所以本地DNS去访问了
`本地dns服务器---根域名服务器 顶级域名服务器 权威域名服务器:迭代查询
所谓递归查询过程就是 “查询的递交者” 更替, 而迭代查询过程则是 “查询的递交者”不变。
A记录:
从域名到IP的解析过程,被称为A记录;www.baidu.com---1.1.1.1
获取A记录命令方法:
1) dig www.baidu.com
dig @223.5.5.5 www.baidu.com +trace ---显示完整DNS解析过程
2) nslookup www.baidu.com
3) host www.baidu.com
4) ping www.baidu.com
4. 主机到主机层协议介绍
TCP: 传输控制协议,是一种面向连接的、可靠的、基于字节流的传输层通信协议。
`特点:面向连接,可靠,传输效率低
应用场景:web浏览器,电子邮件,文件传输程序
UDP: 用户数据报协议,属于无连接的传输协议
`特点:无连接、不可靠、快速传输
应用场景:域名系统(DNS),视屏流,IP语音(VOIP)
TCP UDP协议端口号范围 1 - 65535 (可以的),真正端口号总数为2的16次方=65536
面向连接:是指通信双方在通信时,要事先建立一条通信线路,其有三个过程:建立连接、使用连接和释放连接。
面向无连接:是指通信双方不需要事先建立一条通信线路,而是把每个带有目的地址的包(报文分组)送到线路上,由系统自主选定路线进行传输。
5. 控制字段介绍
ACK:#表示确认控制字段,确认数据是否接收到
SYN:#表示请求建立连接字段,和主机建立连接时使用
FIN:#表示请求断开连接字段,和主机断开连接时使用
PSH: #表示有DATA数据传输,PSH为1表示的是有真正的TCP数据包内容被传递
RST: #表示连接重置。一般是在FIN之后才会出现为1的情况,表示的是连接重置。
seq序列号:#将大的数据进行拆分后标记序列信息,便于接收方将拆分后的数据信息进行组装,在原有序列号基础上+1进行回复,告知发送方下次再给我发送的数据是什么
注意:传输数据包,没有真正数据信息(三次握手过程),传输数据过程,在三次握手之后。
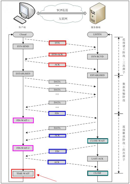
6. TCP三次握手
TCP是面向连接的,无论哪一方向另一方发送数据之前,都必须先在双方之间建立一条连接。
刚开始, 客户端和服务器都处于 CLOSE 状态.
此时, 客户端向服务器主动发出连接请求, 服务器被动接受连接请求.
1, TCP服务器进程先创建传输控制块TCB, 时刻准备接受客户端进程的连接请求, 此时服务器就进入了 LISTEN(监听)状态
2, TCP客户端进程也是先创建传输控制块TCB, 然后向服务器发出连接请求报文,此时报文首部中的同步标志位SYN=1, 同时选择一个初始序列号 seq = x, 此时,TCP客户端进程进入了 SYN-SENT(同步已发送状态)状态。TCP规定, SYN报文段(SYN=1的报文段)不能携带数据,但需要消耗掉一个序号。
3, TCP服务器收到请求报文后, 如果同意连接, 则发出确认报文。确认报文中的 ACK=1, SYN=1, 确认序号是 x+1, 同时也要为自己初始化一个序列号 seq = y, 此时, TCP服务器进程进入了SYN-RCVD(同步收到)状态。这个报文也不能携带数据, 但是同样要消耗一个序号。
4, TCP客户端进程收到确认后还, 要向服务器给出确认。确认报文的ACK=1,确认序号是 y+1,自己的序列号是 x+1.
5, 此时,TCP连接建立,客户端进入ESTABLISHED(已建立连接)状态。当服务器收到客户端的确认后也进入ESTABLISHED状态,此后双方就可以开始通信了。
TCP 三次握手好比在一个夜高风黑的夜晚,你一个人在小区里散步,不远处看见小区里的一位漂亮妹子迎面而来,但是因为路灯有点暗等原因不能100%确认,所以要通过招手的方式来确定对方是否认识自己。
`你首先向妹子招手(syn),妹子看到你向自己招手后,向你点了点头挤出了一个微笑(ack)。同时妹子也向你招了招手(syn),你看到妹子向自己招手后知道对方是在寻求自己的确认,于是也点了点头挤出了微笑(ack)。
于是两人加快步伐,走到了一起。
我们来回顾一下,这个过程中总共有四个动作,
你招手
妹子点头微笑
妹子招手
你点头微笑
其中妹子连续进行了两个动作,先是点头微笑(回复对方),然后再次招手(寻求确认),实际上我们可以将这两个动作合成一个动作,招手的同时点头和微笑(syn+ack)。于是这四个动作就简化成了三个动作。
你招手
妹子点头微笑并招手
你点头微笑
这就是三次握手的本质,中间的一次动作是两个动作的合并。通过这个案例,不知你对TCP三次握手,有没有进一步的理解。
为什么要三次握手
`为了防止已失效的连接请求报文段突然又传送到了服务端,因而产生错误。
举个栗子:
“已失效的连接请求报文段”的产生在这样一种情况下:client发出的第一个连接请求报文段并没有丢失,而是在某个网络结点长时间的滞留了,以致延误到连接释放以后的某个时间才到达server。本来这是一个早已失效的报文段。但server收到此失效的连接请求报文段后,就误认为是client再次发出的一个新的连接请求。于是就向client发出确认报文段,同意建立连接。假设不采用“三次握手”,那么只要server发出确认,新的连接就建立了。由于现在client并没有发出建立连接的请求,因此不会理睬server的确认,也不会向server发送数据。但server却以为新的运输连接已经建立,并一直等待client发来数据。这样,server的很多资源就白白浪费掉了。采用“三次握手”的办法可以防止上述现象发生。例如刚才那种情况,client不会向server的确认发出确认。server由于收不到确认,就知道client并没有要求建立连接。”
这就很明白了,防止了服务器端的一直等待而浪费资源。
7. TCP四次挥手
数据传输完毕后,双方都可以释放连接.
此时客户端和服务器都是处于ESTABLISHED状态,然后客户端主动断开连接,服务器被动断开连接.
1, 客户端进程发出连接释放报文,并且停止发送数据。
释放数据报文首部,FIN=1,其序列号为seq=u(等于前面已经传送过来的数据的最后一个字节的序号加1),此时客户端进入FIN-WAIT-1(终止等待1)状态。 TCP规定,FIN报文段即使不携带数据,也要消耗一个序号。
2, 服务器收到连接释放报文,发出确认报文,ACK=1,确认序号为 u+1,并且带上自己的序列号seq=v,此时服务端就进入了CLOSE-WAIT(关闭等待)状态。
TCP服务器通知高层的应用进程,客户端向服务器的方向就释放了,这时候处于半关闭状态,即客户端已经没有数据要发送了,但是服务器若发送数据,客户端依然要接受。这个状态还要持续一段时间,也就是整个CLOSE-WAIT状态持续的时间。
3, 客户端收到服务器的确认请求后,此时客户端就进入FIN-WAIT-2(终止等待2)状态,等待服务器发送连接释放报文(在这之前还需要接受服务器发送的最终数据)
4, 服务器将最后的数据发送完毕后,就向客户端发送连接释放报文,FIN=1,确认序号为v+1,由于在半关闭状态,服务器很可能又发送了一些数据,假定此时的序列号为seq=w,此时,服务器就进入了LAST-ACK(最后确认)状态,等待客户端的确认。
5, 客户端收到服务器的连接释放报文后,必须发出确认,ACK=1,确认序号为w+1,而自己的序列号是u+1,此时,客户端就进入了TIME-WAIT(时间等待)状态。注意此时TCP连接还没有释放,必须经过2∗MSL(最长报文段寿命)的时间后,当客户端撤销相应的TCB后,才进入CLOSED状态。
6, 服务器只要收到了客户端发出的确认,立即进入CLOSED状态。同样,撤销TCB后,就结束了这次的TCP连接。可以看到,服务器结束TCP连接的时间要比客户端早一些。
小知识点:在网络传输层,tcp模块中有一个tcb(传输控制模块,transmitcontrolblock),它用于记录tcp协议运行过程中的 变量。对于有多个连接的tcp,每个连接都有一个tcb。tcb结构的定义包括这个连接使用 的源端口、目的端口、目的ip、序号、应答序号、对方窗口大小、己方窗口大小、tcp状态、top输入/输出队列、应用层输出队列、tcp的重传有关变量。
1.A与B交谈结束之后,A要结束此次会话,对B说:我要关闭连接了(seq=u,FIN=1)。(第一次挥手,A进入FIN-WAIT-1)
2.B收到A的消息后说:确认,你要关闭连接了。(seq=v,ack=u+1,ACK=1)(第二次挥手,B进入CLOSE-WAIT)
3.A收到B的确认后,等了一段时间,因为B可能还有话要对他说。(此时A进入FIN-WAIT-2)
4.B说完了他要说的话(只是可能还有话说)之后,对A说,我要关闭连接了。(seq=w, ack=u+1,FIN=1,ACK=1)(第三次挥手)
5.A收到B要结束连接的消息后说:已收到你要关闭连接的消息。(seq=u+1,ack=w+1,ACK=1)(第四次挥手,然后A进入CLOSED)
6.B收到A的确认后,也进入CLOSED。

为什么要四次挥手?
那四次分手又是为何呢?TCP协议是一种面向连接的、可靠的、基于字节流的传输层通信协议。TCP是全双工模式,这就意味着,当主机1发出FIN报文段时,只是表示主机1已经没有数据要发送了,主机1告诉主机2,它的数据已经全部发送完毕了;但是,这个时候主机1还是可以接受来自主机2的数据;当主机2返回ACK报文段时,表示它已经知道主机1没有数据发送了,但是主机2还是可以发送数据到主机1的;当主机2也发送了FIN报文段时,这个时候就表示主机2也没有数据要发送了,就会告诉主机1,我也没有数据要发送了,主机1收到主机2的FIN报文段时,回复ACK,表示知道主机2也没有数据传输了,之后彼此就会愉快的中断这次TCP连接。
为什么要等待呢?
为了防止这种情况:客户端接到服务端的释放连接请求后会发送一个确认信息,但是如果这个确认信息丢了,也就是服务端没有收到确认释放连接,那么服务端就会重发一个释放连接请求,这时候客户端还处于TIME_WAIT状态,所以会再次发送一个确认信息。
为什么TIME_WAIT 状态还需要等2*MSL秒之后才能返回到CLOSED 状态呢?
因为虽然双方都同意关闭连接了,而且握手的4个报文也都发送完毕,按理可以直接回到CLOSED 状态(就好比从SYN_SENT 状态到ESTABLISH 状态那样),但是我们必须假想网络是不可靠的,你无法保证你最后发送的ACK报文一定会被对方收到,就是说对方处于LAST_ACK 状态下的SOCKET可能会因为超时未收到ACK报文,而重发FIN报文,所以这个TIME_WAIT 状态的作用就是用来重发可能丢失的ACK报文。
8. TCP协议的十一种状态集转换

TCP11种状态集表示含义
netstat -ant
ss -ant
各个状态的意义如下:
CLOSED:#初始状态,表示TCP连接是“关闭着的”或“未打开的”。
LISTEN :#表示服务器端的某个SOCKET处于监听状态,可以接受客户端的连接。
SYN_RCVD :#表示服务器接收到了来自客户端请求连接的SYN报文。在正常情况下,这个状态是服务器端的SOCKET在建立TCP连接时的三次握手会话过程中的一个中间状态,很短暂,基本上用netstat很难看到这种状态,除非故意写一个监测程序,将三次TCP握手过程中最后一个ACK报文不予发送。当TCP连接处于此状态时,再收到客户端的ACK报文,它就会进入到ESTABLISHED 状态。
SYN_SEND :#这个状态与SYN_RCVD 状态相呼应,当客户端SOCKET执行connect()进行连接时,它首先发送SYN报文,然后随即进入到SYN_SENT 状态,并等待服务端的发送三次握手中的第2个报文。SYN_SENT 状态表示客户端已发送SYN报文。
ESTABLISHED :#表示TCP连接已经成功建立。
FIN_WAIT_1 :#这个状态得好好解释一下,其实FIN_WAIT_1 和FIN_WAIT_2 两种状态的真正含义都是表示等待对方的FIN报文。而这两种状态的区别是:FIN_WAIT_1状态实际上是当SOCKET在ESTABLISHED状态时,它想主动关闭连接,向对方发送了FIN报文,此时该SOCKET进入到FIN_WAIT_1 状态。而当对方回应ACK报文后,则进入到FIN_WAIT_2 状态。当然在实际的正常情况下,无论对方处于任何种情况下,都应该马上回应ACK报文,所以FIN_WAIT_1 状态一般是比较难见到的,而FIN_WAIT_2 状态有时仍可以用netstat看到。
FIN_WAIT_2 :#上面已经解释了这种状态的由来,实际上FIN_WAIT_2状态下的SOCKET表示半连接,即有一方调用close()主动要求关闭连接。注意:FIN_WAIT_2 是没有超时的(不像TIME_WAIT 状态),这种状态下如果对方不关闭(不配合完成4次挥手过程),那这个 FIN_WAIT_2 状态将一直保持到系统重启,越来越多的FIN_WAIT_2 状态会导致内核crash。
TIME_WAIT :#表示收到了对方的FIN报文,并发送出了ACK报文。 TIME_WAIT状态下的TCP连接会等待2*MSL(Max Segment Lifetime,最大分段生存期,指一个TCP报文在Internet上的最长生存时间。每个具体的TCP协议实现都必须选择一个确定的MSL值,RFC 1122建议是2分钟,但BSD传统实现采用了30秒,Linux可以cat /proc/sys/net/ipv4/tcp_fin_timeout看到本机的这个值),然后即可回到CLOSED 可用状态了。如果FIN_WAIT_1状态下,收到了对方同时带FIN标志和ACK标志的报文时,可以直接进入到TIME_WAIT状态,而无须经过FIN_WAIT_2状态。(这种情况应该就是四次挥手变成三次挥手的那种情况)
CLOSING :#这种状态在实际情况中应该很少见,属于一种比较罕见的例外状态。正常情况下,当一方发送FIN报文后,按理来说是应该先收到(或同时收到)对方的ACK报文,再收到对方的FIN报文。但是CLOSING 状态表示一方发送FIN报文后,并没有收到对方的ACK报文,反而却也收到了对方的FIN报文。什么情况下会出现此种情况呢?那就是当双方几乎在同时close()一个SOCKET的话,就出现了双方同时发送FIN报文的情况,这是就会出现CLOSING 状态,表示双方都正在关闭SOCKET连接。
CLOSE_WAIT :#表示正在等待关闭。怎么理解呢?当对方close()一个SOCKET后发送FIN报文给自己,你的系统毫无疑问地将会回应一个ACK报文给对方,此时TCP连接则进入到CLOSE_WAIT状态。接下来呢,你需要检查自己是否还有数据要发送给对方,如果没有的话,那你也就可以close()这个SOCKET并发送FIN报文给对方,即关闭自己到对方这个方向的连接。有数据的话则看程序的策略,继续发送或丢弃。简单地说,当你处于CLOSE_WAIT 状态下,需要完成的事情是等待你去关闭连接。
LAST_ACK :#当被动关闭的一方在发送FIN报文后,等待对方的ACK报文的时候,就处于LAST_ACK 状态。当收到对方的ACK报文后,也就可以进入到CLOSED 可用状态了。
9. 因特网层协议介绍
ICMP Internet控制报文协议。它是TCP/IP协议簇的一个子协议,用于在IP主机、路由器之间传递控制消息。控制消息是指网络通不通、主机是否可达、路由是否可用等网络本身的消息。这些控制消息虽然并不传输用户数据,但是对于用户数据的传递起着重要的作用。
RARP 反向地址转换协议
ARP 地址解析协议,是根据IP地址获取物理地址的一个TCP/IP协议。作用:有效的避免广播风暴的产生
动态ARP:自动完善ARP表信息,会定时更新ARP条目,自动更新ARP表时会消耗服务器性能,适用于主机更换频繁网络。
静态ARP:手工配置ARP表信息,不会实时更新ARP条目,节省服务器性能,适用于主机更换不频繁网络。
10. 网络接入层介绍
Ethernet 以太网(Ethernet)是一种计算机局域网技术。
FastEth 快速以太网(Fast Ethernet)是一类新型的局域网,其名称中的“快速”是指数据速率可以达到100Mbps,是标准以太网的数据速率的十倍。
Token Ring 令牌环网(Token Ring)是一种LAN协议,其中所有的工作站都连接到一个环上,每个工作站只能同直接相邻的工作站传输数据。
FDDI 光纤分布式数据接口,在光缆网络上发送数字和音频信号的一组协议。
6. IP地址
1. IP地址基本概念
IP地址(Internet Protocol Address)是指互联网协议地址,又译为网际协议地址。
IP地址在网络层将不同的物理网络地址统一到了全球唯一的IP地址上(屏蔽物理网络差异),是唯一标识互联网上计算机的逻辑地址(相当于手机号码,可以通过唯一的手机号码找到手机),所以IP地址也被称为互联网地址(可见其重要性)。
2. IP地址格式
我们目前常用的IPv4中规定,IP地址长度为32位二进制,在表示时,一般将32位地址拆分为4个8位二进制,再转为4个十进制数表示,每个数字之间用点隔开,如127.0.0.1(localhost),这种描述方式被称为“点-数表示法”。
IP地址层次:分为网络号和主机号两个层次。网络号表示主机所属网络,主机号表示主机本身。网络号与主机号的位数与IP地址分类有关。

3. IP地址分配
IP地址分配的基本原则是:要为同一网络(子网、网段)内不同主机分配相同的网络号,不同的主机号。
4. IP地址类型
#公有地址
公有地址(Public address)由Inter NIC(Internet Network Information Center因特网信息中心)负责。这些IP地址分配给注册并向Inter NIC提出申请的组织机构。通过它直接访问因特网。全球唯一,不能出现重复.
#私有地址
私有地址(Private address)属于非注册地址,专门为组织机构内部使用。缓解了地址枯竭 是可以重复使用的(不同局域网内)
#以下列出留用的内部私有地址
A类 10.0.0.0--10.255.255.255
B类 172.16.0.0--172.31.255.255
C类 192.168.0.0--192.168.255.255
需要实现配置私网地址的服务器可以访问外网(互联网)???
NAT --- 网络地址转换技术(化妆),将私网地址转换为公网地址
5. IP地址常见分类
#A类IP地址
一个A类IP地址是指, 在IP地址的四段号码中,第一段号码为网络号码,剩下的三段号码为本地计算机的号码。如果用二进制表示IP地址的话,A类IP地址就由1字节的网络地址和3字节主机地址组成,网络地址的最高位必须是“0”。A类IP地址中网络的标识长度为8位,主机标识的长度为24位,A类网络地址数量较少,有126个网络,每个网络可以容纳主机数达1600多万台。
A类IP地址 地址范围1.0.0.1到127.255.255.254 (二进制表示为:00000001 00000000 00000000 00000001 - 01111111 11111111 11111111 11111110)。最后一个是广播地址。
A类IP地址的子网掩码为255.0.0.0,每个网络支持的最大主机数为256的3次方-2=16777212台。
#B类IP地址
一个B类IP地址是指,在IP地址的四段号码中,前两段号码为网络号码。如果用二进制表示IP地址的话,B类IP地址就由2字节的网络地址和2字节主机地址组成,网络地址的最高位必须是“10”。B类IP地址中网络的标识长度为16位,主机标识的长度为16位,B类网络地址适用于中等规模的网络,有16384个网络,每个网络所能容纳的计算机数为6万多台。
B类IP地址地址范围128.0.0.1-191.255.255.254 (二进制表示为:10000000 00000000 00000000 00000001----10111111 11111111 11111111 11111110)。 最后一个是广播地址。
B类IP地址的子网掩码为255.255.0.0,每个网络支持的最大主机数为256的2次方-2=65534台。
#C类IP地址
一个C类IP地址是指,在IP地址的四段号码中,前三段号码为网络号码,剩下的一段号码为本地计算机的号码。如果用二进制表示IP地址的话,C类IP地址就由3字节的网络地址和1字节主机地址组成,网络地址的最高位必须是“110”。C类IP地址中网络的标识长度为24位,主机标识的长度为8位,C类网络地址数量较多,有209万余个网络。适用于小规模的局域网络,每个网络最多只能包含254台计算机。
C类IP地址范围192.0.0.1-223.255.255.254 (二进制表示为: 11000000 00000000 00000000 00000001 - 11011111 11111111 11111111 11111110)。
C类IP地址的子网掩码为255.255.255.0,每个网络支持的最大主机数为256-2=254台
#D类地址用于多点广播(Multicast)。
D类IP地址在历史上被叫做多播地址(multicast address),即组播地址。在以太网中,多播地址命名了一组应该在这个网络中应用接收到一个分组的站点。多播地址的最高位必须是“1110”,范围从224.0.0.0到239.255.255.255。
#E类IP地址
以“llll0”开始,为将来使用保留。
6. 特殊的IP地址
1.每一个字节都为0的地址(“0.0.0.0”)对应于当前主机;
2.IP地址中的每一个字节都为1的IP地址(“255.255.255.255”)是当前子网的广播地址;
3.IP地址中凡是以“11110”开头的E类IP地址都保留用于将来和实验使用。
`4.IP地址中不能以十进制“127”作为开头,该类地址中数字127.0.0.1到127.255.255.255用于回路测试,如:127.0.0.1可以代表本机IP地址,用“http://127.0.0.1”就可以测试本机中配置的Web服务器。
5.169.254.0.0~169.254.255.255,是开启了dhcp服务的设备但又无法获取到dhcp的会随机使用这个网段的ip
7. 子网掩码
子网掩码又叫网络掩码、地址掩码
上面我们说到IP地址分为网络号与主机号,但是路由如何区分网络号与主机号呢?就需要通过子网掩码。子网掩码必须与IP地址结合使用,A、B、C类的子网掩码分别为255.0.0.0,255.255.0.0与255.255.255.0(网络号字节为255,主机号字节为0)。
也就是说给你一个IP地址,那么怎么知道它的网络号和主机号各是多少位呢?
如果不指定,就不知道哪些位是网络号、哪些是主机号,这就需要通过子网掩码来实现
子网掩码的重要作用:就是将某个IP地址划分成网络地址和主机地址两部分。
子网掩码的位数就是网络的位数。A类网络的网络位数是8位,子网掩码就是255.0.0.0,B类网络的网络位数是16位,子网掩码是255.255.0.0,C类是24位,255.255.255.0。
1. 例1:不同子网下的主机能否直接通信(是否在同一网络/段下)
假设两个IP地址分别是172.20.0.18和172.20.1.16,子网掩码都是255.255.255.0。
我们可以知道两者的网络标识分别是172.20.0和172.20.1,无法直接通信,也就无法PING通。要想能相互通信,需要将子网掩码改成255.255.0.0
2. 如何理解172.20.1.0/18
为什么要子网划分
一个大的地址范围区域,你不进行划分的时候,会造成地址浪费
一个大的地址范围区域,可能会产生大量广播风暴,影响主机性能
一个大的地址访问区域,可能会造成网关路由器负载过高
将一个大的网段切割成一个一个小的局域网段,就称为子网划分
一个网段中可以有多少个地址=2的n次方-2 n表示的就是这个网段中有多少个主机位
-2 表示网络地址不能用 表示广播地址不能用
一个局域网中的地址在使用时要预留一个作为网关地址
3. 如何理解172.20.1.0/26
上文中的26代表主机ID的掩码地址长度,从前往后有26位,即子网掩码的地址是255.255.255.192。
子网掩码还可以用来将网络划分为更小的子网,将IP的两极结构扩充成三级结构,节约地址空间,减轻路由器负担。
子网掩码的划分
如果要将一个网络划分为多个子网,如何确定子网掩码?步骤如下:
第一步:将要划分的子网数目转换为2的m次方。如果不是恰好是2的多少次方,则按照取大原则。
第二步:将上一步确定的幂m按照高序占用主机地址前m位,再转化为十进制。如m为3,表示主机位中有3位被划分为网络标识号占用,因网络标识号都为1,故如是C类地址,主机号对应的字节变为11100000,转化为十进制后为224,故子网掩码为255.255.255.224,如果是B类网络,则子网掩码为255.255.224.0。
8. 网关
网关(Gateway)又称网间连接器,就是一个网络连接到另一个网络的“关口”。
网关实质上是一个网络通向其他网络的IP地址。比如有网络A和网络B,网络A的IP地址范围为“192.168.1.1~192. 168.1.254”,子网掩码为255.255.255.0;网络B的IP地址范围为“192.168.2.1~192.168.2.254”,子网掩码为255.255.255.0。在没有路由器的情况下,两个网络之间是不能进行TCP/IP通信的,即使是两个网络连接在同一台交换机(或集线器)上,TCP/IP协议也会根据子网掩码(255.255.255.0)判定两个网络中的主机处在不同的网络里。而要实现这两个网络之间的通信,则必须通过网关。如果网络A中的主机发现数据包的目的主机不在本地网络中,就把数据包转发给它自己的网关,再由网关转发给网络B的网关,网络B的网关再转发给网络B的某个主机(如附图所示)。网络B向网络A转发数据包的过程。
所以说,只有设置好网关的IP地址,TCP/IP协议才能实现不同网络之间的相互通信。那么这个IP地址是哪台机器的IP地址呢?网关的IP地址是具有路由功能的设备的IP地址,具有路由功能的设备有路由器、启用了路由协议的服务器(实质上相当于一台路由器)、代理服务器(也相当于一台路由器)。
9. 抓包方式
抓包方式:wireshark抓包软件在Windows中使用
Linux抓包命令tcpdump是一个抓包工具,用于抓取互联网上传输的数据包
tcpdump是一个用于截取网络分组,并输出分组内容的工具。凭借强大的功能和灵活的截取策略,使其成为类UNIX系统下用于网络分析和问题排查的首选工具
tcpdump 支持针对网络层、协议、主机、网络或端口的过滤,并提供and、or、not等逻辑语句来帮助你去掉无用的信息
#常用选项
-i 监听哪一个网卡
-n 不把ip解析成主机名
-nn 不把端口解析成应用层协议
-c 指定抓包的数量
-S 不把随机序列和确认序列解析成绝对值
-w 将流量保存到文件中,文件中的信息是无法直接查看的
-r 读取文件中的内容
-v 输出一个稍微详细的信息,例如在ip包中可以包括ttl和服务类型的信息。
-vv 输出详细的报文信息。
#实例
1、默认启动
tcpdump -vv #普通情况下,直接启动tcpdump将监视第一个网络接口上所有流过的数据包。
2、过滤主机
tcpdump -i eth1 host 192.168.1.1 #抓取所有经过eth1,目的或源地址是192.168.1.1的网络数据
tcpdump -i eth1 src host 192.168.1.1 #指定源地址,192.168.1.1
tcpdump -i eth1 dst host 192.168.1.1 #指定目的地址,192.168.1.1
3、过滤端口
tcpdump -i eth1 port 80 #抓取所有经过eth1,目的或源端口是80的网络数据
tcpdump -i eth1 src port 80 #指定源端口
tcpdump -i eth1 dst port 80 #指定目的端口
4、协议过滤
tcpdump -i eth1 arp
tcpdump -i eth1 ip
tcpdump -i eth1 tcp
tcpdump -i eth1 udp
tcpdump -i eth1 icmp
#抓tcp某端口的数据包
tcpdump -i eth0 tcp port 21 -nn
5、常用表达式
非 : ! or "not" (去掉双引号)
且 : && or "and"
或 : || or "or"
#抓取所有经过eth1,目的地址是192.168.1.254或192.168.1.200端口是80的TCP数
tcpdump -i eth1 '((tcp) and (port 80) and ((dst host 192.168.1.254) or (dst host 192.168.1.200)))'
#抓取所有经过eth1,目标MAC地址是00:01:02:03:04:05的ICMP数据
tcpdump -i eth1 '((icmp) and ((ether dst host 00:01:02:03:04:05)))'
#抓取所有经过eth1,目的网络是192.168,但目的主机不是192.168.1.200的TCP数据
tcpdump -i eth1 '((tcp) and ((dst net 192.168) and (not dst host 192.168.1.200)))'
10. Linux常用网络命令
1. 网卡命令规则
CentOS-6之前基于传统的命名方式如:eth1,eth0....
Centos-7提供了不同的命名规则,默认是基于固件、拓扑、位置信息来分配。这样做的优点是命名是全自动的、可预知的,缺点是比eth0、wlan0更难读。比如enp5s0
biosdevname和net.ifnames两种命名规范
#net.ifnames的命名规范为:
设备类型+设备位置+数字
#设备类型:
en 表示Ethernet
wl 表示WLAN
ww 表示无线广域网WWAN
#实际的例子:
eno1 #板载网卡
enp0s2 #pci网卡
ens33 #pci网卡
wlp3s0 #PCI无线网卡
wwp0s29f7u2i2 #4G modem
wlp0s2f1u4u1 #连接在USB Hub上的无线网卡
#biosdevname的命名规范为:
根据系统BIOS提供的信息对网络接口进行重命名。
em[1-N] #表示主板(嵌入式)NIC (对应机箱标签)
pci #表示PCI插槽中的卡,端口1至N
实际的例子:
em1 #板载网卡
p3p4 #pci网卡
p3p4_1 #虚拟网卡
CentOS-7
默认内核参数(biosdevname=0(dell服务器默认是1),net.ifnames=1): 网卡名 "enp5s2"
biosdevname=1,net.ifnames=0:网卡名 "em1"
biosdevname=0,net.ifnames=0:网卡名 "eth0" (最传统的方式,eth0 eth1)
#定义网卡命令规则
在安装系统时,选择安装选项,按tab键,在跳出的一行内容后面添加net.ifnames=0 biosdevname=0
#命令行设置网卡名称规则
[root@qls ~]# cd /etc/sysconfig/network-scripts/ #修改网卡配置文件
[root@qls network-scripts]# mv ifcfg-ens33 ifcfg-eth0
[root@qls network-scripts]# sed -i "s#ens33#eth0#g" ifcfg-eth0
[root@qls ~]# vim /etc/sysconfig/grub #GRUB添加kernel参数
GRUB_CMDLINE_LINUX="...net.ifnames=0 biosdevname=0 quiet"
[root@qls ~]# grub2-mkconfig -o /boot/grub2/grub.cfg
[root@qls ~]# reboot #重启系统生效
2. 网卡配置文件详解
#动态ip
[root@qls ~]# cat /etc/sysconfig/network-scripts/ifcfg-eth0
TYPE="Ethernet"
PROXY_METHOD="none"
BROWSER_ONLY="no"
BOOTPROTO="dhcp"
DEFROUTE="yes"
IPV4_FAILURE_FATAL="no"
IPV6INIT="yes"
IPV6_AUTOCONF="yes"
IPV6_DEFROUTE="yes"
IPV6_FAILURE_FATAL="no"
IPV6_ADDR_GEN_MODE="stable-privacy"
NAME="eth0"
UUID="fb32c09d-5a9f-40b9-852b-0f44ff2202ed"
DEVICE="eth0"
ONBOOT="yes"
#静态ip
[root@qls ~]# cat /etc/sysconfig/network-scripts/ifcfg-eth0
TYPE="Ethernet"
BOOTPROTO="static"
NAME="eth0"
DEVICE="eth0"
ONBOOT="yes"
IPADDR="10.0.0.88"
NETMASK="255.255.255.0"
GATEWAY="10.0.0.254"
DNS1="223.5.5.5"
DNS2="223.6.6.6"
#详解:
TYPE=Ethernet #网卡类型,一般是Ethernet,还有其他的如bond,bridge
BOOTPROTO=dhcp #获取IP地址的方式,启动的协议,获取配置的方式。
dhcp表示动态获取
static或none表示静态手工配置,若想使用本地配置好的IP则应该设置成这个
DEFROUTE=yes #是否设置默认路由,若为yes则可以在该文件通过PREFIX这个参数来设置子网掩码
PEERDNS=yes #yes表示由DHCP来获取DNS, no表示/etc/resolv.conf来控制,默认为yes。
yes:如果DNS设置,修改/etc/resolv.conf中的DNS
no:不修改/etc/resolv.conf中的DNS
NAME=eth0 #这个参数对应的值是网卡名,是给用户看的
UUID=... #通用唯一识别码,若vmware克隆的虚拟机无法启动网卡可以去除此项
DEVICE=eth0 #系统逻辑设备名
ONBOOT=yes #开机启动时是否激活网卡设备,centos7装完网卡后默认设置成no
HWADDR=... #以太网硬件地址,mac地址)。若是vmware克隆的虚拟机无法启动网卡,也要改这个。
NM_CONTROLLED=yes #是否通过NetworkManager管理网卡设备
IPADDR=... #设置网卡对应的IP地址,网络服务启动,网卡激活后会自动将该地址配置到网卡上
前提(BOOTPROTO=static)而不是dhcp
PREFIX=24 #子网掩码长度,不要这么写PREFIX=255.255.255.0
NETMASK=255.255.255.0 #生产环境中一般用这种方式指定子网掩码
GATEWAY=10.0.0.254 #该网卡配置的IP对应的网关(默认路由)
若主机是多网卡设备,该参数只能在一个网卡配置文件里面出现,一台主机只有一个默认路由
DNS1=... #主DNS,若这里设置了值,则会优先于/etc/resolv.conf中设置的DNS服务器的地址
需要和“PEERDNS=no”配合使用
DNS2=... #次dns
USERCTL=no #USERCTL=yes/no是否允许非root用户控制该设备
IPV6INIT=no #是否启用IPV6
BROADCAST=... #广播地址
PROXY_METHOD=none #代理方式,一般不用这个参数
BROWSER_ONLY=no #没有什么用。
#修改网卡配置文件的方法
vim /etc/sysconfig/network-scripts/ifcfg-eth0
nmtui #需要开启NetworkManger
3. 网络管理命令
ping
ping命令主要的功能是用来检测网络的连通情况和分析网络速度。
#常用选项
-t #持续ping,不中断。不加该选项只ping4个包。
-c #ping的包数,默认是4个。
-W #多长时间ping一次。
-f #极速ping。
nc
nc是netcat的简写,有着网络界的瑞士军刀美誉。因为它短小精悍、功能实用,被设计为一个简单、可靠的网络工具
#常用选项
-l #用于指定nc将处于侦听模式。
-u #指定nc使用UDP协议,默认为TCP
-v #输出交互或出错信息,新手调试时尤为有用
-w #超时秒数,后面跟数字
-z #表示zero,表示扫描时不发送任何数据
nmap
Nmap即网络映射器对Linux系统/网络管理员来说是一个开源且非常通用的工具。Nmap用于在远程机器上探测网络,执行安全扫描,网络审计和搜寻开放端口。
#常用选项
-p #指定端口号
-p22 #单个端口
-p22,80 #多个端口
-p1-1000 #1到1000之间的端口
telnet
一种远程登录的工具。同样可以检查某个主机是否开启某个端口
#用法
[C:\~]$ telnet 10.0.0.99 22
Connecting to 10.0.0.99:22...
Connection established.
To escape to local shell, press 'Ctrl+Alt+]'.
SSH-2.0-OpenSSH_7.4
netstat
打印网络连接、路由表、tcp11种状态。
#常用选项
-l #只显示监听套接字。
-n #不做名字解析
-t #显示tcp端口
-u #显示udp端口
-p #显示pid和程序名字
-r #显示路由表
-a #显示所有的套接字
ss
跟netstat命令差不多。
#常用选项
-l #只显示监听套接字。
-n #不做名字解析
-t #显示tcp端口
-u #显示udp端口
-p #显示pid和程序名字
-r #解析主机名
-a #显示所有的套接字
tracert
(windows) 路由跟踪(检查你与目标之间每个路口是否畅通)
#常用选项
-d #禁止把IP解析为对应的域名(主机名)
traceroute
路由跟踪(检查你与目标之间每个路口是否畅通)
#常用选项
-n 禁止把IP解析为对应的域名(主机名)
iftop
iftop界面说明:
界面上面显示的是类似刻度尺的刻度范围,为显示流量图形的长条作标尺用的。
中间的<= =>这两个左右箭头,表示的是流量的方向。
TX:发送流量
RX:接收流量
TOTAL:总流量
Cumm:运行iftop到目前时间的总流量
peak:流量峰值
rates:分别表示过去 2s 10s 40s 的平均流量
#常用选项
-i #设定监测的网卡
-B #以bytes为单位显示流量(默认是bits)
-n #使host信息默认直接都显示IP
-P #使host信息及端口信息默认就都显示
-m #设置界面最上边的刻度的最大值,刻度分五个大段显示
按q退出监控。
glances
glances 工具可以在用户的终端上实时显示重要的系统信息,并动态地对其进行更新。这个高效的工具可以工作于任何终端屏幕。另外它并不会消耗大量的 CPU 资源,通常低于百分之二。glances 在屏幕上对数据进行显示,并且每隔两秒钟对其进行更新。

浙公网安备 33010602011771号