《软件集成开发》第一次作业
《软件集成开发环境》第一次作业实验报告
一、实验目的
1、设计一个可实现加、减、乘、除功能的计算器软件
2、使用牛顿迭代法完成算术开方的运算
3、将自己编写的算术开方功能集成到计算器程序中,使计算器软件除了具备加、减、乘、除功能外,还具备算术开方功能
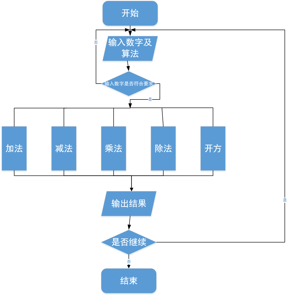
二、实验内容
1、先根据需求分析设计流程图,如下:


2、根据流程图编写代码
先完成简易计算器实现加减乘除的算法
代码如下
package cn.lidan.start; import cn.lidan.util.Const; import jdk.nashorn.internal.objects.NativeString; import javax.swing.*; import java.awt.*; import java.awt.event.ActionEvent; import java.awt.event.ActionListener; public class Carculator extends JFrame implements ActionListener { //北面控件 private JPanel jp_north = new JPanel(); private JTextField input_text = new JTextField(); private JButton c_Btu = new JButton("C"); //中间的控件 private JPanel jp_center = new JPanel(); private NativeString btn_text; public Carculator() throws HeadlessException { this.init(); this.addNorthComponent(); this.addCenterButton(); } //初始化的方法 public void init(){ this.setTitle(Const.TITLE); this.setSize(Const.FRAME_W,Const.FRAME_H); this.setLayout(new BorderLayout()); this.setLocation(Const.FRAME_X,Const.FRAME_Y);//窗口固定到中心点位置 this.setDefaultCloseOperation(JFrame.EXIT_ON_CLOSE); } //添加北面的控件 public void addNorthComponent(){ this.input_text.setPreferredSize(new Dimension(230,30)); jp_north.add(input_text); this.c_Btu.setForeground(Color.red); jp_north.add(c_Btu); c_Btu.addActionListener(new ActionListener() { @Override public void actionPerformed(ActionEvent e) { input_text.setText(""); } }); this.add(jp_north,BorderLayout.NORTH); } //添加中间按钮 public void addCenterButton(){ String btn_text = "123+456-789*.0=/C√()";//按键内容 String regex = "[\\+\\-*/.=C√()]"; this.jp_center.setLayout(new GridLayout(5,4));//中间键的个数 for(int i=0;i<20;i++){ String temp = btn_text.substring(i,i+1); JButton btn = new JButton(); btn.setText(temp); if(temp.matches(regex)){ btn.setFont(new Font("粗体",Font.BOLD, 20)); btn.setForeground(Color.red); } btn.addActionListener(this); jp_center.add(btn); } this.add(jp_center,BorderLayout.CENTER); } public static void main(String[] args) { Carculator carculator = new Carculator(); carculator.setVisible(true); } private String firstInput = null; private String operator = null; @Override public void actionPerformed(ActionEvent e) { String clickStr = e.getActionCommand(); if(".0123456789".indexOf(clickStr) != -1) { this.input_text.setText(input_text.getText() + clickStr); this.input_text.setHorizontalAlignment(JTextField.RIGHT); // JOptionPane.showMessageDialog(this, clickStr); }else if(clickStr.matches("[\\+\\-*/]{1}")){ operator = clickStr; firstInput =this.input_text.getText(); this.input_text.setText(""); }else if(clickStr.equals("=")){ Double a = Double.valueOf(firstInput); Double b = Double.valueOf(this.input_text.getText()); Double result = null; switch (operator){ case "+": result = a+b; break; case "-": result = a-b; break; case "*": result = a*b; break; case "/": if(b!=0){ result =a/b; } break; case "C": input_text.setText(" "); break; } this.input_text.setText(result.toString()); } } }
package cn.lidan.util; import java.awt.*; public class Const { public static final int FRAME_W = 300; public static final int FRAME_H = 300; public static final int SCREEN_W = Toolkit.getDefaultToolkit().getScreenSize().width; public static final int SCREEN_H = Toolkit.getDefaultToolkit().getScreenSize().height; public static final int FRAME_X = (SCREEN_W - FRAME_W)/2; public static final int FRAME_Y = (SCREEN_H - FRAME_H)/2; public static final String TITLE = "计算器"; }
此时的运行结果如下:
6+6=12.0


6*6=36.0

8-2=6.0



10/5=2.0



3、新建包编写牛顿迭代法开方的代码,并导入前面已完成简易计算器代码中,实现计算器的开方功能,重要代码如下
package sxj; import java.util.Scanner; public class Niudun { public static void main(String args[]){ Scanner s = new Scanner(System.in); System.out.println("请输入一个非负整数"); int c = s.nextInt(); if (c<0){ System.out.println("负数无法开方"); System.out.println("输入有误!"); }else{ double x1,x0 =c; double fx=2*x0; x1 =x0 -(x0*x0-c)/fx; while(Math.abs(x1-x0)>1e-16){ x0=x1; x1=x0-(x0*x0-c)/fx; } System.out.println(c+"的算术平方根是"+x1+"和"+x0); } } }
将代码整合,最后实现计算器加减乘除和牛顿迭代算法的功能,试运行结果如下:
7√=2.6



浙公网安备 33010602011771号