第一次作业
1.代码
# *_* coding:utf8 *_*
import tkinter
from functools import partial
# 按钮输入调用
def get_input(entry, argu):
# 从entry窗口展示中获取输入的内容
input_data = entry.get()
# 合法运算符 : + - * / -- ** // +-
# ------------ 输入合法性判断的优化 ------------
# 最后一个字符不是纯数字(已经有算数符号),原窗口值不为空,且输入值为运算符
# if not input_data[-1:].isdecimal() and (not argu.isdecimal()):
# if input_data[-2:] in ["--", "**", "//", "+-"]:
# return
# if (input_data[-1:] + argu) not in ["--", "**", "//", "+-"]:
# return
# ------------------------------------------------
# 出现连续+,则第二个+为无效输入,不做任何处理
if (input_data[-1:] == '+') and (argu == '+'):
return
# 出现连续+--,则第三个-为无效输入,不做任何处理
if (input_data[-2:] == '+-') and (argu == '-'):
return
# 窗口已经有--后面字符不能为+或-
if (input_data[-2:] == '--') and (argu in ['-', '+']):
return
# 窗口已经有 ** 后面字符不能为 * 或 /
if (input_data[-2:] == '**') and (argu in ['*', '/']):
return
# 输入合法将字符插入到entry窗口结尾
entry.insert("end", argu)
# 退格(撤销输入)
def backspace(entry):
input_len = len(entry.get())
# 删除entry窗口中最后的字符
entry.delete(input_len - 1)
# 清空entry内容(清空窗口)
def clear(entry):
entry.delete(0, "end")
# 计算
def calc(entry):
input_data = entry.get()
# 计算前判断输入内容是否为空;首字符不能为*/;*/不能连续出现3次;
if not input_data:
return
clear(entry)
# 异常捕获,在进行数据运算时如果出现异常进行相应处理
# noinspection PyBroadException
try:
# eval() 函数用来执行一个字符串表达式,并返回表达式的值;并将执行结果转换为字符串
output_data = str(eval(input_data))
except Exception:
# 将提示信息输出到窗口
entry.insert("end", "Calculation error")
else:
# 将计算结果显示在窗口中
if len(output_data) > 20:
entry.insert("end", "Value overflow")
else:
entry.insert("end", output_data)
if __name__ == '__main__':
root = tkinter.Tk()
root.title("Yummy")
# 框体大小可调性,分别表示x,y方向的可变性;
root.resizable(0, 0)
button_bg = 'pink'
math_sign_bg = 'DarkTurquoise'
cal_output_bg = 'Yellow'
button_active_bg = 'gray'
# justify:显示多行文本的时候, 设置不同行之间的对齐方式,可选项包括LEFT, RIGHT, CENTER
# 文本从窗口左方开始显示,默认可以显示20个字符
# row:entry组件在网格中的横向位置
# column:entry组件在网格中的纵向位置
# columnspan:正常情况下,一个插件只占一个单元;可通过columnspan来合并一行中的多个相邻单元
entry = tkinter.Entry(root, justify="right", font=1)
entry.grid(row=0, column=0, columnspan=4, padx=10, pady=10)
def place_button(text, func, func_params, bg=button_bg, **place_params):
# 偏函数partial,可以理解为定义了一个模板,后续的按钮在模板基础上进行修改或添加特性
# activebackground:按钮按下后显示颜place_params色
my_button = partial(tkinter.Button, root, bg=button_bg, padx=10, pady=3, activebackground=button_active_bg)
button = my_button(text=text, bg=bg, command=lambda: func(*func_params))
button.grid(**place_params)
# 文本输入类按钮
place_button('7', get_input, (entry, '7'), row=1, column=0, ipadx=5, pady=5)
place_button('8', get_input, (entry, '8'), row=1, column=1, ipadx=5, pady=5)
place_button('9', get_input, (entry, '9'), row=1, column=2, ipadx=5, pady=5)
place_button('4', get_input, (entry, '4'), row=2, column=0, ipadx=5, pady=5)
place_button('5', get_input, (entry, '5'), row=2, column=1, ipadx=5, pady=5)
place_button('6', get_input, (entry, '6'), row=2, column=2, ipadx=5, pady=5)
place_button('1', get_input, (entry, '1'), row=3, column=0, ipadx=5, pady=5)
place_button('2', get_input, (entry, '2'), row=3, column=1, ipadx=5, pady=5)
place_button('3', get_input, (entry, '3'), row=3, column=2, ipadx=5, pady=5)
place_button('0', get_input, (entry, '0'), row=4, column=0, padx=8, pady=5,
columnspan=2, sticky=tkinter.E + tkinter.W + tkinter.N + tkinter.S)
place_button('.', get_input, (entry, '.'), row=4, column=2, ipadx=7, padx=5, pady=5)
# 运算输入类按钮(只是背景色不同)
# 字符大小('+','-'宽度不一样,使用ipadx进行修正)
place_button('+', get_input, (entry, '+'), bg=math_sign_bg, row=1, column=3, ipadx=5, pady=5)
place_button('-', get_input, (entry, '-'), bg=math_sign_bg, row=2, column=3, ipadx=5, pady=5)
place_button('*', get_input, (entry, '*'), bg=math_sign_bg, row=3, column=3, ipadx=5, pady=5)
place_button('/', get_input, (entry, '/'), bg=math_sign_bg, row=4, column=3, ipadx=5, pady=5)
# 功能输入类按钮(背景色、触发功能不同)
place_button('<-', backspace, (entry,), row=5, column=0, ipadx=5, padx=5, pady=5)
place_button('C', clear, (entry,), row=5, column=1, pady=5, ipadx=5)
place_button('=', calc, (entry,), bg=cal_output_bg, row=5, column=2, ipadx=5, padx=5, pady=5,
columnspan=2, sticky=tkinter.E + tkinter.W + tkinter.N + tkinter.S)
root.mainloop()
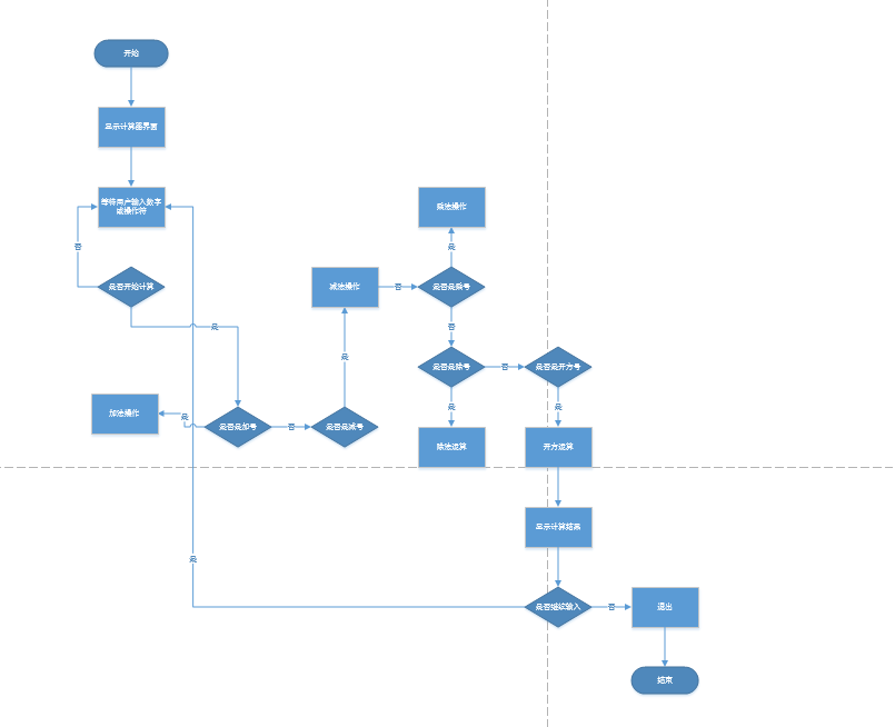
2.流程图

3.牛顿迭代法代码
import tkinter as tk
import math
# 定义牛顿迭代法算术开方函数
def newton_sqrt(num, precision=0.0001):
x = float(num)
while True:
root = 0.5 * (x + num / x)
if abs(root - x) < precision:
break
x = root
return root
# 定义计算器函数
def calculate():
expression = entry.get()
# 判断是否需要进行算术开方运算
if 'sqrt' in expression:
num = float(expression.split('sqrt(')[1].split(')')[0])
expression = expression.replace('sqrt({})'.format(num), str(newton_sqrt(num)))
# 计算表达式
try:
result = eval(expression)
output.config(text="结果为:{}".format(result))
except:
output.config(text="无法计算,请检查输入的算术表达式。")
# 创建窗口
window = tk.Tk()
window.title("计算器")
# 创建输入框和按钮
entry = tk.Entry(window, width=30)
entry.pack()
button = tk.Button(window, text="计算", command=calculate)
button.pack()
# 创建输出文本框
output = tk.Label(window, text="")
output.pack()
# 运行窗口主循环
window.mainloop()
4.软件测试及截图





浙公网安备 33010602011771号