第二次作业
一、 实验名称:计算器软件用户登录系统
二、 实验目的:1.掌握软件开发的基本流程
2.掌握常用的软件开发方式和工具
三、实验内容:设计一个包含登录界面的计算器软件,该软件可以实现第一次作业中的全部功能,同时可以保存用户的历史计算记录,数据使用数据库保存
三、 实验环境:pycharm,mysql,visio
四、 实验步骤:
(一)流程图
1、计算器运算流程图

2、登录系统流程图如图所示:

3、总程序流程图如图所示:

4、屏幕显示流程图如图所示:

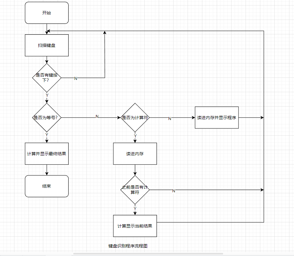
5、键盘识别流程图如图所示:

6、运算程序流程图如图所示:

(二)用户登录界面:


(三)计算器运行结果

1.加法:


2.减法


3.乘法


4.除法:


5.开方


(四)数据库连接

(五)用户信息

五、代码部分
全部代码截图:

login.html
<!DOCTYPE html> <html lang="en"> <head> <meta charset="UTF-8"> <meta http-equiv="X-UA-Compatible" content="IE=edge"> <meta name="viewport" content="width=device-width, initial-scale=1.0"> <title>Document</title> <style> table{ width:1300px ; height: 100px; margin: 0 auto; } a{ color: rgb(240, 253, 255)249, 255); } .box{ width: 400px; padding: 40px; position: absolute; top:50%; left: 50%; transform: translate(-50%,-50%); background: rgba(235, 231, 231, 0.5); box-sizing: border-box; box-shadow: 0px 25px 25px rgb(0,0,0,.5); border-radius: 15px; } h2{ color: rgb(9, 48, 155); } </style> </head> <body background="imges\背景.jpg" > <nav> <table> <tr> <th>Welcome</th> <th>View</th> <th>About</th> <th>Join</th> </tr> </table> </nav> <div class="box"> <h2> 登录</h2> <form> <div class="inputbox"> <label>用户名:</label> <input type="text" name=" " required=""/> </div> <div class="inputbox"> <labe>密码: </labe> <input type="password" name=" " required=""/> </div> <div> 忘记密码 新用户注册 </div> <input type="submit" name=" " value="登录" style="position: absolute;right: 50%;"> </form> </div> </body> </html>
app.py
from flask import Flask, render_template, request, redirect, url_for app = Flask(__name__) # 登录页面 @app.route('/login', methods=['GET', 'POST']) def login(): if request.method == 'POST': username = request.form['username'] password = request.form['password'] # 在此处验证用户名和密码 # 如果验证成功,重定向到计算器页面 if username == 'admin' and password == 'admin': return redirect(url_for('calculator')) else: return 'Invalid username or password' return render_template('login.html') # 计算器页面 @app.route('/calculator') def calculator(): # 在此处编写计算器代码 return render_template('calculator.html') if __name__ == '__main__': app.run()
calculator.html
<!DOCTYPE html> <html lang="en"> <head> <meta charset="UTF-8"> <meta name="viewport" content="width=device-width, initial-scale=1.0"> <title>Calculator</title> <style> body { font-family: Arial, sans-serif; background-color: #f4f4f4; text-align: center; } h1 { color: #333; } input[type="text"], input[type="button"] { padding: 10px; margin: 5px; font-size: 18px; } input[type="button"] { width: 50px; cursor: pointer; } </style> </head> <body> <h1>Calculator</h1> <input type="text" id="display" disabled><br> <input type="button" value="1" onclick="addToDisplay('1')"> <input type="button" value="2" onclick="addToDisplay('2')"> <input type="button" value="3" onclick="addToDisplay('3')"> <input type="button" value="+" onclick="addToDisplay('+')"><br> <input type="button" value="4" onclick="addToDisplay('4')"> <input type="button" value="5" onclick="addToDisplay('5')"> <input type="button" value="6" onclick="addToDisplay('6')"> <input type="button" value="-" onclick="addToDisplay('-')"><br> <input type="button" value="7" onclick="addToDisplay('7')"> <input type="button" value="8" onclick="addToDisplay('8')"> <input type="button" value="9" onclick="addToDisplay('9')"> <input type="button" value="*" onclick="addToDisplay('*')"><br> <input type="button" value="C" onclick="clearDisplay()"> <input type="button" value="0" onclick="addToDisplay('0')"> <input type="button" value="=" onclick="calculate()"> <input type="button" value="/" onclick="addToDisplay('/')"> <input type="button" value="√" onclick="squareRoot()"><br> <script> function addToDisplay(value) { document.getElementById('display').value += value; } function clearDisplay() { document.getElementById('display').value = ''; } function calculate() { let expression = document.getElementById('display').value; let result = eval(expression); document.getElementById('display').value = result; } function squareRoot() { let value = document.getElementById('display').value; let result = Math.sqrt(parseFloat(value)); document.getElementById('display').value = result; } </script> </body>
</html>
aa.py
import pymysql from app import hello_login pymysql.install_as_MySQLdb() connection = pymysql.connect(host='127.0.0.1', user='root', passwd="123456", db='caculator',charset='utf8') cursor = connection.cursor() sql="insert into user(name,pwd) values('aa', '12346');" cursor.execute(sql) cursor.execute("select * from user1") for r in cursor: print(r) connection.commit() cursor.close()
lianjie.py
import pymysql conn = pymysql.connect(host='127.0.0.1', user='root',charset='utf8',passwd="123456", db='mysql') cur = conn.cursor() cur.execute("SELECT Host,User FROM user") for r in cur: print(r) cur.close() conn.close()

浙公网安备 33010602011771号