跟着Leo机器学习sklearn-Kernel ridge regression
一个很有趣的个人博客,不信你来撩 fangzengye.com
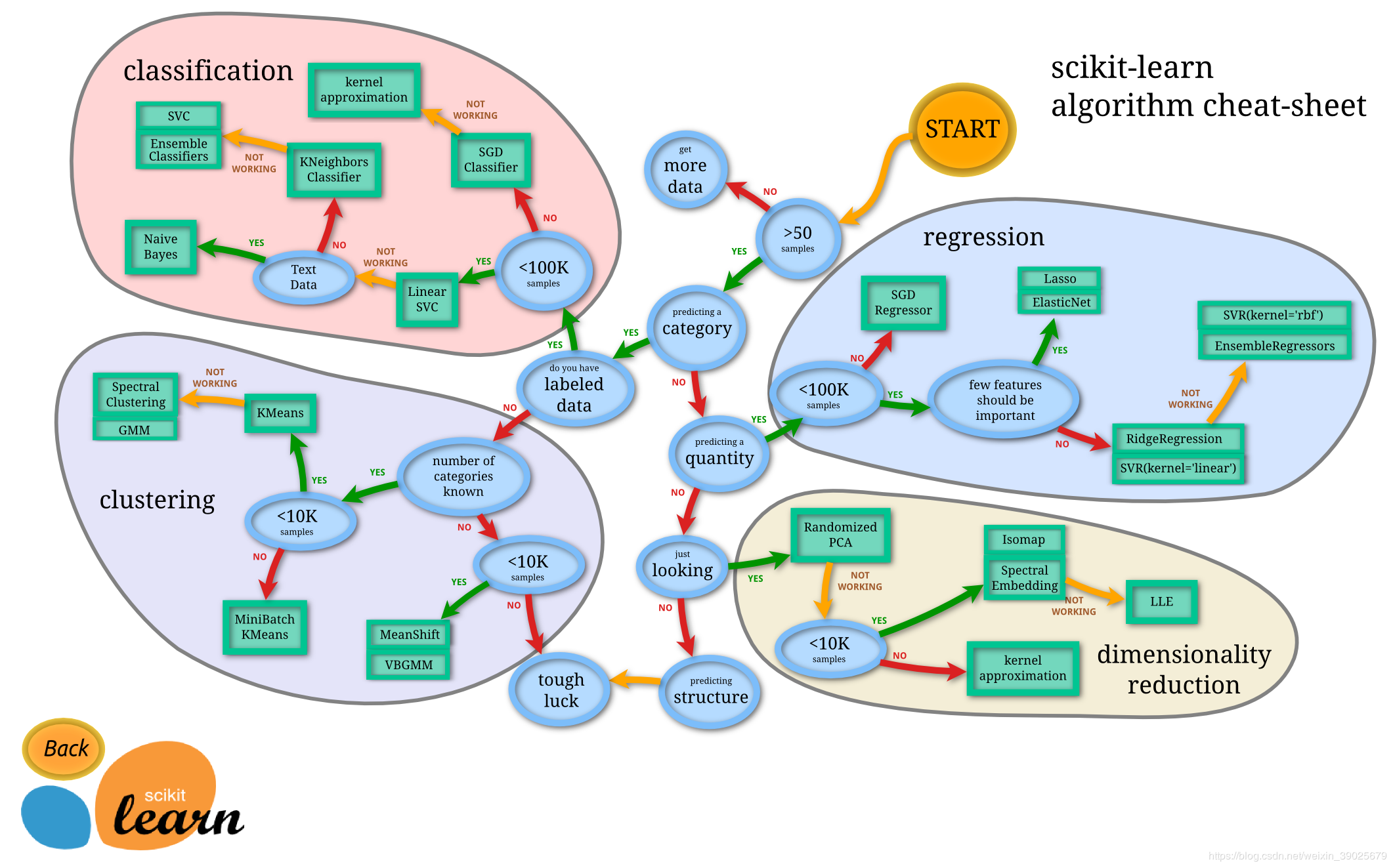
sklearn框架

函数导图

1.3. Kernel ridge regression
from sklearn.kernel_ridge import KernelRidge
import numpy as np
n_samples, n_features = 10, 5
rng = np.random.RandomState(0)
y = rng.randn(n_samples)
X = rng.randn(n_samples, n_features)
clf = KernelRidge(alpha=1.0)
clf.fit(X, y)
我的个人博客fangzengye.com, 欢迎来撩哦!
原文博主: 热衷开源的宝藏Boy
版权声明: 自由转载-非商用-禁止演绎-保持署名| CC BY-NC-ND 3.0
浙公网安备 33010602011771号