华为云计算IE面试笔记-谈谈对华为私有云Fusion Cloud规划设计的理解(私有云交付)
1. 客户调研:分析客户现网中的拓扑,了解客户的生产环境、虚拟化平台、硬件设备、软件、网络
分析客户需求:了解客户具体想要实现的功能、能力,根据客户的需求去进行部署
2. 选择合适的网络类型:type 1,type2,type3
3. 对计算,存储,网络资源做规划:
①计算
type1 软件实现的SDN功能 3个控制节点+2个网络节点+1个计算节点
通过软路由vrouter节点实现SDN功能
type2 硬件实现的SDN功能 3控制+3网络+1计算 需要底层硬件设备的支持
type3 无SDN 3控制+1计算 不能用一些高级网络服务(如VPN EIP ELB) 通过neutron组件实现网络能力
type 1、2、3都是对网络资源进行统一管理。type 1和2可以自动的通过软件去进行运维操作,不需要网络工程师去调试或维护了。
控制节点至少3个的原因是:华为私有云解决方案中引入了ZK(FusionStorage中的Zookeeper)来实现控制节点的可靠性,ZK为了满足过半选举机制采用3、5、7节点部署,导致了私有云控制节点也是3、5、7部署。
1个ZK不稳定。
2个ZK不行是主ZK选举条件是需要大于1/2的选票。
4个节点的话因为当2个ZK挂掉时无法满足大于1/2的选票,4个节点是可以的但是它与3个节点冗余性是一样的(只能坏一个ZK)所以没必要。
9个节点不行是因为它会有元数据瓶颈,因为VBS要同源布置,节点太多产生瓶颈,7个节点已经可以保证可靠性了,9个节点完全没必要。
②存储
能够对接的存储资源有:SAN(IP SAN、FC SAN)、FusionStorage
业务存储可以对接FusionCube(华为超融合解决方案,可以理解为一个小型的数据中心),也就是计算节点对接FusionCube
存储资源分为管理存储和业务存储。
管理存储 云服务控制节点或云服务后端公共组件使用的存储资源,就是给控制节点使用的存储。
业务存储也叫计算存储 给计算节点使用的存储资源 弹性云服务器,弹性云硬盘都是用的业务存储
管理和业务存储只是用途不同而已,它们能对接的资源类型是一致的。
③网络
type 1 2 3
冗余:设备冗余,链路冗余
设备冗余:考虑交换机挂掉的问题所以需要两个甚至更多交换机。
链路冗余:交换机去连接到服务器的线缆准备多条防止单点故障的风险。
4. 云服务的规划设计:基础云服务 ECS EVS BMS IMS VPC EIP IMS是镜像管理即服务
高级云服务 OBS SFS 灾备AI Bigdata 深度学习算法、图像识别
华为私有云通过CSDR和CSBS实现灾备的。
CSDR是专门实现私有云(或者说弹性云服务)容灾的。
CSBS是实现ECS的备份的。
5. 资源池的规划:
资源接入:KVM BMS FC VMvare storage(存储)
Region:区域,指一个大型的数据中心
AZ:region下划分的多个可用分区,共用同一套水电系统的设备,一个机房可以算作一个AZ ,一个AZ只能允许一种虚拟化类型(资源)
OpenStack
Domain:顶级的管理域,用于下发资源 一个Domain就是一套OpenStack
project:在Domain中的资源,主要包括计算资源和存储资源 通常会和用户绑定
VDC:虚拟数据中心,是一组资源的集合,是逻辑上的概念,是一个嵌套最多可以嵌套六层。VDC包含有project
6. 进行资源管理层的规划:Service OM ManageOne上规划: SC(运营) OC(运维)
7. 云灾备的设计规划:CSBS VBS CSHA CSDR
VBS是备份云硬盘的。
CSHA是云服务器高可用 双活。
8. 工程的实施 具体的操作
①登录FCD
②新建一个部署项目 填写名称 项目类型
③填写项目接班规划 资源池的类型 规模 管理和业务存储的选择 高级功能
④选择云服务:基础 高级
⑤上传LLD模板或在线填写相应的配置信息
⑥兼容性测试
⑦上传私有云安装用的软件包
⑧进行节点的安装 控制节点
⑨对接计算节点KVM
9. 测试验收:测试业务的关联性和连续性 测试业务能否正常运行 环境是否稳定
答题的时候考官说这个交互流程比较复杂,设计的面比较多,现在我给你定一个前提条件,前期的方案设计什么的都做好了,并且也已经拿到了规划设计文档,之后该如何交付?(我理解的是安装流程,然后问考官是不是安装流程,考官说是)
私有云的安装部署:6.3.1-FCD
1. 部署FCD:
iso文件、使用external_api地址、上传安装包到HOME\PKG
FCD虚拟机/服务器需要三个网络:业务地址External_API、PXE网段(vlan)、External_OM
2. 新建工程:
Type 1 、 2 、 3
Type1 1. 软SDN场景 2. 级联架构 3. 结构复杂适用于大型有分支机构场景

控制节点装:FSO-OM、FSM、Nova、Cinder
云服务节点装:计算、存储、网络
网络节点装:vrouter、VLB、EIP、VPC
Type2 1. 硬SDN场景 2. 不支持级联架构

Type3 1. 无SDN架构
把Type2中的网络节点去掉即可。
3. 部署管理存储、业务存储
管理存储:管理FusionStorage(3控制节点+2云服务节点)

4. 基础云服务的选择:运维运营组件、公共组件、计算服务、基础存储服务、网络服务
高级云服务的选择:管理服务、混合云、高级存储服务、PaaS服务、灾备服务、数据服务、安全服务、
5. 软件包校验、硬件检测(只有Type1)参数配置:
参数配置:
节点规划
网络
网络平面规划:ops八大网络平面和云服务3大网络平面
6. 组件安装
1. 安装底层OPS(除后端存储外所有节点) 第一个控制节点是(First-node)
2. 确认节点类型:控制、计算、网络、存储
3. 安装组件:nova、cinder、neutron
OM/FSM主备部署
VM(云服务)
4. 系统加固&收尾(做一个检测)

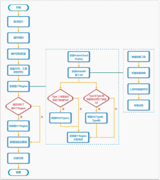
*(记)私有云部署流程(安装流程)(FCD部署流程)(考到)
1、准备集成设计文档包含整个私有云数据中心的设计和规划
2、按照集成设计,进行设施基础实施和网络规划
3、下载私有云自动化部署工具 FusionCloudDeploy 和私有云基础软件及服务软件
4、首个节点部署:通过 ISO 方式,安装 FusionCloudDeploy 并完成网络配置 (放通三个网络平面external_api、external_om、internal_base)
5、登录 FuisonCloudDeploy 新建工程项目,根据需求选择部署场景、Region 类型
6、部署场景选择:管理存储、业务存储及业务规模选择
7、基础云服务选择:默认必须基础云服务 ECS/BMS/IMS/EVS/VPC/EIP
8、高级云服务选择:如 ServiceStage、灾备服务、数据库服务、安全服务
9、参数配置:下载 LLD 模板,根据集成设计文档配置 LLD 模板—如域名配置、DNS 配置、Region 配置、AZ 配置、各个网络平面规划配置及管理存储业务存储等配置。
10、上传各组件、云服务的软件包至 FusionCloud Deploy 节点的“/home/pkg”目录,并对软件进行校验。
11、校验成功后可执行组件安装:安装标准化部署过程全自动化,非标准化部署手动调整 PXE、调整磁盘配置、调整存储资源池配置、调整网络配置等。
(组件安装包括:硬件服务检查、Openstack 安装、创建公共 vm、安装 service OM、安装 DMK、安装云服务等)

*(记)软 SDN 和硬 SDN 的区别
软件 SDN 即在级联层 FusionSphere OpenStack 网络节点上部署 vRouter、L3NAT、L3_service 和 VPN 等组件,为云服务提供 VXLAN 网络。(2 个节点)
硬件 SDN 即在级联层由面向数据中心网络的 SDN 控制器 AC(Agile Controller-DCN)提供基于应用的网络自动化功能,为云服务提供 VXLAN 网络。(3 个节点)
*级联层和被级联层区别
使用级联层对上层提供资源。并且屏蔽多处不同位置的底层资源。
级联层不对资源直接操作。而是通过各个 proxy 比如。 Nova-proxy、Neutron-proxy 来调用被级联层的 api,实现更大的数据中心规模网络管理。
*级联层和被级联层什么时候使用?
在 FusionCloud type I 中,即软 SDN 部署时使用。type I 作为软 SDN 也具有更好的扩展性。可以管理更多的资源。
*级联层和被级联层为什么需要存在?
对外只体现出有一个 OpenStack 节点,可以实现对多个 OpenStack 的集成,和 OpenStack规模的随意扩展。
*什么叫EVS?
EVS云磁盘,提供多样化持久性存储设备,用户可灵活选择磁盘类型,并自行在磁盘上进行文件存储、搭建数据库等操作。
EVS 主要功能特性如下:
1. 支持弹性挂载/卸载
EVS 磁盘就像原始未经格式化的外部数据块存储设备,可挂载到单个实例。磁盘始终不受实例运行时间的影响。将磁盘挂载到实例后,您可以像使用其他物理硬盘一样使用它。您也可以将磁盘从实例中卸载,并将其挂载到另一个实例。
2. 支持多种磁盘类型
一个磁盘类型对应一组磁盘所使用的后端存储。用户可以根据接入的不同后端存储类型划分云硬盘的磁盘类型,以便满足业务不同性能要求。当业务与所在存储的读写性能配置不匹配时,您可以通过变更磁盘类型调整磁盘所在存储介质的类型来改变读写性能,以应对实例存储业务性能调整的诉求。
3. 支持弹性可扩展
单磁盘容量最大支持 64TB(KVM 场景)或 32TB(其他场景),您可以自由配置存储容量,按需扩容,以满足您的业务数据扩容需求。
4. 支持快照功能
用户可以通过拍摄磁盘的时间点快照来备份您的数据,防止因篡改和误删导致的数据丢失,保证在业务故障时能够快速回退。同时您可以从快照创建新的磁盘,并将其挂载到其他实例,以便为多种业务提供数据资源,例如数据挖掘、报表查询和开发测试等业务。这种方式既保护了原始数据,又能通过快照创建的新磁盘快速部署其他业务,满足企业对业务数据的多元化需求。
5. 支持共享盘
支持多个实例并发读写访问同一个共享盘,以满足集群、HA 能力的关键企业需要多个实例同时访问一个磁盘的应用场景。
*什么是镜像?
镜像是一个包含了软件及必要配置的弹性云服务器模板,至少包含操作系统,还可以包含应用软件(例如,数据库软件)和私有软件。镜像分为公共镜像、私有镜像和共享镜像。镜像服务(Image Management Service,以下简称 IMS)提供简单方便的镜像自助管理功能。用户可以灵活便捷的使用公共镜像、私有镜像或共享镜像申请弹性云服务器。同时,用户还能通过弹性云服务器或外部镜像文件创建私有镜像。
公共镜像
公共镜像是云平台系统提供的标准镜像,包含常见的标准操作系统和预装的公共应用,能够提供简单方便的镜像自助管理功能,对所有用户可见。用户可以便捷的使用公共镜像创建弹性云服务器或裸金属服务器。按照虚拟化平台的不同,可分为以下几类。
1) KVM 镜像:用于制作 KVM 虚拟化的公共镜像。
2) FusionCompute 镜像:用于制作 FusionCompute 虚拟化的公共镜像。
3) VMware 镜像:在 FusionSphere OpenStack 对接 VMware 场景下,通过 VMware 制作 VMDK 格式的 OpenStack 镜像。
私有镜像
私有镜像是用户基于云服务器创建的个人镜像,仅用户自己可见。包含操作系统、预装的公共应用以及用户的私有应用。通过私有镜像创建云服务器,可以节省您重复配置云服务器的时间。私有镜像分为通过云服务器创建的私有镜像和通过外部镜像文件创建的私有镜像。
通过弹性云服务器创建新的私有镜像。
通过注册外部镜像文件创建新的私有镜像。
共享镜像
当用户将自己的私有镜像共享给其他用户使用时,可以使用镜像服务的共享镜像功能。对于多项目用户,共享镜像功能可以方便用户在同一个区域内的多个项目间使用镜像。
当用户作为共享镜像的提供者时,可以共享指定镜像、取消共享镜像、添加或删除镜像的共享租户。当用户作为共享镜像的接受者时,可以选择接受或者拒绝其他用户提供的共享镜像,也可以移除已经接受的共享镜像。
*什么是云容灾?
指是建立一个云数据中心,存储集中化,虚拟化,其它多个生产中心将数据集中容灾至云数据中心。
*什么是 EIP?(什么是弹性 IP?)
弹性 IP(Elastic IP address,EIP),是可以通过 Internet 直接访问的 IP 地址。EIP 是一个静态的公共 IP 地址,可以与弹性云服务器、裸金属服务器、虚拟 IP、弹性负载均衡等资源灵活地绑定及解绑。
私有云局域网(LAN)上各个实例配置的 IP 地址都是私有 IP 地址,无法访问互联网。当实例上的应用需要访问外部网络时,可以通过绑定弹性 IP 地址来实现。
也就是双向的。可以实现内部访问外部。外部访问内部。
备注:
网络方案
Type I:采用纯软件的方式实现私有 IP 和公共 IP 的转换。
Type II:采用硬件防火墙实现私有 IP 和公共 IP 的转换。
*一个 EIP 能不能同时给多个 ECS 使用?
用户可以为虚拟 IP 地址绑定一个弹性 IP 地址,从互联网可以访问后端绑定了同一个虚拟 IP 地址的多个主备部署的弹性云服务器,增强容灾性能。
用户可以为负载均衡器绑定弹性 IP,可以接收来自公网的访问请求并将请求自动分发到添加的多台弹性云服务器。
*EIP 的功能是?
1、弹性绑定公网 IP:
您可以申请独立的公网 IP 地址。公网 IP 可以按需绑定到弹性云服务器上,以满足云服务器连通 Internet 的需求。绑定和解绑操作都即时生效。
2、配置带宽限速:
申请公网 IP 时,可以设置 EIP 的带宽限速。
LLD:
1.1设备信息:设备型号、多少台控制节点、计算节点、云服务节点、部署FS组件那些部署FSM、FSA、MDC、VBS、OSD。BMC的IP地址、账户名、密码
1.2基本信息:DNS、域名、时区、DHCP、region、internal_base、external_api、external_om、storage_data、AZ分区、DMZ_Service、public_Service、DMZ_Tenant、Heart_base(VLAN 、起始IP-结束IP、子网)
业务迁移方案交付流程
客户调研 -> 需求分析 -> 风险应对-> 编排计划 -> 方案制定 -> 内部评审-> 环境测试-> 工作实施-> 结果验收
客户调研:IT 组织架构;IT 硬件资产;系统性能参数收集(现行业务及 IT 设备具体信息);IT 系统配置;业务流程;业务&IT 联系(确定系统优先级);IT 网络配置;迁移备份容灾需求;客户其他要求:看客户哪些业务需要迁移,有没有一些系统升级等特殊需求。跟客户确定业务允许中断的时长,业务的闲时时间,迁移的业务量,迁移的带宽计算具体所需迁移时间。
需求分析:看业务能否上云:看业务在虚拟化平台上能否正常运行,业务是否运行在 X86服务器上。
计划制定:先易后难;先普通业务系统,后核心业务系统;选择周末或节假日进行迁移
什么是可用分区(AZ)?有什么作用?
<此题需要考虑“服务器虚拟化场景”及“云数据中心场景”>
服务器虚拟化场景:
可用分区是物理资源(计算、存储、网络)的逻辑分区,是面向用户的资源的集合,其物理网络是二层互通的。一般按照如下原则,将资源分区中的资源集群划分在同一可用分区。在发放业务时,可根据需要选择使用的可用分区。
一个可用分区中的所有资源集群必须来源于一个虚拟化环境。
一个可用分区中的所有资源集群使用的存储必须是相同的。
一个可用分区中的所有资源集群使用的DVS 必须相同。
云数据中心场景:
可用分区是在FusionSphere中对计算资源和存储资源所做的人为的划分。
划分可用分区,主要用于在同时接入多种虚拟化资源池的情况下,对不同的资源池划进行区分,以及对同一虚拟化资源池中计算资源和存储资源的相互识别,以免不同虚拟化层之间的差异对虚拟机造成影响。
<关键点:
可用分区是一个资源隔离区域、容错区域。
同一分区可以任意计算要能访问任意存储;
服务器虚拟化场景,网络不可定义,需人工考虑网络资源一致,故 AZ中包括网络。
云数据中心场景,网络可定义,不需要考虑网络资源一致,故 AZ中不包括网络。
>
什么是VDC ? 有什么特点?
虚拟数据中心(Virtual Data Center),是将物理资源池化后,通过逻辑隔离技术基于业务需要灵活分配的逻辑数据中心,包括数据中心需要的计算、存储和网络资源(实现DCaaS服务),向最终用户提供一个虚拟的所见即所得的数据中心。在ServiceCenter中,它是一个虚拟资源的单位。VDC用来进行资源隔离,VDC内的用户可以在指定配额范围内自助申请使用资源。
特点:
1. 灵活匹配组织结构:VDC的划分方式可以灵活多样,可以按照场景要求划分。
可以按部门划分,每个部门可以独立管理本部门资源,VDC间是互相隔离的。
可以按使用领域划分,例如:开发VDC,测试 VDC等;
2. VDC资源配额:可以设置每个VDC的资源使用配额(包括CPU,内存,存储,网络),VDC资源配额可计量,成本可视化;
3. VDC资源构建,支持跨多个物理数据中心,支持资源的统一分配;
4. VDC自运营和自运维,每个VDC是一个具有自运营和自运维能力的独立管理实体。在 VDC内,用户可以自助申请、管理及监控 IT 资源。
什么是 VPC?
VPC 全称虚拟私有云(Virtual Private Cloud),用于帮助用户在云中虚拟出一个私有的应用运行环境和安全域。在虚拟数据中心技术方案中,不同的部门,或不同的业务,可以使用独立的“VPC”来隔离。一个 VPC 就是一个安全的网络环境。
VPC 有哪几种网络类型?
内部网络: 仅提供裸 VLAN,可选支持 IP 地址管理。不提供网关。这种网络仅有二层,不提供三层访问的能力,不提供网关,故默认不支持与其它网络互通。可选提供 DHCP。这种网络一般用于内部使用的,不允许与外部路由的网络。
路由网络: 提供 VLAN,IP 地址管理,三层网关,提供网关,故可以与同一 VPC 内的其它路由网络互通,与外部网络互通需配合 SNAT 或弹性 IP 功能。可选提供 DHCP。对于一个 VPC 下的所有路由网络,会自动打通这些路由网络之间的路由,使不同路由网络下的虚拟机互相访问。
直连网络: 提供将虚拟机直接接入到外部网路的能力,对外部网络的引用。一个 VPC 内可以有多个直连网络。部署到这个网络中的 VM 可以分配到外部的 IP 地址。
外部网络:所谓外部网络,就是网关和路由不在虚拟数据中心方案中管理的网络平面。提供将虚拟机直接接入到外部网络的能力,严格意义上,除了直连网络,一个 VPC 内只有一个外部网络,该网络作为 VPC 内唯一路由器的唯一出口网络。外部网络在虚拟数据中心方案中表现为一个独立 VLAN,虚拟数据中心方案不管理这个 VLAN 上的 IP 地址分配。
备注:现在 TYPE3 网络只有内部网络和外部网络。其中这里的外部网络与上面的直通网络相同。

<关键点:
内部网络:不提供网关,故默认不支持与其它网络互通。可选提供 DHCP。
路由网络:提供网关,故可以与同一 VPC内的其它路由网络互通,与外部网络互通需配合 SNAT 或弹性IP 功能。可选提供 DHCP。
直连网络:对外部网络的引用。一个 VPC内可以有多个直连网络。
外部网络:严格意义上,除了直连网络,一个VPC内只有一个外部网络,该网络作为 VPC内唯一路由器的唯一出口网络。
>
VPC内,云平台怎么提供的路由服务及DHCP服务?
在服务器虚拟化场景,这两个服务由 VSA提供,也可以物理防火墙提供。
在云数据中心场景,这两个服务由 Neutron 驱动相应软硬件实现。在LAB环境中,由网络节点 (CPS节点控制、网络合一)的Linux kernel的转发机制提供,DHCP由DNSMasq提供,采用命名空间隔离。在华为的解决方案中,也可以通过 Neutron-agent 配合SDN控制器,驱动物理网络设备实现。
租户间的网络如何实现隔离?VDC间的网络如何实现隔离?VPC内的网络如何实现隔离?
从云服务层来看,租户间的网络隔离及VDC间的网络隔离,可以通过将云主机放入不同的 VPC 内实现。VPC内的网络隔离,通过进一步创建不同的网络实现。
从底层来看,网络的隔离,无外乎物理隔离及二层隔离。租户间的网络、VDC间的网络甚至是 VPC内的网络,可以通过划入不同物理网络或同一物理网络不同 VLAN或不同 VXLAN 实现网络隔离。
<关键点:
如果不在同一物理网络内,那他们天生就隔离开了。如果同在一个物理网络,那需要通过 VLAN 进行二层隔离。基于VXLAN在多个物理网络上创建大二层网络,靠VXLAN VNI实现隔离。
同一二层网络内,三层并不能完全隔离流量,只是通过 CIDR来区别流量。故在 VPC 内创建网络时,不管类型是内部网络、还是路由网络,亦或是在 OM或FM中创建的外部网络,需指定(物理网络,VLAN号)或(VXLAN VNI号),且同一物理网络内,VLAN号不允许重复,因为需要通过 VLAN号在同一物理网络内实现隔离。
当实现的网络流量隔离后,CIDR是否重复就不重要了。
>
。VDC、VPC、Region、AZ的比值。
<此题需要考虑“服务器虚拟化场景”及“云数据中心场景”>
服务器虚拟化场景:
VDC : AZ = m : n
VPC : AZ = m : 1
Region : AZ = 1 : m
云数据中心场景:
VDC : AZ = m : n
VPC : AZ = m : n
Region : AZ = 1 : m
<关键点:
AZ支持复用,故比例基值为m : 1,即1个AZ可以给多个VDC或多个VPC使用。
服务器虚拟化场景,因网络不可定义,AZ内包含网络资源,为确保VPC内VM间能满足互通条件,故VPC被限制在一个 AZ内。
云数据中心场景,因网络可以定义,AZ内不包含网络资源,为确保VPC内VM间能满足互通条件,故限制在一个Region 内,且为 VPC内的网络增加所属物理网络属性,一个 VPC 网络只能属于一个物理网络。
>
FuionCoud6.3 基础云服务及公共组件计算服务
ECS: ECS(Elastic Cloud Server),即弹性云服务器,是由 CPU、内存、镜像和云硬盘组成的一种可随时获取、弹性可扩展的计算服务器,同时结合虚拟私有云、虚拟防火墙和云服务器备份等云服务,为用户打造一个高效、可靠和安全的计算环境,确保用户的服务持久稳定运行。
BMS: BMS(Bare Metal Server),即裸金属服务器,提供单租户专属的物理服务器,通过卓越的计算性能,满足核心应用场景对高性能及稳定性的需求,同时和虚拟私有云等其他云服务灵活结合使用,结合了传统托管主机带来的稳定性能与云上资源高度弹性的优势。
IMS: IMS(Image Management Service),即镜像服务,提供简单方便的镜像自助管理功能。用户可以灵活便捷的使用公共镜像或者私有镜像申请弹性云服务器。同时,用户还能通过已有的云服务器或使用外部镜像文件创建私有镜像。
AS: AS(Auto Scaling),即弹性伸缩,是根据用户的业务需求,通过策略自动调整其业务资源的服务。用户可以根据业务需求自行定义伸缩配置和伸缩策略,降低人为反复调整资源以应对业务变化和高峰压力的工作量,帮助用户节约资源和人力成本。
SAP HANA: SAP HANA 云主机为 SAP 云化场景量身打造的大规格、高性能弹性云服务器服 务,用于支撑 SAP HANA 高效、平稳运行。SAP HANA 云主机资源池构建于通过 SAP 认证的FusionSphere 虚拟化平台、RH 系列服务器和 OceanStor 系列存储,采用 OVS+DPDK 高性能网络,为客户提供极致性能、形态丰富、稳定可靠、值得信赖的 SAP HANA 云化环境。SAP HANA 云主机继承弹性云服务器服务功能,提供一致的服务功能体验。
存储服务:
EVS(Elastic Volume Service),即云硬盘,是一种基于分布式架构和可弹性扩展的虚拟块存储设备。用户可以在线进行操作,使用方式与传统服务器硬盘完全一致。同时,云硬盘具有更高的数据可靠性,更高的 I/O 吞吐能力和更加简单易用等特点,适用于文件系统、数据库或者其他需要块存储设备的系统软件或应用。
OBS(Object Storage Service),即对象存储服务,是一个基于对象的海量存储服务,为用户提供海量、安全、高可靠、低成本的数据存储能力。
SFS(Scalable File Service),即弹性文件服务,为用户的弹性云服务器提供一个完全托管的共享文件存储,符合标准文件协议(NFS),具备可扩展的性能,为海量数据、高带宽型应用提供有力支持。
网络服务:
VPC(Virtual Private Cloud),即虚拟私有云,构建隔离的、用户自主配置和管理的虚拟网络环境,提升用户企业云中资源的安全性,简化用户的网络部署。虚拟私有云为弹性云服务器提供一个逻辑上完全隔离的专有网络,用户还可以在 VPC 中定义安全组、VPN、IP 地址段和带宽等网络特性。用户可以通过 VPC 方便地管理、配置内部网络,进行安全、快捷的网络变更。同时,用户可以自定义安全组内与组间弹性云服务器的访问规则,加强弹性云服务器的安全保护。
EIP(Elastic IP),即弹性 IP,是一个静态、公有 IP 地址,用户可以将弹性 IP 与弹性云服务器 相关联。当所关联弹性云服务器故障或需要升级时,用户可以迅速将弹性 IP 重新映射到另一个正常工作的弹性云服务器,从而降低业务影响。
ELB(Elastic Load Balance),即弹性负载均衡,通过将访问流量自动分发到多台弹性云服务器,扩展应用系统对外的服务能力,实现更高水平的应用程序容错性能。
VFW(Virtual Fire Wall),即虚拟防火墙,是一个或一组实例控制策略的系统。它监控可信任网络(相当于内部网络)和不可信任网络(相当于外部网络)之间的访问通道,防止外部网络的危险蔓延到内部网络上。
VPN(Virtual Private Network),即虚拟专有网络,用于在远端用户和 VPC 之间建立一条安全加密的通信隧道。当需要访问 VPC 的业务资源时,远端用户可以通过 VPN 连通 VPC。
SG(Security Group),即安全组,是一个逻辑上的分组,为同一个 VPC 内具有相同安全保护 需求并相互信任的弹性云服务器提供访问策略。安全组创建后,用户可以在安全组中定义各种访问规则,当弹性云服务器加入该安全组后,即受到这些访问规则的保护。安全组的默认规则是在出方向上的数据报文全部放行,安全组内的弹性云服务器无需添加规则即可互相访问。

什么是云安全?
在云时代下,安全技术本身的变化并不大,如何保护云计算本身的安全,以及如何将安全变成一种服务提供给用户,成为变革的重点。
云计算中的安全控制,其中的大部分与其它 IT 环境中的安全控制并没有什么不同。然而,由于采用云服务模式、运行模式以及用于提供云服务的技术,与传统 IT 解决方案相比云计算使组织可能面临不同的风险。一个组织的安全状况的态势取决于风险调整后实施的安全控制的成熟度,有效性和完整性。这些安全控制可以在一层或多层上实现,包括设施(物理安全)、网络基础设施(网络安全)、IT 系统(系统安全),一直到信息和应用(应用安全)。此外,还包括人员和流程层面的安全控制,例如,职责分离和变更管理等。
整体来看,在云计算本身的安全体制,与通常意义上所讲的安全纵深防御体系大同小异。
因此,市场真正的价值在于,如何让安全成为一种服务提供给云计算的用户。
FC、OM、SC他们的账号有什么关系?
FC拥有独立的认证组件,OM与SC因都对接Keystone,它们的认证组件为Keystone,故它 们的账号是一致的。
一个主机可以放入多个主机组吗?
可以,但存在限制条件:这些主机组必须要属于同一可用分区。
<补充: 同一AZ分区内,也只能包括同类虚拟化资源:FusionCompute、VMWare、KVM>
FusionCloud 运维运营组件有那些?
DMK , ManageOne , eSight , FusionCare , G-ray
。FusionCloud 解决方案介绍
随着数据中心业务的发展,传统数据中心面临着很多新的挑战。为了应对传统数据中心面临的挑战并顺应技术发展趋势,华为推出了新一代FusionCloud私有云解决方案。
在FusionCloud 解决方案中,采用FusionSphere OpenStack作为云平台,对各个物理数据中心资源进行整合;采用 ManageOne 作为数据中心管理软件,对多个数据中心提供统一管理。通过云平台和数据中心管理软件协同运作,达到多数据中心融合、提升企业整体 IT 效率的目的。并基于此,提供计算、存储、网络、应用管理等丰富的云服务。
FusionCloud是物理分散、逻辑统一、业务驱动、云管协同、业务感知的数据中心解决方案,可支持企业或机构业务的持续发展,能满足对业务全生命周期的管理。
FusionCloud的核心理念在于物理分散和逻辑统一:
物理分散
物理分散是指企业的多个数据中心分布在全球不同的地域。不同地域的物理数据中心在部署云平台后,可以实现 IT 资源的整合,统一对外提供服务。
逻辑统一
逻辑统一是指通过数据中心管理软件对分布在全球不同地域的多个数据中心进行统一管理。逻辑统一有两方面的含义:
提供统一的运维管理平台,对分布在不同地域的资源进行统一管理、调度。
提供统一的运营管理平台,对外提供统一的界面,对云服务进行统一运营管理。将云服务和运营解耦,缓解多部件紧耦合配套,加快发布节奏。
私有云的规划部署
1、客户调研、需求分析: 与客户沟通,调查客户当前系统中现有的情况,包括当前使用的系统的厂家、版本,以及当前的虚拟化平台等;了解客户现在遇到的问题,并期望达到什么样的目标,比如希望实现分级管理、对原有虚拟化平台的统一接管等要求。
2、方案选型:分析客户需求,根据需求选择对应的解决方案及 Type 类型:TypeI、TypeII、TypeIII
3、整体部署方案设计: FusionCloud6.3 架构
基础设施配置:
1) 涉及管理服务器设计(数量及服务,type1 需要基础管理节点与扩展管理节点外,还需 要最少两台服务器作为网络节点,type3 网络节点无要求、管理节点至少需要 3 节点 起步,因为 FS 至少 3 节点)
2) 涉及管理及生产存储设计(选择管理存储与业务存储需要用到哪种类型设备,如 FS 或 SAN 设备;生产存储设计请根据生成存储的容量及 IOPS 性能需求,按照 OceanStor V3 存储硬盘域、存储池的划分方法设计,一个存储池对应一个 OpenStack AZ)
3) 涉及网络需要的设计(某些 type 要求配套的网络设备;设计组网时需要避免单点故障、以及网络隔离性等)
4、云服务部署方案设计:以 TypeI 为例,根据 type 类型中支持的基础、高级云服务进行选 择,决定部署哪些组件以及如何部署管理虚拟机、公共组件等。

5、资源池规划设计:
1) openstack 逻辑拓扑设计(单 Region、多 Region)
2) 资源池接入拓扑(是否需要 KVM、BMS,计算资源接入方式)
3) 管理存储接入方案(给管理、服务和公共 VM 提供存储)
4) 计算存储接入方案(为租户提供存储)
5) AZ 规划设计(不同的虚拟化类型划分成不同的AZ ;同一虚拟化划分成几个 AZ 采用计 算池和存储池最小原则,即如果有 2 个计算池都连接同 1 套存储池,划分成 1 个 AZ; 如果有 1 个计算池连接了 3 套存储池,划分成 1 个 AZ;主机组的划分原则是同一虚拟化下具有某些相同特质的主机的集合,例如,主机组中的主机都是 KVM 虚拟化和高性能 CPU)
6、网络设计:openstack 网络平面规划(external_api、external_om、 Internal_base、storage_data、tunnel_bearing)、云服务管理网络平面规划 (OM_Service、Public_Service、DMZ_Service、DMZ_Tenant、Heart_Beat、 external_network),以及设计使用物理还逻辑隔离、并规划网络平面的 IP。
7、云管理层设计: ManageOne SC 、OC
1) SC 中可以定义客户是否需要分级 VDC,以及各 VDC 管理员。
2) OC 中可以定义一些物理资源和虚拟化资源的监控和告警,以及不同的管理员在 OC 中 可以进行哪些操作。
8、云备份设计: 结合私有云备份和容灾解决方案去讲

9、实施部署(安装流程)
10、测试验收:FCD 中可建立调测工程,对安装好的系统进行整体调测。
FusionCare 介绍
FusionCare工具是一个基于Web 的B/S 程序,有两个主要功能:健康检查和信息收集。
健康检查支持检查FusionCompute、 FusionManager、 FusionStorage、 FusionSphereOpenStack、FusionAccess产品。
信息收集支持收集云计算五个产品的信息,包括:FusionCompute,FusionManager, FusionStorage,FusionSphereOpenStack和FusionAccess。
。FusionCloud 解决方案的功能架构
FusionCloud 整体架构由基础设施、资源池、服务域、应用域和管理域组成

。FusionCloud解决方案的软件架构
type1:

type2:


FuionCoud6.3架构


基础设施:基础设施包括构建数据中心所需的服务器、存储设备和网络设备,提供基于物理资源构建的虚拟计算、虚拟存储和虚拟网络资源池,并提供可直接使用的物理服务器资源。基础设施层可根据不同业务的需求,提供多种类型的硬件部署架构。
资源池:FusionSphere OpenStack提供对虚拟计算、虚拟存储和虚拟网络的资源池化和管理能力,并提供资源池管理能力:虚拟化池、裸机池、块存储池、文件存储池、网络资源池、容灾存储池、备份存储池、SAP Cloud资源池、混合云池
其他资源池:对象存储池:OBS云服务直接调用对象存储池(不经过FusionSphere OpenStack);大数据池:HDS和 ADS云服务直接调用大数据池(不经过FusionSphere OpenStack);数据库池:RDS和Oracle云服务直接调用数据库池(不经过 FusionSphere OpenStack);纳管 VMware池:Region Type I、Region Type II和Region Type III场景下, VMware云服务直接调用纳管VMware池(不经过 FusionSphere OpenStack);纳管Hyper-V 池:Region Type I、Region Type II和Region Type III场景下,Hyper-V云服务直接调用纳管 Hyper-V池(不经过FusionSphere OpenStack);纳管Power-VM池:Region Type I、 Region Type II和 Region Type III 场景下,Power-VM云服务直接调用纳管Power-VM池(不经过FusionSphere OpenStack)
管理域由 ManageOne提供对多个云数据中心的统一管理调度能力:
运营管理:ManageOne运营面提供对云服务的统一运营能力,提升运营操作的敏捷性,提升业务运营效率。
运维管理:ManageOne运维面提供对虚拟资源和物理资源的统一运维能力,提升运维操作效率。
云服务:云服务统一管理多个数据中心资源池层提供的资源,各云服务和公共组件详情如表中所示。公共组件为云服务提供公共能力,例如提供统一的操作系统 EulerOS。
应用域:由第三方提供应用,基于FusionCloud提供的云服务,构建用户的业务系统,满足各行业用户业务需求。
云服务层:
计算:ECS/BMS
存储:EVS/OBS/SFS
网络:EIP/VPC/DHCP/VPN/VPC-PEER
容灾备份类:VBS/VHA/CSBS/CSHA/CSDR
安全类:安全动态感知/边界防火墙
去产品文档看定义、应用场景等
考试追问:
fusioncloud 6.3.1,方案部署过程,及注意事项。假如你是私有云项目负责人,除了项目规划方案、实施方案,还能给客户提供哪些服务。 追问:type1场景下,安装部署时,FCD需要放通那三个平面外,还有没有别的?
注意事项:LLD模板是否填写正确,选择好相应的灾备服务等。
还能提供安全,大数据,人工智能,obs sfs等。
FCD需要放通external-om、external-api、internal-base,其他的话,交换机配置hybrid(交换机的配置模式之一)
追,创建组织是根据什么创建,跟分区有关系吗,跟虚拟化环境有关系吗,怎么划分。比如两个虚拟化环境怎么规划。
创建组织可以根据公司部门创建。组织可以根据AZ划分。跟虚拟化环境有关系,2个虚拟化环境的话,可以创建2个AZ。
有什么云服务是pass层的。
华为云PaaS包含:容器、区块链、微服务等等。
在系统搭建完之后,运维服务层还需要考虑哪些问题?
是否分级VDC管理等
安装部署完成后还有什么?还有什么是需要人工来完成的,需要工程师来干的活?
(这点我后来仔细想想个人觉得考官想听的应该是移交相关文档,后期维护,最后验收等相关内容,点评的时候说的什么也没有仔细听,一点都想不起来怎么点评的了)
FCD上建立调测工程
测试验收:测试业务的关联性和连续性 测试业务能否正常运行 环境是否稳定
如果用户不了解云,你需要了解什么?
云的优缺点,以及是否适合用户,成本,规划等
云和普通有什么区别?
普通可能是说的传统数据中心。云的话可以提供服务的概念,功能更多,可靠性更强。
虚拟化和云和普通服务器有什么区别?
虚拟化的特性:分区 封装 独立 隔离
云的特性:按需自助 弹性伸缩 广泛网络接入 计量收费
虚拟化是具体的技术,他把普通服务器的资源逻辑抽象成资源池,提高业务上线周期、资源利用率、实现业务高可用。
云计算是通过虚拟化或其他技术,将物理或虚拟化资源池,对外提供逻辑的API接口,也可以对用户提供丰富可靠的云服务。云计算是一种模型,不是具体的东西。虚拟化是具体的技术。
普通就是啥也不做,运行在物理机上,性能最好、业务最稳定、但是资源利用率低,为解决这个问题,引入虚拟化,云则是依赖虚拟化的一种服务模式。
vdc如何划分?
华为最高支持5级VDC,对于政务云可以调研的时候关注用户组织结构按照组织结构划分
可以嵌套6层(包括了最上层是6层)

浙公网安备 33010602011771号