机器学习应用篇——工业蒸汽数据分析
一、导包
点击查看代码
import numpy as np
import pandas as pd
import matplotlib.pyplot as plt
%matplotlib inline
import seaborn as sns#画图seaborn封装了matp;otlib
from sklearn.linear_model import LinearRegression,Lasso,Ridge,ElasticNet
#从线性模型引用线性回归,螺丝,岭回归,弹性网络
from sklearn.neighbors import KNeighborsRegressor #K近邻回归
from sklearn.ensemble import GradientBoostingRegressor,RandomForestRegressor,AdaBoostRegressor,ExtraTreesRegressor
#集成算法导入加强决策树,随机森林,adaboost等算法
from xgboost import XGBRegressor
from lightgbm import LGBMRegressor
#支持向量机(support vector mechine)
from sklearn.svm import SVR
#添加评价方法
from sklearn.metrics import mean_squared_error
from sklearn.model_selection import train_test_split
from sklearn.preprocessing import MinMaxScaler,StandardScaler,PolynomialFeatures
#正则化,PolynomialFeatures将属性变多,
import warnings
warnings.filterwarnings("ignore")
二、数据聚合
train = pd.read_csv('./5zhengqi_train.txt',sep='\t')
test = pd.read_csv('./5zhengqi_test.txt',sep='\t')
#导入数据
train['origin'] = 'train'
test['origin'] = 'test'
#给train ,test原始数据上各增加一列新名叫train,test的数据列
data_all = pd.concat([train,test])
#融合
print(data_all.shape)
data_all.head()
#执行data_all的前5行数据
train.shape
#共2888个数据,39列
test.shape
#38个特征

三、特征探索
#共有38个特征,将一些不重要的删除
#特征分布情况,训练集与测试集特征分布不均匀的,删除
#绘制密度图sns.kdeplot()
plt.figure(figsize=(9,38*6))#设置画布尺寸
for i,col in enumerate(data_all.columns[:-2]):#枚举
cond = data_all['origin'] == 'train'
train_col = data_all[col][cond]#训练数据
cond = data_all['origin'] == 'test'
test_col = data_all[col][cond]#测试数据
axes = plt.subplot(38,1,i+1)#添加多张子图
ax = sns.kdeplot(train_col,shade = True)
sns.kdeplot(test_col,shade = True,ax = ax)
plt.legend(['train','test'])#添加图例
plt.xlabel(col)#添加横坐标是标签

plt.figure(figsize=(9,6))
for col in data_all.columns[:-2]:
g = sns.FacetGrid(data_all,col = 'origin')#grid是网格
g.map(sns.distplot,col)#distribute分布图(方法,字符串)

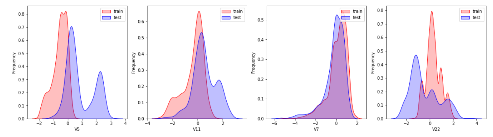
#%%查看v5,v7,v11,v22,的数据分布
drop_col = 6
drop_row = 1
plt.figure(figsize=(5*drop_col,5*drop_row))
i=1
for col in ["V5","V11","V7","V22"]:
ax =plt.subplot(drop_row,drop_col,i)
cond = data_all['origin'] == 'train'
train_col = data_all[col][cond]#训练数据
cond = data_all['origin'] == 'test'
test_col = data_all[col][cond]#测试数据
ax = sns.kdeplot(train_col, color="Red", shade=True)
ax = sns.kdeplot(test_col, color="Blue", shade=True)
ax.set_xlabel(col)
ax.set_ylabel("Frequency")
ax = ax.legend(["train","test"])
i+=1

drop_lables = ['V11','V17','V22','V5']
#标签出拟合模型不好的数据
#删除不好的数据,之前是40列,删除4列,余下36列
data_all.drop(drop_lables,axis=1,inplace=True)
data_all.shape
#1,求融合数据的协方差
cov = data_all.cov()
cov.head()

#2.求相关性系数(此处是融合数据)
corr = data_all.corr()
corr.head()

\[corr = cov/(std1*std2)
\]
相关性系数=协方差/(属性1的标准差*属性2的标准差)
#选取训练数据的协方差
train.cov().head()
#协方差是两个属性之间的关系,如果两个属性一样:方差
#方差是协方差的一种特殊形式
#标准差(Standard Deviation)是方差的算术平方根,
#如:圆是椭圆的一种特殊形式
#导数是偏导数的特殊形式
#例如:如何计算相关系数?
#v1 与v0的协方差是0.793900,分母是v1的标准差(v1的方差0.886450开根号)*v0的标准差(v0的方差0.861242开根号)
0.793900/(0.886450**0.5*0.861242**0.5)

#计算训练数据的相关系数
train.corr().head()

#通过相关性系数找到7个相关性不大的属性
cond = corr.loc['target'].abs()<0.1#上述数据加绝对值且小于0.1表示相关不大
drop_lables = corr.loc['target'].index[cond]
drop_lables
#Index(['V14', 'V21', 'V25', 'V26', 'V32', 'V33', 'V34'], dtype='object')这些图需要剔除
#对比查看属性分布,分布不好的删除,'V14', 'V21'需要删除,其他保留
drop_lables = ['V14', 'V21']
data_all.drop(drop_lables,axis = 1,inplace=True)
data_all.shape#上面36-2=34
将相关性不大大的数据剔除后画热力图
# 找出相关程度
plt.figure(figsize=(20, 16)) # 指定绘图对象宽度和高度
mcorr = train.corr(method="spearman") # (默认方法)相关系数矩阵,即给出了任意两个变量之间的相关系数
mask = np.zeros_like(mcorr, dtype=np.bool) # 构造与mcorr同维数矩阵 为bool型
mask[np.triu_indices_from(mask)] = True # 上三角为True,【】内是索引
# np.triu_indices_from(mask)是上三角数据的索引
#颜色
cmap = sns.diverging_palette(220, 10, as_cmap=True) # 返回matplotlib colormap对象
g = sns.heatmap(mcorr, mask=mask, cmap=cmap, square=True, annot=True, fmt='0.2f') # 热力图(看两两相似度)
#annot注释
plt.show()

归一化于标准化是处理数据的两个不同的方式
1.标准化
将数据变换为均值为0,标准差为1的分布,切记:并非一定是正态的
data_all[data_all['origin'] == 'train'].describe()#训练数据 的数据情况
data_all[data_all['origin'] == 'test'].describe()#测试数据 的数据情况


#导包声明
#StandardScaler.fit_transform通过去除均值并缩放到单位方差来标准化特征。(归一化操作)
from sklearn.preprocessing import StandardScaler
stand = StandardScaler()
data = data_all.iloc[: , :-2]
#去掉target,origin列
data2 = stand.fit_transform(data)
data2#一维数据
#将一维转化为表格
clos = data_all.columns
data_all_std = pd.DataFrame(data2,columns=clos[:-2])
#注意columns去除最后两列
data_all_std

data_all_std = pd.merge(data_all_std,data_all.iloc[:,-2:],right_index=True,left_index==True)
#将标准化数据与元数据切除origin,target数据 融合
data_all_std.head()

使用不同算法预测异常值
#1.回归预测异常值
from sklearn.linear_model import RidgeCV
ridge = RidgeCV(alphas =[0.0001,0.001,0.01,0.1,0.2,0.5,1,2,3,4,5,10,20,30,50])
cond = data_all['origin'] == 'train'#条件是data_all中的origin作为训练数据
X_train = data_all[cond].iloc[:,:-2]
y_train = data_all[cond]['target']#此处是真实值y_train
ridge.fit(X_train,y_train)#经过模型训练,算法拟合数据和目标值的时候,不可能100%拟合
y_ = ridge.predict(X_train)
#预测值y_ 肯定会和真实值由一定偏差,偏差特别大,当成差异值
display(y_train[:100].array)
display(y_[:100])

#2.寻找cond异常值:让真实值与预测值比较即可
#此处可以>任何值,此处 y_train.std()约等于1,所以此式子也是利用正态分布找差异
cond = (y_train - y_).abs() > y_train.std()*0.8
cond.sum()
#3.画图
plt.figure(figsize = (12,6))
axes = plt.subplot(1,3,1)#1行3列第一个画布
axes.scatter(y_train,y_)#横坐标是y_train,纵坐标y_预测值
axes.scatter(y_[cond],y_train[cond],c = 'red',s = 20)#将差异值挑出来,大小20.颜色红色
axes = plt.subplot(1,3,2)
axes.scatter(y_train,y_train-y_)
axes.scatter(y_train[cond],(y_train-y_)[cond],c = 'red',s =20)#[]内是条件、索引
axes = plt.subplot(1,3,3)
# _= axes.hist(y_train,bins=50)#柱状图,bins挑宽度,但无法区分出异常值
(y_train-y_).plot.hist(bins = 50,ax=axes)#画出柱状图,同时区分出 差异值的柱状图
(y_train-y_).loc[cond].plot.hist(bins = 50,ax = axes,color = 'r')

#4.将异常值点过滤
cond#异常值是条件为false的值
rop_index = cond[cond].index#将cond转换为true且找出索引
print(data_all.shape)#所有数据的样式
data_all.drop(drop_index,axis=0,inplace=True)#在所有数据的样式上删除差异值的索引
data_all.shape#显示删除后所有数据的样式
#5.测试各个算法的使用情况
def detect_model(estimators,data):
for key,estimator in estimators.items():
estimator.fit(data[0],data[2])#第一个数据索引,数据
y_ =estimator.predict(data[1])#第二个数据
mse = mean_squared_error(data[3],y_)#均方误差
print('------------------model%s'%(key),mse)#算法
r2 = estimator.score(data[1],data[3])#测试数据
print('++++++++++++++++++r2_score%s'%(key),r2)
print('\n')
cond = data_all['origin'] == 'train'#选择训练数据
X = data_all[cond].iloc[:,:-2]
y = data_all[cond]['target']#目标值
data = train_test_split(X,y,test_size=0.2)#返回数据
estimators = {}
estimators['knn'] = KNeighborsRegressor()
estimators['linear'] = LinearRegression()
estimators['ridge'] = Ridge()
estimators['lasso'] = Lasso()
estimators['elasticnet'] = ElasticNet()
estimators['forest'] = RandomForestRegressor()
estimators['bgbdt'] = GradientBoostingRegressor()
estimators['ada'] = AdaBoostRegressor()
estimators['extreme'] = ExtraTreesRegressor()
estimators['svm_rbf'] = SVR(kernel='rbf')
estimators['svm_poly'] = SVR(kernel='poly')
# estimators['light'] = LGBMRegressor()
estimators['xgb'] = XGBRegressor()
detect_model(estimators,data)#将data ,estimators放在函数中

对于我们的测试数据而言,KNN,Lasso,ElasticNet,SVM_poly都不太好
#6.保留以下算法
estimators = {}
# estimators['linear'] = LinearRegression()
# estimators['ridge'] = Ridge()
estimators['forest'] = RandomForestRegressor()
estimators['bgbdt'] = GradientBoostingRegressor()
estimators['ada'] = AdaBoostRegressor()
estimators['extreme'] = ExtraTreesRegressor()
estimators['svm_rbf'] = SVR(kernel='rbf')
estimators['light'] = LGBMRegressor()
estimators['xgb'] = XGBRegressor()
#7.数据:重新选择训练集,测试集
cond = data_all['origin'] == 'train'
X_train = data_all[cond].iloc[:,:-2]
y_train = data_all[cond]['target']
cond = data_all['origin'] =='test'
X_test = data_all[cond].iloc[:,:-2]
#8.一个算法预测结果,将结果合并
y_pred = []#将各个算法的测试结果放在列表中
for key,model in estimators.items():
model.fit(X_train,y_train)
y_ = model.predict(X_test)
y_pred.append(y_)
y_ = np.mean(y_pred,axis=0)#多个算法求均值
pd.Series(y_).to_csv('./ensemble.txt',index = False)#保存数据文件
#9.预测的结果作为新特征,让我们的算法学习,寻找数据和目标值之间的关系
#y_是预测值,和真实值之间的差距,将预测值当作新的训练特征,让算法进行再学习
for key,model in estimators.items():
model.fit(X_train,y_train)
y_ = model.predict(X_train)
X_train[key] = y_
y_ = model.predict(X_test)
X_test[key] = y_
X_train.head()
X_test.head()
#10.反复调整预测数据
y_pred = []#将各个算法的测试结果放在列表中
for key,model in estimators.items():
model.fit(X_train,y_train)
y_ = model.predict(X_test)
y_pred.append(y_)
y_ = np.mean(y_pred,axis=0)
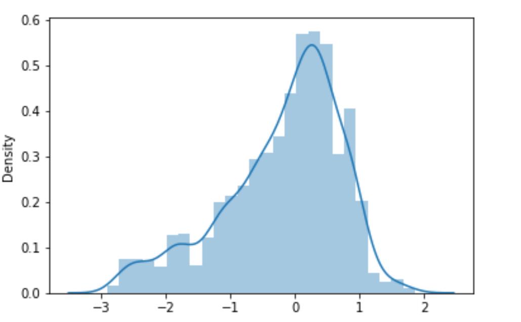
sns.distplot(y_)#预测结果也属于正态分布
y_ += np.random.randn(1925)*0.1#继续调整预测值,更加属于正态分布
pd.Series(y_).to_csv('./ensemble2.txt',index = False)

2.归一化
minmaxscaler = MinMaxScaler()#声明函数
data3 = minmaxscaler.fit_transform(data_all_std)
data3#是一个numpy
# 归一化操作
data_all_norm = pd.DataFrame(data3,columns=data_all_std.columns)
data_all_std
data_all_norm = pd.merge(data_all_norm,data_all_std,left_index = True,right_index = True)#集联两个数据
data_all_norm.describe()#归一化
data_all_std.describe()#标准化


此处需要继续优化
#%%查看v0-v3四个特征的箱盒图,查看其分布是否符合正态分布
#Check effect of Box-Cox transforms on distributions of continuous variables
# 检验Box-Cox变换对连续变量分布的影响
#pip install scipy
from scipy import stats
fcols = 6
frows = len(data_all_norm.columns)
plt.figure(figsize=(4*fcols,4*frows))
i=0
for col in data_all_norm.columns:
dat = data_all_norm[[col,]].dropna()#data_all_norm归一化之后的深度数据
#第一个图:这条线就是数据分布dist,distribution(分布)
i+=1
plt.subplot(frows,fcols,i)
sns.distplot(dat[col] , fit=stats.norm);#fit画出正态分布的标准的黑线
plt.title(col+' Original')
plt.xlabel('')
#第二个图,skew统计分析中的一个属性
#skewness 偏斜系数,对正态分布的度量
i+=1
plt.subplot(frows,fcols,i)
_=stats.probplot(dat[col], plot=plt)#画图,偏斜度
plt.title('skew='+'{:.4f}'.format(stats.skew(dat[col])))
plt.xlabel('')
plt.ylabel('')
#第三个:散点图,
i+=1
plt.subplot(frows,fcols,i)
# plt.plot(dat var, dat['target'],'.',alpha=0.5)
plt.scatter(dat[col],dat['target'],alpha = 0.5)#属性于目标值的坐标图
plt.title('corr='+'{:.2f}'.format(np.corrcoef(dat[col], dat['target'])[0][1]))#相关性系数
#对数据进行进一步stats.boxcox处理
# 数据分布图
i+=1
plt.subplot(frows,fcols,i)
trans_var, lambda_var = stats.boxcox(dat[col].dropna()+1)
trans_var = scale_minmax(trans_var)#转化后的数据是缩放的数据
sns.distplot(trans_var , fit=stats.norm);
plt.title(var+' Tramsformed')
plt.xlabel('')
#偏斜度
i+=1
plt.subplot(frows,fcols,i)
_=stats.probplot(trans_var, plot=plt)
plt.title('skew='+'{:.4f}'.format(stats.skew(trans_var)))
plt.xlabel('')
plt.ylabel('')
i+=1
plt.subplot(frows,fcols,i)
plt.plot(trans_var, dat['target'],'.',alpha=0.5)
plt.title('corr='+'{:.2f}'.format(nabsp.corrcoef(trans_var,dat['target'])[0][1]))

四、特征优化
#将数据进行BOX-COX转换
#统计建模中常用的数据变换
#数据更加正正态化,标准化
for col in data_all_norm.columns[:-2]:
boxcox ,maxlog = stats.boxcox(data_all_norm[col] + 1)
#stats.boxcox返回两个值
data_all_norm[col] = scale_minmax(boxcox)
过滤异常值
ridge = RidgeCV(alphas =[0.0001,0.001,0.01,0.1,0.2,0.5,1,2,3,4,5,10,20,30,50])
cond = data_all_norm['origin'] == 'train'#条件是data_all中的origin作为训练数据
X_train = data_all_norm[cond].iloc[:,:-2]
y_train = data_all_norm[cond]['target']#此处是真实值y_train
ridge.fit(X_train,y_train)#经过模型训练,算法拟合数据和目标值的时候,不可能100%拟合
y_ = ridge.predict(X_train)
#预测值y_ 坑定会和真实值由一定偏差,偏差特别大,当成差异值
cond = abs(y_-y_train)>y_train.std()
print(cond.sum())
#画图
plt.figure(figsize = (12,6))
axes = plt.subplot(1,3,1)#1行3列第一个画布
axes.scatter(y_train,y_)#横坐标是y_train,纵坐标y_预测值
axes.scatter(y_[cond],y_train[cond],c = 'red',s = 20)#将差异值挑出来,大小20.颜色红色
axes = plt.subplot(1,3,2)
axes.scatter(y_train,y_train-y_)
axes.scatter(y_train[cond],(y_train-y_)[cond],c = 'red',s =20)#[]内是条件、索引
axes = plt.subplot(1,3,3)
# _= axes.hist(y_train,bins=50)#柱状图,bins挑宽度,但无法区分出异常值
(y_train-y_).plot.hist(bins = 50,ax=axes)#画出柱状图,同时区分出 差异值的柱状图
(y_train-y_).loc[cond].plot.hist(bins = 50,ax = axes,color = 'r')
index = cond[cond]index
data_all_norm.drop(index,axis = 0,inplace = T)
#删除过后差异值,记下来训练数据
data_all_norm['origin'] == 'train'
X_train = data_all_norm[cond].iloc[:,:-2]
y_train = data_all_norm[cond]['target']
cond = data_all_norm['origin'] == 'test'
X_test =data_all_norm[cond].iloc[:,:-2]
#使用算法
estimators = {}
# estimators['linear'] = LinearRegression()
# estimators['ridge'] = Ridge()
estimators['forest'] = RandomForestRegressor()
estimators['bgbdt'] = GradientBoostingRegressor()
estimators['ada'] = AdaBoostRegressor()
estimators['extreme'] = ExtraTreesRegressor()
estimators['svm_rbf'] = SVR(kernel='rbf')
estimators['light'] = LGBMRegressor()
estimators['xgb'] = XGBRegressor()
#一个算法预测结果,将结果合并
y_pred = []#将各个算法的测试结果放在列表中
for key,model in estimators.items():
model.fit(X_train,y_train)
y_ = model.predict(X_test)
y_pred.append(y_)
y_ = np.mean(y_pred,axis=0)
pd.Series(y_).to_csv('./norm.txt',index = False)

浙公网安备 33010602011771号