第九周编程总结
|
本次作业所属课程 |
C语言程序设计|| |
|
本次作业要求 |
|
|
我在这个课程的目标是 |
学会熟练使用结构类型 |
|
本次学习在哪些具体方面帮组我实现目标 |
自己定义结构还是会方便很多 |
|
参考文献 |
C primer plus第六版 |
本题要求实现一个根据学生成绩设置其等级,并统计不及格人数的简单函数。
函数接口定义:
int set_grade( struct student *p, int n );
其中p是指向学生信息的结构体数组的指针,该结构体的定义为:
struct student{ int num; char name[20]; int score; char grade; };
n是数组元素个数。学号num、姓名name和成绩score均是已经存储好的。set_grade函数需要根据学生的成绩score设置其等级grade。等级设置:85-100为A,70-84为B,60-69为C,0-59为D。同时,set_grade还需要返回不及格的人数。
裁判测试程序样例:
#include <stdio.h> #define MAXN 10 struct student{ int num; char name[20]; int score; char grade; }; int set_grade( struct student *p, int n ); int main() { struct student stu[MAXN], *ptr; int n, i, count; ptr = stu; scanf("%d\n", &n); for(i = 0; i < n; i++){ scanf("%d%s%d", &stu[i].num, stu[i].name, &stu[i].score); } count = set_grade(ptr, n); printf("The count for failed (<60): %d\n", count); printf("The grades:\n"); for(i = 0; i < n; i++) printf("%d %s %c\n", stu[i].num, stu[i].name, stu[i].grade); return 0; } /* 你的代码将被嵌在这里 */
输入样例:
10 31001 annie 85 31002 bonny 75 31003 carol 70 31004 dan 84 31005 susan 90 31006 paul 69 31007 pam 60 31008 apple 50 31009 nancy 100 31010 bob 78
输出样例:
The count for failed (<60): 1 The grades: 31001 annie A 31002 bonny B 31003 carol B 31004 dan B 31005 susan A 31006 paul C 31007 pam C 31008 apple D 31009 nancy A 31010 bob B
int set_grade( struct student *p, int n ) { int i,sum=0; for(i=0;i<n;i++){ if(p[i].score>=0&&p[i].score<=59){ p[i].grade='D'; sum++; } if(p[i].score>=85&&p[i].score<=100) { p[i].grade='A'; } if(p[i].score>=70&&p[i].score<=84) { p[i].grade='B'; } if(p[i].score>=60&&p[i].score<=69) { p[i].grade='C'; } } return sum; }
流程图:
遇到的问题及其解决方法:刚开始没有sum的++,所以导致了答案错误,后来我询问了室友解决了sum的问题。


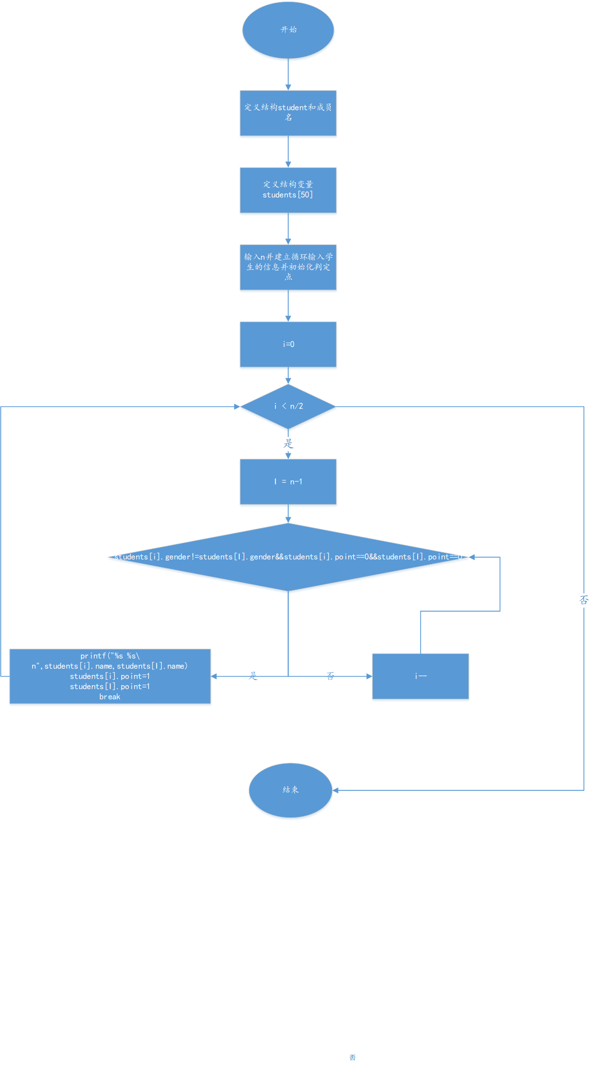
“一帮一学习小组”是中小学中常见的学习组织方式,老师把学习成绩靠前的学生跟学习成绩靠后的学生排在一组。本题就请你编写程序帮助老师自动完成这个分配工作,即在得到全班学生的排名后,在当前尚未分组的学生中,将名次最靠前的学生与名次最靠后的异性学生分为一组。
输入格式:
输入第一行给出正偶数N(≤50),即全班学生的人数。此后N行,按照名次从高到低的顺序给出每个学生的性别(0代表女生,1代表男生)和姓名(不超过8个英文字母的非空字符串),其间以1个空格分隔。这里保证本班男女比例是1:1,并且没有并列名次。
输出格式:
每行输出一组两个学生的姓名,其间以1个空格分隔。名次高的学生在前,名次低的学生在后。小组的输出顺序按照前面学生的名次从高到低排列。
输入样例:
8 0 Amy 1 Tom 1 Bill 0 Cindy 0 Maya 1 John 1 Jack 0 Linda
输出样例:
Amy Jack
Tom Linda
Bill Maya
Cindy John
#include<stdio.h> struct student{ char name[9]; int sex,point; }; int main() { int i,n,I,num; struct student s1[52],t; scanf("%d",&n); for(i=0;i<n;i++) { scanf("%d %s",&s1[i].sex,s1[i].name); s1[i].point = 0; } num=n-1; for(i=0;i<n/2;i++) { for(I=num;;I--) { if(s1[i].sex!=s1[I].sex&&s1[i].point==0&&s1[I].point==0) { printf("%s %s\n",s1[i].name,s1[I].name); s1[i].point=1; s1[I].point=1; break; } } } return 0; }
流程图:
遇到的问题及其解决方法:这道题目助教大佬提供了思路,当时有个错误就是student[I].point 没有赋值,
这个后面助教也说了应该赋值;
每个 PAT 考生在参加考试时都会被分配两个座位号,一个是试机座位,一个是考试座位。正常情况下,考生在入场时先得到试机座位号码,入座进入试机状态后,系统会显示该考生的考试座位号码,考试时考生需要换到考试座位就座。但有些考生迟到了,试机已经结束,他们只能拿着领到的试机座位号码求助于你,从后台查出他们的考试座位号码。
输入格式:
输入第一行给出一个正整数 N(≤),随后 N 行,每行给出一个考生的信息:准考证号 试机座位号 考试座位号。其中准考证号由 16 位数字组成,座位从 1 到 N 编号。输入保证每个人的准考证号都不同,并且任何时候都不会把两个人分配到同一个座位上。
考生信息之后,给出一个正整数 M(≤),随后一行中给出 M 个待查询的试机座位号码,以空格分隔。
输出格式:
对应每个需要查询的试机座位号码,在一行中输出对应考生的准考证号和考试座位号码,中间用 1 个空格分隔。
输入样例:
4 3310120150912233 2 4 3310120150912119 4 1 3310120150912126 1 3 3310120150912002 3 2 2 3 4
输出样例:
3310120150912002 2 3310120150912119 1
#include<stdio.h> struct student { double num; int seat1; int seat2; }; int main() { int i,n,I,c; struct student a[1000]; scanf("%d",&n); for(i=0;i<n;i++) { scanf("%lf %d %d",&a[i].num,&a[i].seat1,&a[i].seat2); } scanf("%d",&I); int t; for(i=0;i<I;i++) { scanf("%d",&t); for(c=0;;c++) { if(t==a[c].seat1) { printf("%.0lf %d\n",a[c].num,a[c].seat2); break; } } } return 0; }
流程图:
遇到的问题及其解决方式:这道题算比较顺利的,唯一的可能就是前面少了个for循环造成判断语句找了一句就跳出了,所以结果错误,搭档告诉我应该加个for循环并解释了其作用。


预习题:
递归函数:调用自身,反复使用。
递归函数优点:递归函数写起来简单明了,结构层次分明,简化问题。
递归函数的缺点:技巧要求高,难以得出递归的式子。
归纳出递归式的方法很多,例如不完全归纳法,完全归纳法。

结对编程感想:
结对编程的搭档对我的帮助很大,他在我困惑的时候会引导我并解决我的疑惑。
浙公网安备 33010602011771号