第八周编程总结
| 这个作业属于哪个课程 | c语言程序设计II |
|---|---|
| 这个作业要求在哪里 | https://edu.cnblogs.com/campus/zswxy/computer-scienceclass1-2018/homework/3079 |
| 我在这个课程的目标是 | 学会C语言 |
| 这个作业在哪个具体方面帮我实现目标 | 创造strcpy函数及使用它,使用malloc动态内存分配函数 |
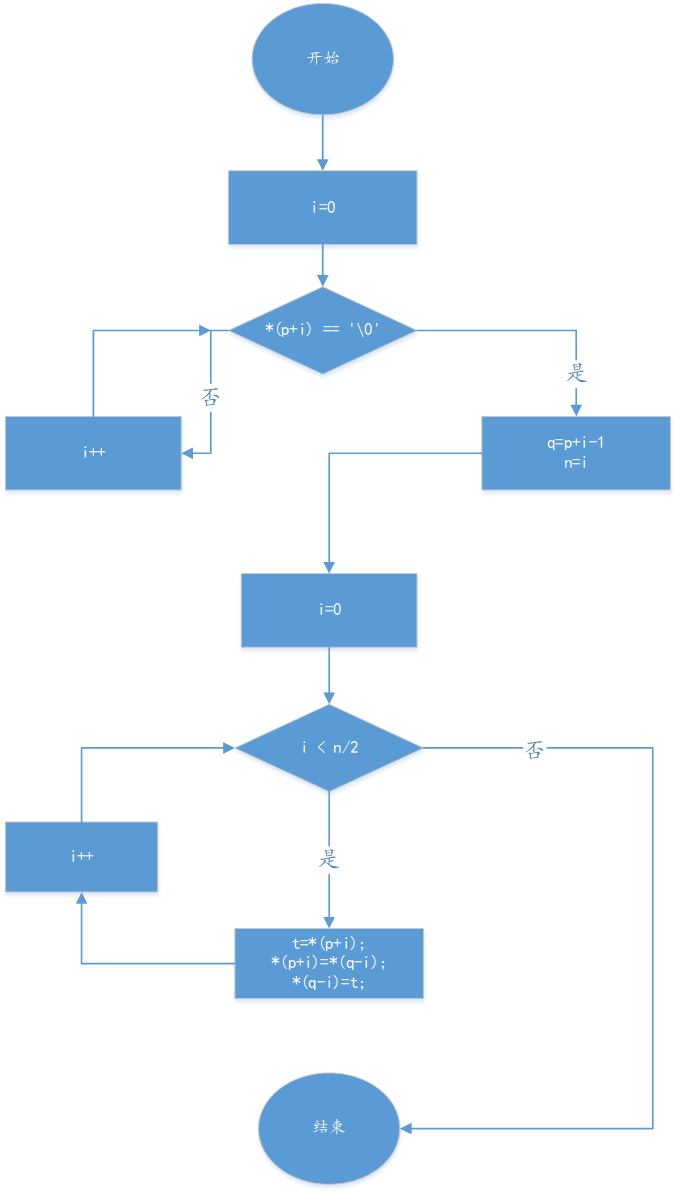
本题要求实现一个字符串逆序的简单函数。
函数接口定义:
void f( char *p );
函数f对p指向的字符串进行逆序操作。要求函数f中不能定义任何数组,不能调用任何字符串处理函数。
裁判测试程序样例:
#include <stdio.h> #define MAXS 20 void f( char *p ); void ReadString( char *s ); /* 由裁判实现,略去不表 */ int main() { char s[MAXS]; ReadString(s); f(s); printf("%s\n", s); return 0; } /* 你的代码将被嵌在这里 */
输入样例:
Hello World!
输出样例:
!dlroW olleH
oid f(char *p) { int i,n; char *q,t; for(i=0;;i++) { if(*(p+i)=='\0') { q=p+i-1; n=i; break; } } for(i=0;i<n/2;i++) { t=*(p+i); *(p+i)=*(q-i); *(q-i)=t; } }
流程图:
遇到的问题及其解决方法:第一题遇到了一个问题就是为什么要i-1,后面搭档告诉我因为会溢出,所以下标减一满足。

本题要求实现一个函数,将两个字符串连接起来。
函数接口定义:
char *str_cat( char *s, char *t );
函数str_cat应将字符串t复制到字符串s的末端,并且返回字符串s的首地址。
裁判测试程序样例:
#include <stdio.h> #include <string.h> #define MAXS 10 char *str_cat( char *s, char *t ); int main() { char *p; char str1[MAXS+MAXS] = {'\0'}, str2[MAXS] = {'\0'}; scanf("%s%s", str1, str2); p = str_cat(str1, str2); printf("%s\n%s\n", p, str1); return 0; } /* 你的代码将被嵌在这里 *
输入样例:
abc
def
输出样例:
abcdef
abcdef
char *str_cat( char *s, char *t ) { int i,I=0; for(i=0;;i++) { if(*(s+i)=='\0') { *(s+i)=*(t+I); I++; } if(*(t+I)=='\0') break; } return s; }
流程图:
遇到的问题及其解决方式:刚开始只是将 第二个字符串附在第一个字符串后面,所以输出不了值,后面搭档提醒应该有第二个字符串结束时break。

本题要求编写程序,根据输入学生的成绩,统计并输出学生的平均成绩、最高成绩和最低成绩。建议使用动态内存分配来实现。
输入格式:
输入第一行首先给出一个正整数N,表示学生的个数。接下来一行给出N个学生的成绩,数字间以空格分隔。
输出格式:
按照以下格式输出:
average = 平均成绩 max = 最高成绩 min = 最低成绩
结果均保留两位小数。
输入样例:
3 85 90 95
输出样例:
average = 90.00 max = 95.00 min = 85.00
#include<stdio.h>
#include<stdlib.h>
int main()
{
int *p,i,N,k=0,t=0;
float max,min,sum=0,average;
scanf("%d",&N);
if((p=(int*)calloc(N,sizeof(int)))==NULL)
{
printf("Not able to allocate memory.\n");
exit(1);
}
for(i=0;i<N;i++)
{
scanf("%d",p+i);
sum=sum+*(p+i);
}
min=p[k];
max=p[t];
average = sum/N;
for(i=0;i<N;i++)
{
if(p[k]>p[i])
{
k=i;
min=p[k];
}
if(p[t]<p[i])
{
t=i;
max=p[t];
}
}
printf("average = %.2f\n",average);
printf("max = %.2f\n",max);
printf("min = %.2f",min);
return 0;
}
流程图:
遇到的问题及其解决方式:
这里遇到了%。2f的低级错误,我想了许久,发现需要用char型输入才行。
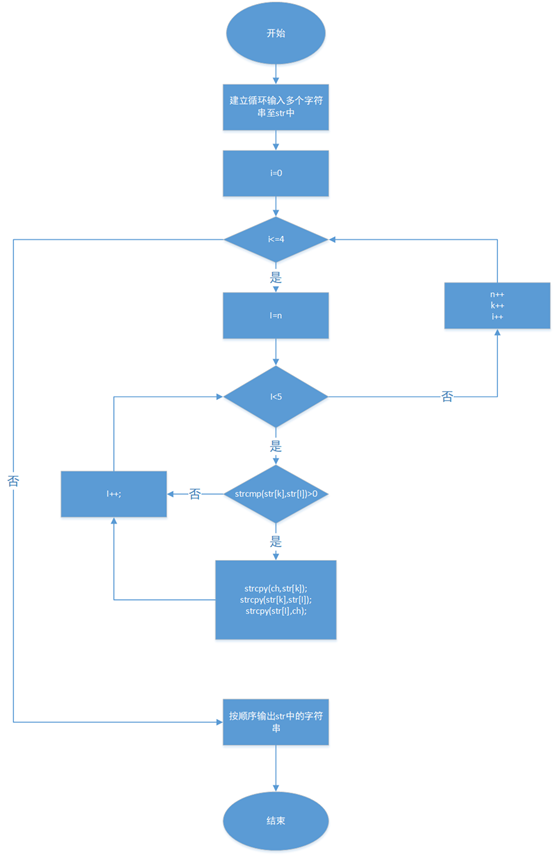
本题要求编写程序,读入5个字符串,按由小到大的顺序输出。
输入格式:
输入为由空格分隔的5个非空字符串,每个字符串不包括空格、制表符、换行符等空白字符,长度小于80。
输出格式:
按照以下格式输出排序后的结果:
After sorted:
每行一个字符串
输入样例:
red yellow blue green white
输出样例:
After sorted:
blue
green
red
white
yellow
#include<stdio.h> #include<string.h> int main() { int i,I,k=0,N; char a[5][80],ch[80]; for(i=0;i<5;i++) { scanf("%s",&a[i]); } for(i=0;i<=4;i++) { for(I=N;I<5;I++) { if(strcmp(a[k],a[I])>0) { strcpy(ch,a[k]); strcpy(a[k],a[I]); strcpy(a[I],ch); } } k++; N++; } printf("After sorted:\n"); for(i=0;i<5;i++) { printf("%s\n",a[i]); } return 0; }
流程图:
遇到的问题及其解决方式:
这题没有k++与n++ ,是搭档提醒的我,因此出了很大的错误,
给定N个学生的基本信息,包括学号(由5个数字组成的字符串)、姓名(长度小于10的不包含空白字符的非空字符串)和成绩([0,100]区间内的整数),要求计算他们的平均成绩,并顺序输出平均线以下的学生名单。
输入格式:
输入在一行中给出正整数N(≤10)。随后N行,每行给出一位学生的信息,格式为“学号 姓名 成绩”,中间以空格分隔。
输出格式:
首先在一行中输出平均成绩,保留2位小数。然后按照输入顺序,每行输出一位平均线以下的学生的姓名和学号,间隔一个空格。
输入样例:
5 00001 zhang 70 00002 wang 80 00003 qian 90 10001 li 100 21987 chen 60
输出样例:
80.00 zhang 00001 chen 21987
#include<stdio.h> int main(void) { int n,i,sum=0,c[10]; char xh[10][6],xm[10][11]; double average; scanf("%d",&n); for(i=0;i<n;i++){ scanf("%s %s %d",&xh[i],&xm[i],&c[i]); } for(i=0;i<n;i++){ sum=sum+c[i]; } average=1.0*sum/n; printf("%.2lf\n",average); for(i=0;i<n;i++){ if(c[i]<average){ printf("%s %s\n",xm[i],xh[i]); } } return 0; }
思路:
这道题就是先输入数据从数据中抽出成绩算平均值,再用一个if语句进行判断输出二维数组。
流程图:
遇到的问题及其解决方式:
刚开始利用结构,确实能打出数据,但是我还没找到怎么从数据中找出成绩,最后没时间了还是利用了搭档的思路。
结对编程感想:搭档给了我很大的帮助
| 3/30-4/5 | 15h | 200 | 通过函数调用来改变主调函数中某个变量的值 | 指针的使用方法 |
| 4/6-4/12 | 13h | 310行 | 指针,初步学会结构的输入及其输出 | 结构 |
| 4/13-19 | 15h | 380行 | malloc动态内存分配,创造strcpy函数及它的使用,结构 | malloc函数 |
浙公网安备 33010602011771号