第七周编程总结
| 这个作业属于那个课程 | C语言程序设计II |
| 这个作业要求在哪里 | https://edu.cnblogs.com/campus/zswxy/computer-scienceclass1-2018/homework/2892 |
| 我在这个课程的目标是 | 熟练掌握数组与指针的关系 |
| 这个作业在那个具体方面帮助我实现目标 | 字符串的运用和熟练数组与指针的关系 |
| 参考文献 | 《c语言程序设计(第3版)》 |
6-2 每个单词的最后一个字母改成大写 (10 分)
函数fun的功能是:将p所指字符串中每个单词的最后一个字母改成大写。(这里的“单词”是指由空格隔开的字符串)。
函数接口定义:
void fun( char *p );
其中 p 是用户传入的参数。函数将 p所指字符串中每个单词的最后一个字母改成大写。
裁判测试程序样例:
#include <stdio.h> void fun( char *p ); int main() { char chrstr[64]; int d ; gets(chrstr); d=strlen(chrstr) ; chrstr[d] = ' ' ; chrstr[d+1] = 0 ; fun(chrstr); printf("\nAfter changing: %s\n", chrstr); return 0; } /* 请在这里填写答案 */
输入样例:
my friend is happy
输出样例:
After changing: mY frienD iS happY
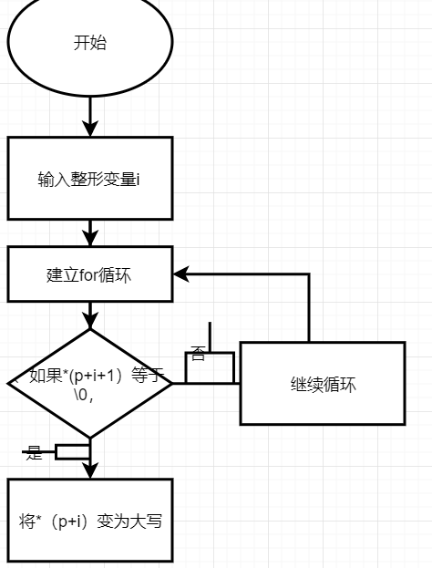
void fun( char *p ){ int i; for(i=0;*(p+i)!='\0';i++){ if(*(p+i+1) == ' ') *(p+i)=*(p+i)-'l'+'L'; } }
流程图:
遇到的问题及其解决方法:这道题目我不知道怎么将大写改成小写于是百度了
(p+i)=*(p+i)-'l'+'L';‘ ’里面为任意字母都行。![]()
如图所示的简易自动售货机,物品架1、2上共有10样商品,按顺序进行编号分别为1-10,标有价格与名称,一个编号对应一个可操作按钮,供选择商品使用。如果物架上的商品被用户买走,储物柜中会自动取出商品送到物架上,保证物品架上一定会有商品。用户可以一次投入较多钱币,并可以选择多样商品,售货机可以一次性将商品输出并找零钱。
用户购买商品的操作方法是:
(1)从“钱币入口”放入钱币,依次放入多个硬币或纸币。钱币可支持1元(纸币、硬币)、2元(纸币)、5元(纸币)、10元(纸币),放入钱币时,控制器会先对钱币进行检验识别出币值,并统计币值总额,显示在控制器显示屏中,提示用户确认钱币放入完毕;
(2)用户确认钱币放入完毕,便可选择商品,只要用手指按对应商品外面的编号按钮即可。每选中一样商品,售货机控制器会判断钱币是否足够购买,如果钱币足够,自动根据编号将物品进行计数和计算所需钱币值,并提示余额。如果钱币不足,控制器则提示“Insufficient money”。用户可以取消购买,将会把所有放入钱币退回给用户。
输入格式:
先输入钱币值序列,以-1作为结束,再依次输入多个购买商品编号,以-1结束。
输出格式:
输出钱币总额与找回零钱,以及所购买商品名称及数量。
输入样例:
1 1 2 2 5 5 10 10 -1 1 2 3 5 1 6 9 10 -1
输出样例:
Total:36yuan,change:19yuan Table-water:2;Table-water:1;Table-water:1;Milk:1;Beer:1;Oolong-Tea:1;Green-Tea:1;
#include<stdio.h> int value[100]; int num[100]; int type[11]={0,0,0,0,0,0,0,0,0,0,0}; void fact_1(int *p,int *f); void fact_2(); int main(void) { int change,money=0; int i,I,*p=&money,*f=&change; for(i=0;;i++) { scanf("%d",&value[i]); if(value[i]==-1) break; money=money+value[i]; } fact_1(p,f); if(change>0) { printf("Total:%dyuan,change:%dyuan\n",money,change); fact_2(); } return 0; } void fact_1(int *p,int *f) { int i,type,total=0; for(i=0;;i++) { scanf("%d",&type); switch(type){ case 1:total+=1;num[i]=1;break; case 2:total+=1;num[i]=2;break; case 3:total+=1;num[i]=3;break; case 4:total+=2;num[i]=4;break; case 5:total+=2;num[i]=5;break; case 6:total+=3;num[i]=6;break; case 7:total+=3;num[i]=7;break; case 8:total+=3;num[i]=8;break; case 9:total+=4;num[i]=9;break; case 10:total+=4;num[i]=10;break; case -1:;break; } *f=*p-total; if(*f<0) { printf("Insufficient money"); break; } if(type==-1) break; } } void fact_2() { int i; for(i=0;i<10;i++) { type[num[i]]++; } if(type[1]>0) printf("Table-water:%d;",type[1]); if(type[2]>0) printf("Table-water:%d;",type[2]); if(type[3]>0) printf("Table-water:%d;",type[3]); if(type[4]>0) printf("Coca-Cola:%d;",type[4]); if(type[5]>0) printf("Milk:%d;",type[5]); if(type[6]>0) printf("Beer:%d;",type[6]); if(type[7]>0) printf("Orange-juice:%d;",type[7]); if(type[8]>0) printf("Sprit:%d;",type[8]); if(type[9]>0) printf("Oolong-Tea:%d;",type[9]); if(type[10]>0) printf("Green-Tea:%d;",type[10]); }
流程图:
遇到的问题及其解决方法:
在花括号弄好后 一直输出不了,第二行错误,小错误没有打&还有循环结构的错误。搭档还是很给力的。发现了这一系列问题。

输入一个正整数 repeat (0<repeat<10),做 repeat 次下列运算:
输入一个字符串 str,再输入一个字符 c,将字符串 str 中出现的所有字符 c 删除。
要求定义并调用函数delchar(str,c), 它的功能是将字符串 str 中出现的所有 c 字符删除,函数形参str的类型是字符指针,形参c的类型是char,函数类型是void。
输入输出示例:括号内为说明,无需输入输出
输入样例:
3 (repeat=3) happy new year (字符串"happy new year") a (待删除的字符'a') bee (字符串"bee") e (待删除的字符'e') 111211 (字符串"111211") 1 (待删除的字符'1')
输出样例:
result: hppy new yer (字符串"happy new year"中的字符'a'都被删除) result: b (字符串"bee"中的字符'e'都被删除) result: 2 (字符串"111211"中的字符'1'都被删除)
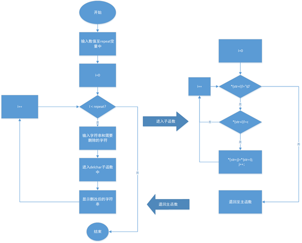
#include<stdio.h> void delchar(char*str,char c); int main(void) { int i,repeat; char str[100],c; scanf("%d\n",&repeat); for(i=0;i<repeat;i++){ gets(str); scanf("%c\n",&c); delchar(str,c); printf("result: %s\n",str); } return 0; } void delchar(char *str, char c) { int i,j=0; for(i=0;*(str+i)!='\0';i++){ if(*(str+i)!=c){ *(str+j)=*(str+i); j++; } } *(str+j)='\0'; }
流程图:
遇到的问题及其解决方法:这道题目是利用了室友的代码,我搞懂了
if(*(str+i)!=c){
*(str+j)=*(str+i);这一段相当与忽略掉字符数,![]()

结对编程的感想,很方便也从搭档那里学会了很多知识,不用刻意去找,并且当我不会时,搭档清晰的思路能提供很大的帮助。


浙公网安备 33010602011771号