第五周编程总结
| 这个作业要求在哪里 | https://edu.cnblogs.com/campus/zswxy/computer-scienceclass4-2018/homework/2826 |
| 我在这个课程的目标是 | 学会运用数组,字符串 |
| 这个作业在那个具体方面帮助我实现目标 | 运用字符串进行编程 |
| 参考文献 | C语言程序设计Ⅱ |
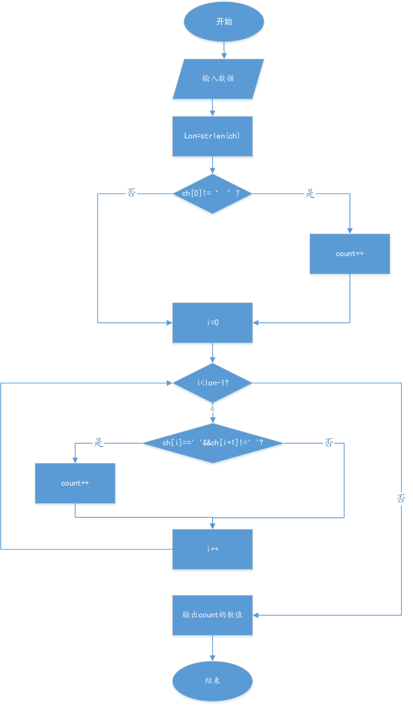
7-1 统计一行文本的单词个数 (15 分)
本题目要求编写程序统计一行字符中单词的个数。所谓“单词”是指连续不含空格的字符串,各单词之间用空格分隔,空格数可以是多个。
输入格式:
输入给出一行字符。
输出格式:
在一行中输出单词个数。
输入样例:
Let's go to room 209.
输出样例:
5
实验代码:
#include<stdio.h> #include<string.h> int main() { char ch[1000],c; int i,count=0,cp=0,lon; gets(ch); lon=strlen(ch); if(ch[0]!=' ') count+=1; for(i=0;i<lon-1;i++) { if(ch[i]==' '&&ch[i+1]!=' ') { count++; } } printf("%d",count); return 0; }
流程图:

编程遇到的问题及其解决方法:这道题目与我搭档一起写的,他有个小错误就是if后打了if一直进入不了循环,还有他的lon错误。
二:预习内容:什么是指针,如何运用。
7-1 英文单词排序 (25 分)
本题要求编写程序,输入若干英文单词,对这些单词按长度从小到大排序后输出。如果长度相同,按照输入的顺序不变。
输入格式:
输入为若干英文单词,每行一个,以#作为输入结束标志。其中英文单词总数不超过20个,英文单词为长度小于10的仅由小写英文字母组成的字符串。
输出格式:
输出为排序后的结果,每个单词后面都额外输出一个空格。
输入样例:
blue
red
yellow
green
purple
输出样例:
red blue green yellow purple
#include<string.h> int main(void) { char str[20][10],t[20],str1[10]; int i,j,n=0; while(1) { scanf("%s",&str1); if(str1[0]=='#') { break; } else { strcpy(str[n],str1); n++; } } for(i=0;i<n-1;i++) for(j=0;j<n-i-1;j++) { if(strlen(str[j])>strlen(str[j+1])) { strcpy(t,str[j]); strcpy(str[j],str[j+1]); strcpy(str[j+1],t); } } for(i=0;i<n;i++) { printf("%s ",str[i]); } return 0; }
编程思路:从题目中可以得出字符讲,到#时进行输出,
str1[0]=='#'可以改为if(strcmp(str1,"#")==0)进行判断,利用二维数组将输入的一列英文输出为行。
对前面的字符进行长度比较,利用strlen函数语句进行比较,最后用一个for语句进行输出。
流程图:
遇到的问题

输出不了答案段错误。

问题:指针的意义。如何给指针赋值。



浙公网安备 33010602011771号