运算放大器总结
早期的运算放大器目的是制造模拟计算机,用来计算各种数学公式。虽然现在已经被数字电路替代了,但是运算放大器在模拟电路设计中,仍然是最重要的知识。
1、运放是怎么工作的?

以电压反馈型运放(以下简称VFA)为例。由它的内部结构可以知道,它会工作在增益比较大的情况,这就意味着,输入的差模信号趋向于0。

也就是说(V'-GND)的电压非常小,再乘以非常大的增益G,得到输出VOUT。
而一般运放的输入阻抗又非常高,所以会导致I2'和I3'非常小。所以在PCB上,要让红框内的走线尽量短。同相放大器也是类似的。
2、共模输入电压。
这么一看,运放只认差模输入电压,那么是不是不用管共模输入电压呢?不是的。

以THS4032为例,在正负15V供电时,共模输入电压范围典型值为正负14V。

比如上图的高边采样,使用R1采集电源输出的电流,显然R3和R4的电压都接近于+15V,对于运放来说,共模输入电压约为+15V,即该电路不能正常工作。
3、带宽增益积。
对于共射放大电路来说,其带宽增益积是个常数。而一般的电压反馈型运放都是共射放大电路。

对于THS4032来说,它的单位增益为120MHz(增值益为1时),而对于小信号的宽带为100MHz。也就是说把THS4032设置为反相放大器,且增益为10时,能通过的小信号宽带为10MHz。
4、压摆率。

THS4032的压摆率为100V/us,这个参数是运放输出电压的最高变化率,就是deltaV / deltaT,可以用压摆率换成上升时间,而上升时间又和带宽有关系,即:BW = (0.35~0.45) / Tr。
那么在实践中究竟看带宽增益积,还是看压摆率?我这里建议的是小信号看带宽增益积(一般是100mVpp),大信号看压摆率。
5、对称与平衡。
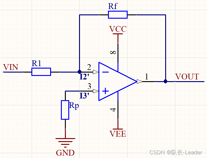
VFA的输入都是做成对称的,虽然由于工艺问题不能完全对称,但是对称度已经很高了。如果在两个输入端的阻抗不平衡时,输出可能有问题。

所以要加入平衡电阻Rp,Rp=Rf//R1。让运放两个输入引脚的阻抗保持一致。

如果Rf加了电容,那么Rp也加电容,C1=C2,同样让阻抗保持一致。
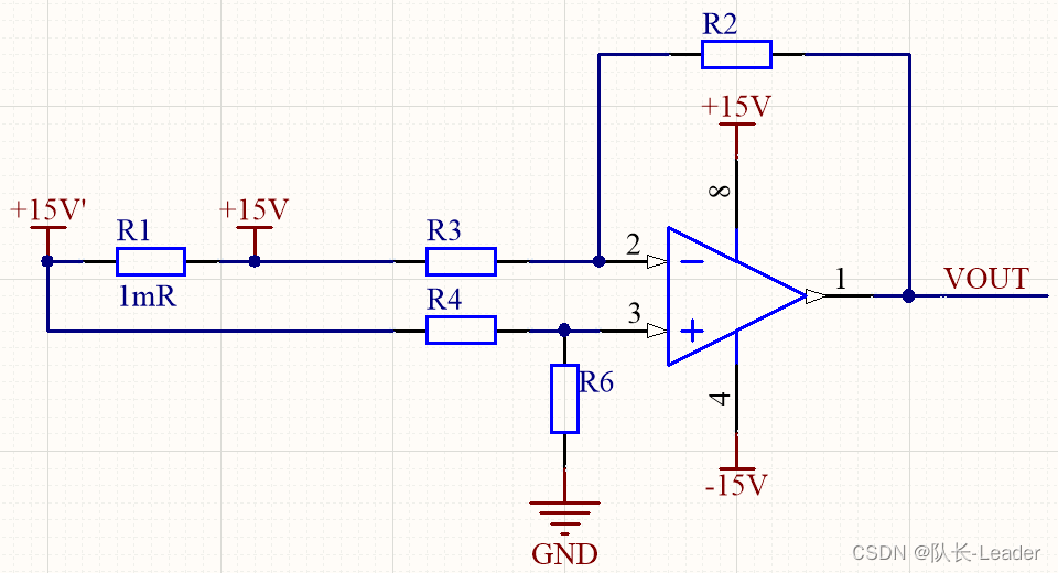
6、输入失调电压Vos。

THS4032输入失调电压最大有3mV。如何测量输入失调电压?

将输入都接上地,设置运放的增益比较大,这里可以是1000倍,那么VOUT=Vos*1000,可以直接用万用表测量运放输出,从而反推出Vos。
那么从Vos的测量方法就可以得到什么是运放的输入失调电压的定义了。
就是当输入为0时,输出不为0的电压。
![]()
输入失调电压还会跟温度有关系,或者跟时间有关(比如一年漂移多少)。
如何减少失调电压?
可以从运放选型上减少、增加一片失调电压小的运放来补偿、或者使用自稳零技术。
7、最小稳定增益。

Acl, min spec gain (V/V),为最小稳定增益。
运放工作时的最小增益不能低于该值,这是常常被人忽略的参数。
一般运放都会工作在增益不小于1的时候。
8、共模抑制比CMRR。
CMRR表征运放抑制共模电压的能力。CMRR除了和差模放大倍数Aod、共模放大倍数Aoc有关之外,还跟频率有关。

9、电源抑制比PSRR。
PSRR表征运放抑制电源纹波的能力。PSRR也跟频率有关。

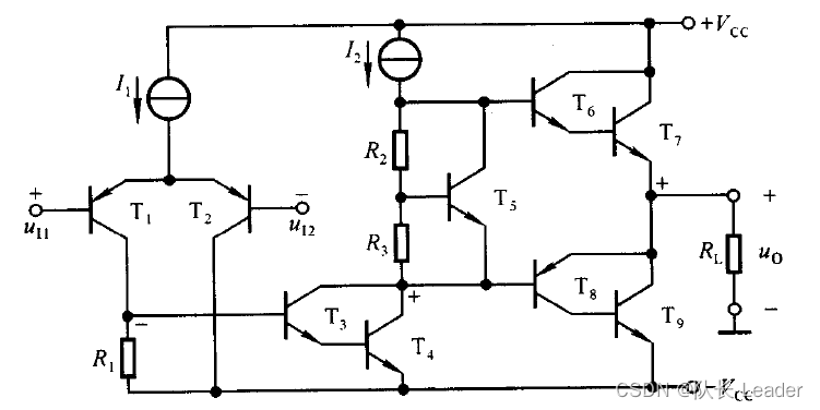
10、输入阻抗与输入的管子类型。
输入阻抗分为输入电阻和输入电容两部分。
![]()
其中输入电阻与输入的管子类型有关,如:三极管作为输入级,那么输入电阻会较低;而MOS管作为输入级,那么输入电阻会较高;而JFET作为输入级,那么输入电阻会更高。
11、输入失调电流Ios。
Ios表征输入级的两个管子,它们的偏置电流的差异。这是工艺决定的,因为无法把两个管子做的完全对称。如下图所示,两个管子的偏置电流会相差30nA,典型值。
![]()
12、输入偏置电流Iib。
Iib表征运放输入级管子流出的电流。
![]()
13、总谐波失真THD。


参考《如何测量运算放大器的总谐波失真和 THD + N的基本原理》
14、运放的类型。
运放可以分为:
1、电压反馈型VFB、电流反馈型CFB。
2、差分运放、全差分运放。
3、精密运放、高速运放。
4、隔离运放(容隔离、光隔离)。
本文来自博客园,作者:队长X,转载请注明原文链接:https://www.cnblogs.com/LeaderHuang/p/19347127
浙公网安备 33010602011771号