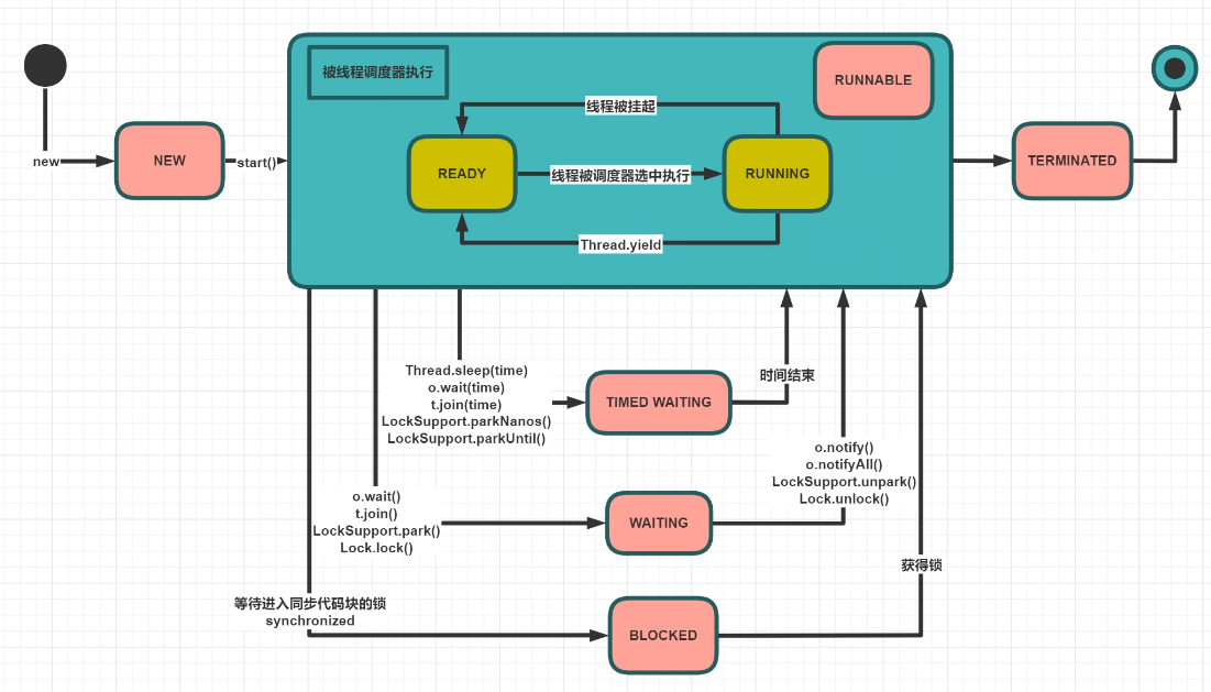
线程状态
 
可以比方理发师理发 sysnchronized 是严重阻塞 会将你锁进小屋 什么时候轮到你了 你在出来 这个期间状态是 blocked waiting 是理发师正在理发 cpu正在处理其他线程 这时候 wait() join() lock() 等的状态是waiting 坐在那里等着 理发师啥时候叫他 就轮到他 timewaiting 理发师通知了多少秒之后就轮到你了 这是timewaiting ready 是理发师正在剪多个头发 正在剪头的那个是running 另外坐在椅子上的 是ready

 
 
sleep 方法会抛出interrupted异常 并重置标志位

 
 
 
                    
                     
                    
                 
                    
                
 
                
            
         
         浙公网安备 33010602011771号
浙公网安备 33010602011771号