图书管理系统
图书管理系统大纲
一、系统概述
系统目标:实现图书的数字化管理,提高图书馆工作效率
用户角色:管理员、图书管理员、普通读者
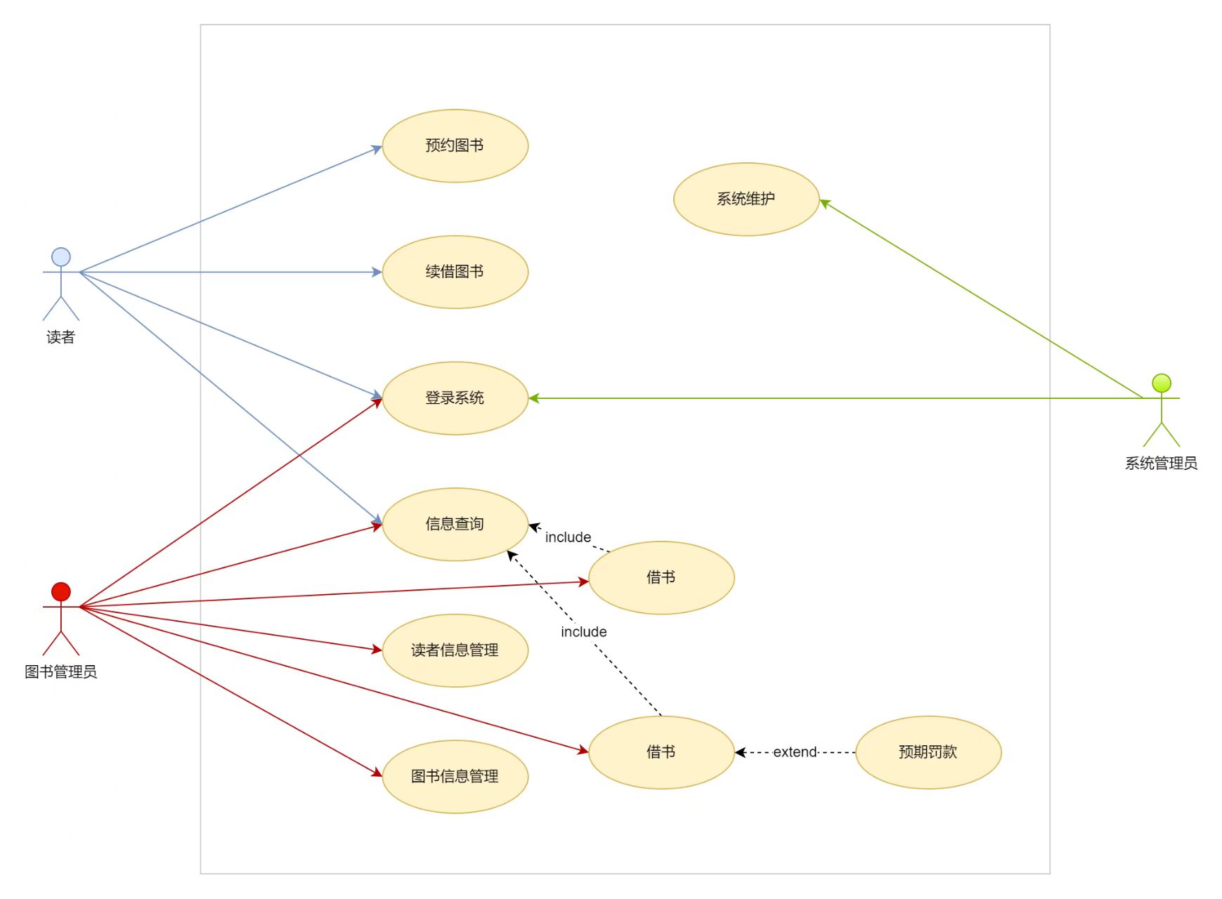
二、功能模块设计
- 用户管理模块
- 管理员:系统所有权限
- 图书管理员:图书管理、借阅管理
- 读者:图书查询、个人借阅记录查询
- 图书管理模块
- 图书信息管理:添加、修改、删除、查询
- 图书分类管理
- 图书查询:按书名查询、按作者查询、按ISBN查询、按分类查询、组合条件查询
- 借阅管理模块
-
借书
-
还书:正常还书、逾期处理、续借功能
-
逾期罚款
4.开发步骤: -
创建数据库和表
-
实现数据库连接类
-
编写实体类
-
实现各管理类的CRUD操作
-
开发用户界面
-
实现业务逻辑
-
测试和调试
![]()
图书管理系统敏捷需求分析
1.用户角色
读者:查询、借阅、归还图书
图书管理员:管理图书信息、处理借还、管理读者账户
系统管理员:用户权限管理、系统配置
- 用户故事与需求
-
作为读者:
| 我想搜索图书,以便找到我想借阅的书籍,按书名、作者、ISBN搜索,显示图书基本信息(书名、作者、出版社、库存状态) 。
| 我想借阅图书,以便可以带回家阅读,登录后选择可借阅图书系统记录借阅信息(借阅人、借阅日期、应还日期),更新图书库存状态。
| 我想查看我的借阅记录,以便了解我的借阅情况,显示当前借阅图书列表,显示历史借阅记录,显示逾期情况。 -
作为图书管理员:
| 我想处理图书归还,以便管理图书流通,扫描图书ISBN或输入图书ID,显示借阅信息,确认归还并更新状态。
| 我想管理图书信息,以便维护图书馆藏书,添加新书信息,编辑现有图书信息,标记图书丢失或损坏。 -
作为系统管理员:
我想管理用户账户,以便控制系统访问权限,添加/编辑/禁用用户账户,分配不同角色权限。


浙公网安备 33010602011771号