仓储管理系统原型系统
1、需求描述:
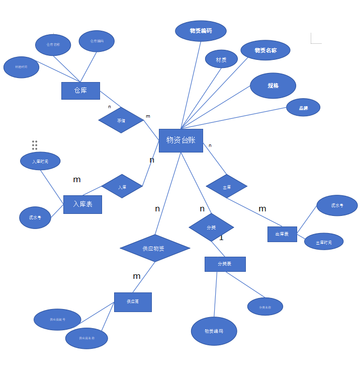
请设计一个仓储管理系统原型系统,该系统支持多个仓库的设立。统一 设立物资台账,物资台账需包含物资编码、物资名称、规格、材质、供应商、 品牌、物资分类,用户可以自定义物资的物资分类。需限制相同的物资名称、 规格、材质的物资不能设立相同的物资编码。仓库人员可进行入库作业、出 库作业业务。入库单、出库单的业务单据编码系统自动生成,不能手工录入, 可以采用年月日+流水号的方式。系统可查询按物资编码的库存信息、按物 资分类汇总的库存信息、入库单信息、出库单信息。
考核内容:
1、结构设计:设计数据库结构,绘制ER图,并写出相应的数据字典。
2、业务开发:
(1)绘制功能结构图、上下范围图、业务流程图、数据流图;
(2)绘制主界面及各个子界面的页面原型。
er图

业务流程图

功能结构图

数据字典

运行截图

