会员
周边
新闻
博问
闪存
众包
赞助商
Chat2DB
所有博客
当前博客
我的博客
我的园子
账号设置
会员中心
简洁模式
...
退出登录
注册
登录
Karl-hut
Java小子
博客园
首页
新随笔
联系
管理
订阅
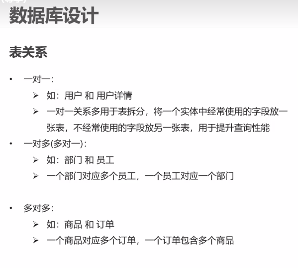
数据库设计-简介
posted @
2023-06-13 20:48
Karlshell
阅读(
18
) 评论(
0
)
收藏
举报
刷新页面
返回顶部
公告