Netfilter & iptables 原理
Netfilter 顾名思义就是网络过滤器,其主要功能就是对进出内核协议栈的数据包进行过滤或者修改。
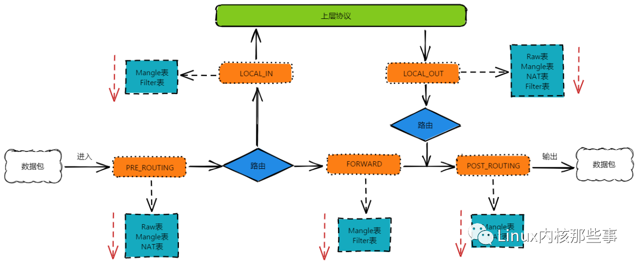
Netfilter 通过向内核协议栈中不同的位置注册 钩子函数(Hooks) 来对数据包进行过滤或者修改操作,这些位置称为 挂载点,主要有 5 个:PRE_ROUTING、LOCAL_IN、FORWARD、LOCAL_OUT 和 POST_ROUTING,如下图所示:

PRE_ROUTING:路由前。数据包进入IP层后,但还没有对数据包进行路由判定前。
LOCAL_IN:进入本地。对数据包进行路由判定后,如果数据包是发送给本地的,在上送数据包给上层协议前。
FORWARD:转发。对数据包进行路由判定后,如果数据包不是发送给本地的,在转发数据包出去前。
LOCAL_OUT:本地输出。对于输出的数据包,在没有对数据包进行路由判定前。
POST_ROUTING:路由后。对于输出的数据包,在对数据包进行路由判定后。
路由判定是数据流向的关键点。
-
第一个路由判定通过查找输入数据包
IP头部的目的IP地址是否为本机的IP地址,如果是本机的IP地址,说明数据是发送给本机的。否则说明数据包是发送给其他主机,经过本机只是进行中转。 - 第二个路由判定根据输出数据包
IP头部的目的IP地址从路由表中查找对应的路由信息,然后根据路由信息获取下一跳主机(或网关)的IP地址,然后进行数据传输。
通过向这些 挂载点 注册钩子函数,就能够对处于不同阶段的数据包进行过滤或者修改操作。由于钩子函数能够注册多个,所以内核使用链表来保存这些钩子函数,如下图所示:

正因为挂载点是通过链表来存储钩子函数,所以挂载点又被称为 链,挂载点对应的链名称如下所示:
-
LOCAL_IN挂载点:又称为INPUT链。 -
LOCAL_OUT挂载点:又称为OUTPUT链。 -
FORWARD挂载点:又称为PORWARD链。 -
PRE_ROUTING挂载点:又称为PREROUTING链。 -
POST_ROUTING挂载点:又称为POSTOUTING链。
iptables 是建立在 Netfilter 之上的数据包过滤器,也就是说,iptables 通过向 Netfilter 的挂载点上注册钩子函数来实现对数据包过滤的。iptables 通过把这些规则表挂载在 Netfilter 的不同链上,对进出内核协议栈的数据包进行过滤或者修改操作。
1. Filter表
Filter表 用于过滤数据包。
它分别挂载在以下 3 个链上:
-
INPUT链 -
OUTPUT链 -
PORWARD链
2. NAT表
NAT表 用于对数据包的网络地址转换(IP、端口),它分别挂载在以下 3 个链上:
-
PREROUTING链 -
POSTOUTING链 -
OUTPUT链
3. Mangle表
Mangle表 用于修改数据包的服务类型或TTL,并且可以配置路由实现QOS,它分别挂载在以下 5 个链上:
-
PREROUTING链 -
INPUT链 -
PORWARD链 -
OUTPUT链 -
POSTOUTING链
4. Raw表
Raw表 用于判定数据包是否被状态跟踪处理,它分别挂载在以下 2 个链上:
-
PREROUTING链 -
OUTPUT链

数据包从网络中进入到内核协议栈的过程中,要执行的 iptables 规则,如果在执行某条 iptables 规则失败后,会直接把数据包丢弃,不会继续执行下面的规则。
添加 iptables 规则
iptables [选项 参数] ...
可选的选项如下:
-t <表>:指定要操纵的表;
-A <链>:向规则链中添加条目;
-D <链>:从规则链中删除条目;
-I <链>:向规则链中插入条目;
-R <链>:替换规则链中的条目;
-L:显示规则链中已有的条目;
-F:清楚规则链中已有的条目;
-Z:清空规则链中的数据包计算器和字节计数器;
-N:创建新的用户自定义规则链;
-P:定义规则链中的默认目标;
-h:显示帮助信息;
-p:指定要匹配的数据包协议类型;
-s:指定要匹配的数据包源ip地址;
-j <动作>:指定要进行的动作行为;
-i <网络接口>:指定数据包进入本机的网络接口;
-o <网络接口>:指定数据包要离开本机所使用的网络接口。
--dport <端口>:匹配目标端口号。
--sport <端口>:匹配来源端口号。

-
第一部分可以通过
-t选项来指定操作的表,如filter、nat、mangle或raw。 -
第二部分可以通过
-A、-D、-I或-R选项来指定操作的链,如INPUT、OUTPUT、FORWARD、PREROUTING或POSTOUTING。 -
第三部分主要设置规则的匹配条件,如匹配源IP地址或者端口等。
-
第四部分主要设置规则匹配成功后进行的动作,如接收或拒绝等。
匹配条件
匹配条件 分为 基本匹配条件 与 扩展匹配条件,基本匹配条件包括 源IP地址 和 目标IP地址 等,扩展匹配条件包括 源端口 和 目标端口 等。
处理动作
处理动作 是指当匹配条件成功后要进行的一系列操作过程,动作也可以分为 基本动作 和 扩展动作。
此处列出一些常用的动作:
-
ACCEPT:允许数据包通过。 -
DROP:直接丢弃数据包,不给任何回应信息。 -
REJECT:拒绝数据包通过,必要时会给数据发送端一个响应的信息,客户端刚请求就会收到拒绝的信息。 -
SNAT:源IP地址转换。 -
MASQUERADE:是SNAT的一种特殊形式,适用于动态IP上。 -
DNAT:目标IP地址转换。 -
REDIRECT:在本机做端口映射。 -
LOG:在/var/log/messages文件中记录日志信息,然后将数据包传递给下一条规则,也就是说除了记录以外不对数据包做任何其他操作,仍然让下一条规则去匹配。
1. 允许本地回环接口(即运行本机访问本机)
iptables -A INPUT -s 127.0.0.1 -d 127.0.0.1 -j ACCEPT # 不指定表名时, 默认为filter表
2. 允许访问80端口
iptables -A INPUT -p tcp --dport 80 -j ACCEPT
3. 禁止数据转发
iptables -A FORWARD -j REJECT
4. 禁止IP段访问
iptables -I INPUT -s 124.45.0.0/16 -j DROP # 禁止IP段从123.45.0.1到123.45.255.254访问
5. 查看已添加的 iptables 规则
iptables -L -n -v

浙公网安备 33010602011771号