水泵控制器说明书一份
智能控制器使用说明书
功能说明:
模式说明:
自动模式:自动学习管路压力,达到打开水龙头启动水泵、关闭水龙头停止水泵的功能。
手动模式:根据设定的停机压力和启动压力来控制水泵的停止和启动。
功能说明:
缺水保护:自动学习管路压力,达到打开水龙头启动水泵、关闭水龙头停止水泵的功能。
频繁启动:管道中存在空气或者小流量渗漏导致水泵频繁启动,连续启动 15 次,水泵停机
保护,错误代码 F02。
渗漏提醒:管道中存在渗漏的情况,保压指示灯闪烁,提醒渗漏出现。
除锈防护:水泵持续停机 24 小时以上,水泵自动运行 10 秒钟。
超压保护:管道压力超 99 米进入超压保护,水泵强制停机,水压恢复后,自动启动,错误
代码 F05。
传感器检测:传感器异常,错误代码 F06。
水流开关检测:根据设定的停机压力和启动压力来控制水泵的停止和启动,错误代码 F01。
按键操作说明:
查询按键:短按:查询启动压力值
长按:自动模式下,查询错误代码
复位按键:短按:手动模式下,强制启停水泵
长按:系统复位为自动模式。
电气接线说明:

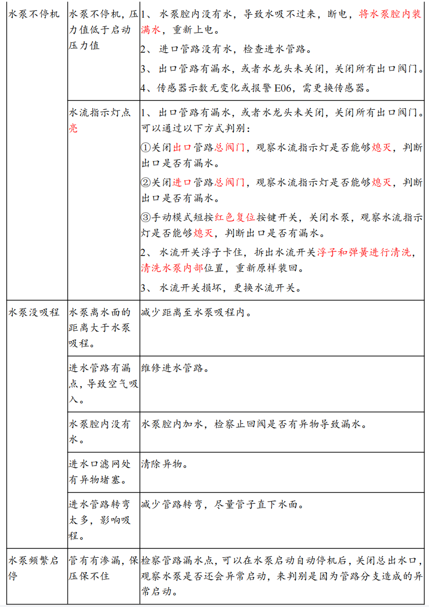
常见问题及解决方案说明:

https://account.cnblogs.com/signup

浙公网安备 33010602011771号