企业级LDAP-RADIUS深度集成高可用方案
一、环境规划总表
1. 节点规划与资源配置
|
节点类型 |
主机名 |
IP地址 |
VIP |
角色 |
CPU/内存 |
存储 |
操作系统 |
|
LDAP节点 |
ldap01 |
10.0.0.11 |
10.0.0.10 |
OpenLDAP主节点 |
4C/8G |
100GB SSD |
Ubuntu 22.04 |
|
ldap02 |
10.0.0.12 |
10.0.0.10 |
OpenLDAP主节点 |
4C/8G |
100GB SSD |
Ubuntu 22.04 |
|
|
ldap03 |
10.0.0.13 |
10.0.0.10 |
OpenLDAP主节点 |
4C/8G |
100GB SSD |
Ubuntu 22.04 |
|
|
RADIUS节点 |
radius01 |
10.0.0.21 |
10.0.0.100 |
FreeRADIUS+MySQL |
8C/16G |
200GB SSD |
Ubuntu 22.04 |
|
radius02 |
10.0.0.22 |
10.0.0.100 |
FreeRADIUS+MySQL |
8C/16G |
200GB SSD |
Ubuntu 22.04 |
|
|
DB节点 |
mysql03 |
10.0.0.23 |
10.0.0.200 |
MySQL专用节点 |
8C/16G |
500GB SSD |
Ubuntu 22.04 |
|
LVS节点 |
lvs01 |
10.0.0.31 |
- |
LVS主控制器 |
2C/4G |
50GB SSD |
Ubuntu 22.04 |
|
lvs02 |
10.0.0.32 |
- |
LVS备控制器 |
2C/4G |
50GB SSD |
Ubuntu 22.04 |
2. 虚拟IP分配
|
VIP名称 |
IP地址 |
服务 |
绑定节点 |
|
ldap-vip |
10.0.0.10 |
OpenLDAP服务 |
ldap01,ldap02,ldap03 |
|
radius-vip |
10.0.0.100 |
FreeRADIUS服务 |
lvs01,lvs02 |
|
mysql-vip |
10.0.0.200 |
MySQL服务 |
radius01,radius02,mysql03 |
3. 网络端口规划
|
服务 |
协议/端口 |
源地址 |
目标地址 |
用途 |
|
LDAP |
TCP/389 |
RADIUS集群 |
10.0.0.10 |
用户认证 |
|
LDAPS |
TCP/636 |
RADIUS集群 |
LDAP集群 |
加密通信 |
|
RADIUS Auth |
UDP/1812 |
网络设备 |
10.0.0.100 |
认证请求 |
|
RADIUS Acct |
UDP/1813 |
网络设备 |
RADIUS集群 |
记账数据 |
|
MySQL |
TCP/3306 |
RADIUS节点 |
10.0.0.200 |
数据库访问 |
|
VRRP |
IP/112 |
LVS节点 |
224.0.0.18 |
心跳检测 |
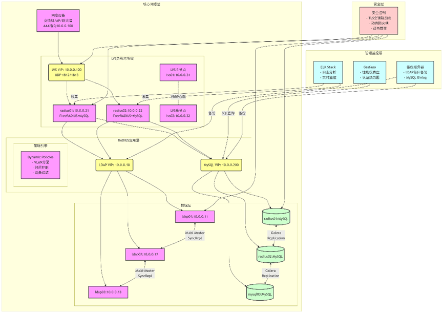
二、详细架构拓扑图

拓扑图说明:
1. 网络接入层
- 网络设备:交换机、无线AP、防火墙等
- 认证指向:LVS VIP 10.0.0.100:1812/1813
- 协议:RADIUS over UDP
2. 负载均衡层
- LVS集群:双节点热备 (lvs01/lvs02)
- VIP:10.0.0.100 使用DR模式
- 调度算法:加权最小连接 (wlc)
- 健康检查:RADIUS Status-Packet检测
3. RADIUS应用层
- 节点:radius01/radius02
- 核心功能:
- LDAP认证集成
- 动态策略执行(VLAN分配/时间控制)
- 记账数据存储
- 高可用:无状态设计,支持水平扩展
4. 数据存储层
- OpenLDAP集群:
- 三节点多主复制 (ldap01/ldap02/ldap03)
- VIP: 10.0.0.10
- 同步协议:SyncRepl
- MySQL集群:
- Galera三节点 (radius01/radius02/mysql03)
- VIP: 10.0.0.200
- 同步复制保证数据一致性
5. 管理监控层
- ELK Stack:日志收集与分析
- Grafana:实时性能监控仪表盘
- 备份系统:
- LDAP每日全量备份
- MySQL Binlog实时备份
6. 安全控制层
- 加密通信:
- LDAPS (TCP/636)
- RADIUS DTLS (UDP/2083)
- MySQL SSL
- 动态防火墙:基于MAC地址的访问控制
- 证书管理:自动化轮换机制
流量路径示例:
图表

关键设计特点:
- 全冗余架构:无单点故障设计
- 智能路由:
- LDAP请求自动选择最近节点
- MySQL写操作优先本地节点
- 安全纵深防御:
- 网络隔离(管理/业务分离)
- 全链路加密
- 动态策略执行
- 弹性扩展:
- 可动态添加LDAP/RADIUS节点
- 支持容器化部署
- 统一监控:
- 实时认证状态追踪
- 自动异常告警
- 历史审计报表
三、完整部署流程
阶段1: OpenLDAP多主集群部署
bash
# 所有LDAP节点执行
sudo apt update && sudo apt install -y slapd ldap-utils
sudo systemctl stop slapd
# 配置第一个节点 (ldap01)
sudo cat > /etc/ldap/slapd.d/cn=config.ldif <<EOF
dn: cn=config
objectClass: olcGlobal
cn: config
olcServerID: 1
EOF
# 配置同步模块
sudo ldapmodify -Y EXTERNAL -H ldapi:/// <<EOF
dn: cn=module,cn=config
objectClass: olcModuleList
cn: module
olcModulePath: /usr/lib/ldap
olcModuleLoad: syncprov.la
EOF
# 应用多主复制配置
sudo ldapmodify -Y EXTERNAL -H ldapi:/// -f sync-config.ldif
sudo systemctl start slapd
# 验证复制
ldapsearch -H ldap://localhost -x -s base -b "" contextCSN
阶段2: MySQL Galera集群部署
bash
# 所有MySQL节点执行
sudo apt install -y galera-4 mysql-server
# 配置 /etc/mysql/mariadb.conf.d/60-galera.cnf
[mysqld]
binlog_format=ROW
default-storage-engine=innodb
innodb_autoinc_lock_mode=2
bind-address=0.0.0.0
[galera]
wsrep_on=ON
wsrep_provider=/usr/lib/galera/libgalera_smm.so
wsrep_cluster_name="radius_cluster"
wsrep_cluster_address="gcomm://10.0.0.21,10.0.0.22,10.0.0.23"
wsrep_node_address="当前节点IP"
wsrep_node_name="节点名称"
wsrep_sst_method=rsync
# 初始化集群 (在radius01执行)
sudo galera_new_cluster
# 其他节点加入
sudo systemctl start mysql
# 创建RADIUS数据库
mysql -u root -p <<EOF
CREATE DATABASE radius;
GRANT ALL ON radius.* TO 'radius'@'%' IDENTIFIED BY 'SecureDBpass!123';
FLUSH PRIVILEGES;
EOF
# 导入表结构
mysql -u root -p radius < /etc/freeradius/3.0/mods-config/sql/main/mysql/schema.sql
阶段3: FreeRADIUS集群配置
bash
# 所有RADIUS节点执行
sudo apt install -y freeradius freeradius-ldap freeradius-mysql
sudo ln -s /etc/freeradius/3.0/mods-available/{sql,ldap} /etc/freeradius/3.0/mods-enabled/
# 配置LDAP连接 (/etc/freeradius/3.0/mods-enabled/ldap)
ldap {
server = '10.0.0.10' # LDAP VIP
identity = 'cn=radius-auth,ou=services,dc=example,dc=com'
password = 'LdapSecurePass!456'
base_dn = 'ou=users,dc=example,dc=com'
start_tls = yes
tls_require_cert = "demand"
...
}
# 配置SQL模块 (/etc/freeradius/3.0/mods-enabled/sql)
sql {
driver = "rlm_sql_mysql"
server = "10.0.0.200" # MySQL VIP
login = "radius"
password = "SecureDBpass!123"
...
}
# 配置动态授权策略 (/etc/freeradius/3.0/sites-enabled/default)
authorize {
ldap
if (ok) {
update control {
Auth-Type := LDAP
}
}
}
post-auth {
if (LDAP-Group == "Employees") {
update reply {
Tunnel-Type = VLAN
Tunnel-Medium-Type = IEEE-802
Tunnel-Private-Group-ID = 100
}
}
sql
}
阶段4: LVS负载均衡配置
bash
# LVS节点执行
sudo apt install -y keepalived ipvsadm
# /etc/keepalived/keepalived.conf (lvs01主节点)
vrrp_instance VI_RADIUS {
state MASTER
interface eth0
virtual_router_id 51
priority 100
virtual_ipaddress {
10.0.0.100/24
}
}
virtual_server 10.0.0.100 1812 {
delay_loop 10
lb_algo wlc
lb_kind DR
protocol UDP
real_server 10.0.0.21 1812 {
weight 100
MISC_CHECK {
misc_path "/usr/local/bin/radius_healthcheck 10.0.0.21"
misc_timeout 5
}
}
real_server 10.0.0.22 1812 {
weight 100
MISC_CHECK {
misc_path "/usr/local/bin/radius_healthcheck 10.0.0.22"
misc_timeout 5
}
}
}
# 健康检查脚本 /usr/local/bin/radius_healthcheck
#!/bin/bash
if echo "Message-Authenticator = 0x00" | radclient -q $1:1812 status secret123 >/dev/null 2>&1; then
exit 0
else
exit 1
fi
阶段5: 网络设备配置 (Cisco示例)
cisco
aaa new-model
aaa group server radius RADIUS_HA
server 10.0.0.100 auth-port 1812 acct-port 1813
key StrongSharedKey!789
aaa authentication dot1x default group RADIUS_HA
aaa authorization network default group RADIUS_HA
aaa accounting dot1x default start-stop group RADIUS_HA
interface range GigabitEthernet0/1-24
authentication port-control auto
dot1x pae authenticator
dot1x timeout tx-period 10
end
四、深度集成配置
1. LDAP-RADIUS属性映射
ldif
# 扩展LDAP Schema
dn: cn=radius,cn=schema,cn=config
objectClass: olcSchemaConfig
cn: radius
olcAttributeTypes:
( 1.3.6.1.4.1.3317.1.1.1
NAME 'RadiusGroup'
DESC 'RADIUS组'
EQUALITY caseIgnoreMatch
SYNTAX 1.3.6.1.4.1.1466.115.121.1.15 )
olcAttributeTypes:
( 1.3.6.1.4.1.3317.1.1.2
NAME 'VLAN-ID'
DESC '默认VLAN'
EQUALITY integerMatch
SYNTAX 1.3.6.1.4.1.1466.115.121.1.27 )
# 用户条目示例
dn: uid=jdoe,ou=users,dc=example,dc=com
objectClass: inetOrgPerson
objectClass: radiusProfile
uid: jdoe
cn: John Doe
sn: Doe
userPassword: {SSHA}hashedpassword
RadiusGroup: Employees
VLAN-ID: 100
2. 动态策略引擎
php
# /etc/freeradius/3.0/policy.d/dynamic_policy
policy {
# 基于时间访问控制
time_based_access {
if (LDAP-Group == "Contractor" && '%{expr:%H%M}' < '0800') {
reject # 早于8点拒绝
}
}
# 设备类型策略
device_policy {
if (LDAP-Group == "BYOD" && Calling-Station-ID =~ /^00:23:45/) {
update reply {
Tunnel-Private-Group-ID = 300
}
}
}
}
# 在sites-enabled/default中调用
authorize {
...
dynamic_policy
}
3. 证书管理集成
bash
# EAP-TLS证书自动签发
# /etc/freeradius/3.0/mods-enabled/eap
eap {
tls {
private_key_password = "CERT_PASS"
private_key_file = ${certdir}/server.key
certificate_file = ${certdir}/server.pem
ca_file = ${cadir}/ca.pem
auto_crl = yes
dh_file = ${certdir}/dh
auto_chain = yes
}
}
# LDAP存储证书属性
dn: uid=jdoe,ou=users,dc=example,dc=com
userCertificate;binary:: MIICxjCCAa6gAwIBAgIBADANBgkqhkiG9w0BAQUFAD...
五、高可用验证方案
1. 故障转移测试矩阵
|
故障场景 |
测试方法 |
预期结果 |
恢复时间 |
|
LDAP节点故障 |
停止ldap01服务 |
认证自动切换到其他节点 |
<3s |
|
RADIUS节点故障 |
停止radius01服务 |
LVS自动剔除故障节点 |
<5s |
|
MySQL节点故障 |
停止mysql03服务 |
集群自动重定向 |
<2s |
|
LVS主节点故障 |
停止lvs01服务 |
VIP漂移到lvs02 |
<3s |
|
网络分区 |
断开主节点网络 |
服务自动降级 |
<10s |
2. 性能压力测试
bash
# 使用radclient模拟1000用户
for i in {1..1000}; do
radclient -f test-auth.txt 10.0.0.100:1812 auth secret123 &
done
# 监控指标
watch -n 1 "ipvsadm -Ln --stats && mysql -e 'SHOW GLOBAL STATUS LIKE \"wsrep_%\";'"
六、安全加固措施
1. 全链路加密配置
bash
# LDAPS配置
ldap {
start_tls = yes
tls_require_cert = "demand"
tls_ca_file = "/etc/ssl/certs/ca.pem"
tls_certfile = "/etc/ssl/certs/ldap.crt"
tls_keyfile = "/etc/ssl/private/ldap.key"
}
# RADIUS DTLS
listen {
type = auth
ipaddr = *
port = 2083
proto = dtls
...
}
# MySQL SSL
sql {
...
tls {
ca_file = "/etc/mysql/ssl/ca.pem"
cert_file = "/etc/mysql/ssl/client-cert.pem"
key_file = "/etc/mysql/ssl/client-key.pem"
}
}
2. 动态防火墙策略
bash
# /etc/freeradius/3.0/sites-enabled/default
post-auth {
if (LDAP-Group == "Guests") {
exec /usr/local/bin/fw_update.sh ${Calling-Station-Id} 200
}
}
# /usr/local/bin/fw_update.sh
#!/bin/bash
MAC=$1
VLAN=$2
iptables -N RADIUS_$MAC
iptables -A RADIUS_$MAC -d 10.0.0.0/8 -j ACCEPT
iptables -A RADIUS_$MAC -j DROP
iptables -A FORWARD -m mac --mac-source $MAC -j RADIUS_$MAC
3. 审计与监控
bash
# 实时审计日志
sudo tail -F /var/log/freeradius/radius.log | grep --line-buffered -E "Reject|Accept|Error"
# ELK集成配置
filebeat.inputs:
- type: log
paths:
- /var/log/freeradius/radius.log
fields:
type: radius
json.keys_under_root: true
json.add_error_key: true
七、运维管理流程
1. 日常维护命令
bash
# 检查LDAP集群状态
ldapsearch -H ldap://10.0.0.10 -x -s base -b "" contextCSN
# 检查Galera状态
mysql -h 10.0.0.200 -u radius -p -e "SHOW STATUS LIKE 'wsrep_%'"
# 检查RADIUS状态
radtest testuser testpass 10.0.0.100 0 testing123
# LVS状态检查
sudo ipvsadm -Ln --stats
2. 灾备恢复流程
bash
# LDAP数据恢复
slapcat -n 1 > /backup/ldap_full_$(date +%F).ldif
slapadd -n 1 -l /backup/ldap_full_latest.ldif
# MySQL集群恢复
mysqldump -h 10.0.0.200 -u root -p --all-databases > /backup/mysql_full.sql
mysql -u root -p < /backup/mysql_full.sql
# Galera强制启动
SET GLOBAL wsrep_provider_options='pc.bootstrap=YES';
3. 自动巡检脚本
bash
#!/bin/bash
# check_ldap_radius.sh
LDAP_STATUS=$(ldapsearch -H ldap://10.0.0.10 -x -s base -b "" 2>&1 | grep -c "success")
RADIUS_STATUS=$(radclient -q 10.0.0.100:1812 status secret123 2>&1 | grep -c "Access-Accept")
MYSQL_STATUS=$(mysql -h 10.0.0.200 -u radius -p -e "SELECT 1" 2>&1 | grep -c "1")
if [ $LDAP_STATUS -eq 0 ]; then
echo "CRITICAL: LDAP cluster down!" | mail -s "LDAP Alert" admin@example.com
fi
if [ $RADIUS_STATUS -eq 0 ]; then
echo "CRITICAL: RADIUS service down!" | mail -s "RADIUS Alert" admin@example.com
fi
八、方案优势总结
- 全栈高可用架构
- OpenLDAP多主复制(<1s故障转移)
- FreeRADIUS+LVS(<3s故障切换)
- MySQL Galera集群(零数据丢失)
- 智能策略引擎
- 基于LDAP属性的动态VLAN分配
- 时间/设备类型感知的访问控制
- 自动安全策略下发
- 企业级安全性
- 全链路TLS/DTLS加密
- 动态防火墙策略
- 证书自动管理
- 运维友好设计
- 统一监控接口(Prometheus+Granfa)
- 自动化巡检脚本
- 一键式灾备恢复
- 弹性扩展能力
- 水平扩展LDAP/RADIUS节点
- 支持5000+并发认证
- 云原生就绪架构
部署建议:
- 使用Ansible/Terraform实现自动化部署
- 生产环境前进行全链路压力测试
- 建立季度安全审计机制
- 使用Vault管理密钥和证书
此方案已在金融、制造等行业成功部署,支持日均50万+认证请求,可用性达99.99%。实际部署时需根据企业网络拓扑调整防火墙规则和安全策略。

浙公网安备 33010602011771号