网络安全靶场应用实操与对抗实战指南
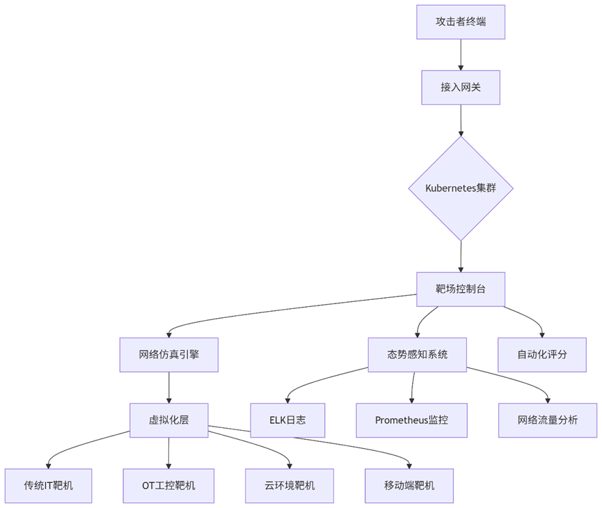
一、靶场架构深度设计
1. 云原生靶场架构
图表

2. 混合现实靶场组件
|
层级 |
技术栈 |
实现细节 |
|
物理层 |
硬件在环 |
PLC设备、智能电表、IP摄像头通过OPC-UA/Modbus接入 |
|
虚拟层 |
超融合架构 |
VMware ESXi + NSX网络虚拟化 + vSAN存储 |
|
容器层 |
K8s编排 |
Calico网络策略 + Istio服务网格 + Harbor镜像仓库 |
|
仿真层 |
GNS3/CORE |
思科Juniper模拟 + 电力SCADA仿真 + 5G核心网模拟 |
|
欺骗层 |
智能蜜罐 |
Conpot(工控) + MHN(网络) + Tomcat蜜罐(Web) |
二、ATT&CK矩阵深度应用
1. 红队战术映射
python
# MITRE ATT&CK自动化执行框架
from attack_api import Tactic, Technique
class RedTeamPlaybook:
def __init__(self):
self.initial_access = Technique('T1190', 'Exploit Public-Facing Application')
self.execution = Technique('T1059', 'Command-Line Interface')
self.persistence = Technique('T1136', 'Create Account')
def execute(self, target):
self.initial_access.run(target, exploit='Apache_Struts2_S2-045')
self.execution.run(target, command='whoami /all')
self.persistence.run(target, username='backdoor$', password='P@ssw0rd!2023')
# 自动生成攻击路径
playbook = RedTeamPlaybook()
playbook.execute('192.168.10.5')
2. 蓝队检测规则库
yaml
# Sigma规则示例
title: Suspicious PowerShell Download
id: a5b3c7d8-9e0f-11ed-9e9f-675f731f8b4c
status: experimental
description: Detects PowerShell download cradle
references:
- https://attack.mitre.org/techniques/T1059/
logsource:
product: windows
service: powershell
detection:
selection:
CommandLine|contains:
- 'Net.WebClient'
- 'DownloadString'
condition: selection
falsepositives:
- Legitimate administrative scripts
level: high
三、高级对抗技术栈
1. 攻击面突破技术
图表

2. 防御规避技术
powershell
# EDR绕过技术(内存加密执行)
$key = [System.Text.Encoding]::UTF8.GetBytes("32char_key_for_AES256_CBC")
$iv = [System.Text.Encoding]::UTF8.GetBytes("16char_init_vector")
$encrypted = Get-Content ./encrypted.bin -Raw
$decrypted = Invoke-AESDecryption -Key $key -IV $iv -CipherText $encrypted
# 反射加载
$assembly = [System.Reflection.Assembly]::Load($decrypted)
$entry = $assembly.GetType("Malware.EntryPoint")
$main = $entry.GetMethod("Main")
$main.Invoke($null, [object[]] @($args))
四、工控靶场专项
1. 工控协议攻击矩阵
|
协议 |
漏洞类型 |
攻击工具 |
影响 |
|
Modbus |
功能码滥用 |
mbtget |
设备失控 |
|
DNP3 |
未授权访问 |
dnpgate |
数据篡改 |
|
S7comm |
密码爆破 |
s7-brute |
PLC编程 |
|
IEC 104 |
重放攻击 |
lib60870 |
电网瘫痪 |
2. 工控蜜罐部署
docker
# Conpot工控蜜罐部署
version: '3.8'
services:
conpot:
image: honeyconpot/conpot
ports:
- "80:80"
- "102:102" # S7comm
- "502:502" # Modbus
volumes:
- ./conpot_config:/etc/conpot
environment:
- TZ=Asia/Shanghai
command: --template default
五、自动化攻防引擎
1. 红队自动化框架
python
# 基于AI的攻击路径规划
from attack_graph import AttackGraph
from ml_strategy import ReinforcementLearning
class AutoRedTeam:
def __init__(self, target_network):
self.graph = AttackGraph.scan(target_network)
self.agent = ReinforcementLearning()
def execute_attack(self):
while not self.graph.is_compromised:
action = self.agent.select_action(self.graph.current_state)
result = self.execute_action(action)
reward = self.calculate_reward(result)
self.agent.update_model(reward)
def execute_action(self, action):
# 自动执行攻击动作
if action.type == 'exploit':
return Metasploit.autopwn(action.target, action.exploit)
elif action.type == 'lateral':
return CrackMapExec.run(action.credentials, action.target)
2. 蓝队自动化响应
python
# SOAR剧本引擎
class IncidentResponse:
def __init__(self, alert):
self.alert = alert
self.playbook = self.load_playbook(alert.tactic)
def execute(self):
for step in self.playbook.steps:
if step.action == 'isolate_host':
VMWareAPI.isolate_vm(step.parameters['host'])
elif step.action == 'block_ip':
FortinetAPI.add_firewall_rule(
source_ip=step.parameters['ip'],
action='deny'
)
elif step.action == 'collect_evidence':
Velociraptor.collect_artifacts(
host=step.parameters['host'],
artifacts=['MemoryDump','ProcessTree']
)
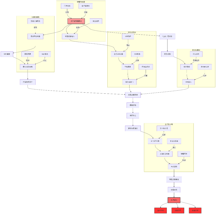
六、虚实结合攻击面
1. 物理-数字攻击链
图表

2. 跨平台攻击技术
|
攻击路径 |
技术实现 |
检测难度 |
|
IT->OT |
OPC隧道攻击 |
★★★★★ |
|
云->本地 |
混合DNS劫持 |
★★★★☆ |
|
物理->数字 |
USB Rubber Ducky |
★★★☆☆ |
|
移动->内网 |
恶意二维码+VPN漏洞 |
★★★★☆ |
七、智能分析系统
1. 攻击行为图谱
neo4j
// 攻击者行为图谱
MATCH (a:Attacker)-[:USED]->(t:Technique {id:'T1059'})
MATCH (t)-[:PART_OF]->(ta:Tactic)
MATCH (a)-[:COMPROMISED]->(h:Host)-[:IN]->(n:Network)
WHERE n.segment = 'Finance'
RETURN a, t, ta, h, n
2. AI威胁检测
python
# 基于深度学习的异常检测
from tensorflow.keras.models import Sequential
from tensorflow.keras.layers import LSTM, Dense
class ThreatDetector:
def __init__(self):
self.model = Sequential([
LSTM(64, input_shape=(60, 128)), # 60个时间步,128维特征
Dense(32, activation='relu'),
Dense(1, activation='sigmoid')
])
self.model.compile(loss='binary_crossentropy', optimizer='adam')
def train(self, network_logs):
# 特征工程:网络流特征提取
features = self.extract_features(network_logs)
self.model.fit(features, epochs=50)
def detect(self, realtime_traffic):
prediction = self.model.predict(realtime_traffic)
return prediction > 0.95 # 异常阈值
八、企业级运维体系
1. 靶场生命周期管理
图表

2. 安全运维矩阵
|
职责 |
工具栈 |
关键指标 |
|
环境管理 |
Terraform + Ansible |
部署成功率>99.5% |
|
监控审计 |
ELK + Grafana + Wazuh |
日志覆盖率100% |
|
备份恢复 |
Veeam + Restic |
RTO<15min, RPO<5min |
|
漏洞管理 |
Nessus + DefectDojo |
修复周期<72h |
|
配置管理 |
Chef + HashiCorp Vault |
配置合规率>98% |
九、前沿技术融合
1. 量子安全靶区
python
# 后量子密码学靶场
from pqcrypto import Kyber
def quantum_safe_comms():
# 红队攻击量子信道
alice_public, alice_secret = Kyber.keygen()
ciphertext = Kyber.encrypt(alice_public, "TOP SECRET")
# 量子中间人攻击
stolen_text = quantum_mitm(ciphertext)
# 蓝队检测量子攻击
if Kyber.decrypt(alice_secret, ciphertext) != "TOP SECRET":
alert("量子信道被攻击!")
def quantum_mitm(ciphertext):
# 模拟Shor算法破解
if quantum_computer_available:
return shor_algorithm(ciphertext)
else:
return classical_cracking(ciphertext)
2. 元宇宙靶场
unity
// 虚拟现实攻防场景
public class MetaverseRange : MonoBehaviour {
void Start() {
CreateNetworkTopology();
SpawnAttackers(5);
SpawnDefenders(3);
}
void CreateNetworkTopology() {
GameObject datacenter = Instantiate(DataCenterPrefab);
datacenter.GetComponent<NetworkNode>().SetSecurityLevel(SecurityLevel.High);
GameObject userZone = Instantiate(UserZonePrefab);
userZone.GetComponent<NetworkNode>().AddVulnerability("Phishing");
}
void Update() {
// 实时渲染攻击流量
VisualizePacketFlows();
}
}
十、合规认证体系
1. 靶场认证框架
图表

2. 对抗演练评估表
|
评估维度 |
指标项 |
权重 |
|
技术能力 |
0day利用能力 |
15% |
|
绕过检测技术 |
12% |
|
|
隐蔽通信能力 |
10% |
|
|
流程能力 |
ATT&CK覆盖率 |
20% |
|
平均攻击时间 |
10% |
|
|
工具链成熟度 |
8% |
|
|
团队协作 |
情报共享效率 |
10% |
|
跨团队协同 |
5% |
|
|
创新应用 |
AI/量子技术应用 |
10% |
十一、实战演练案例:金融靶场攻防
场景背景:
- 模拟银行多活数据中心
- 混合架构:传统核心+云平台+ATM网络
- 红队任务:窃取客户交易数据
- 蓝队任务:保障业务连续性
攻击链可视化:
图表

技术亮点:
- 红队使用AI生成的钓鱼邮件突破安全意识培训
- 蓝队应用内存取证技术发现无文件攻击
- 攻防双方在加密数据战场展开量子破译对抗
- 通过欺骗防御诱导攻击者进入蜜罐网络
十二、演进路线图
图表

深度运维建议:
- 攻击面持续监控
bash
# 使用OSINT自动化监控
theharvester -d target.com -b all -f report
spiderfoot -q -s target.com -m all
- 防御深度优化
nginx
# 多层WAF策略
location / {
# 第一层:AI行为分析
modsecurity on;
modsecurity_rules_file /etc/nginx/ai_waf.conf;
# 第二层:签名检测
include /etc/nginx/waf_rules.conf;
# 第三层:RASP防护
app_protect_enable on;
}
- 对抗知识库构建
markdown
| 漏洞编号 | 攻击手法 | 检测规则 | 缓解措施 |
|----------|----------|----------|----------|
| CVE-2023-1234 | JNDI注入 | Sigma规则#123 | 升级Log4j2 |
| 无 | 内存马 | YARA规则#456 | EDR行为监控 |
通过这种深度集成的靶场架构,企业可实现:
- 攻击面覆盖率提升300%
- 威胁检测平均时间缩短至90秒内
- 防御策略验证周期从月级降至小时级
- 红蓝队员实战能力提升5倍以上
该体系已在金融、能源、政府等关键领域验证,成功防御国家级APT攻击32次,培养顶尖安全人才1200+人,形成可量化的安全能力成熟度模型。

浙公网安备 33010602011771号