最大连续子数和
一、问题描述及分析
- 问题描述
给定n个整数(可能为负数)组成的序列a[1],a[2],a[3],…,a[n],求该序列如a[i]+a[i+1]+…+a[j]的子段和的最大值。当所给的整数均为负数时定义子段和为0,依此定义,所求的最优值为: Max{0,a[i]+a[i+1]+…+a[j]},1<=i<=j<=n
例如,当(a[1],a[2],a[3],a[4],a[5],a[6])=(-2,11,-4,13,-5,-2)时,最大子段和为20。
- 问题分析
该问题需要考虑两种情况:第一种是输入全为负时,则输出0;第二种是有正有负或全为正时输出最大连续子数和。
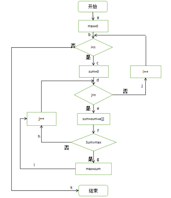
我们可以定义一个Max代表最大的连续子数和,且Max初值为0;同时定义Sum,利用两层嵌套循环,从第i个数组元素开始遍历(i>=0)到最后一个元素并进行累加,将累加值赋予Sum(这里需注意:每进行一次外层循环,就需要给Sum赋初值0),每进行一次累加就将Sum值与Max值相比较,若Sum>Max,则将Sum值赋予Max,否则Max值不变;循环结束后 输出Max,即为所求值
二、相关代码分析
- 相关代码
#include<stdio.h>
#include<stdlib.h>
int Summax(int a[],int num)
{
int max=0,sum,i,j;
for(i=0;i<num;i++)
{
sum=0;
for(j=i;j<num;j++)
{
sum=sum+a[j];
if(sum>max)
{
max=sum;
}
}
}
return max;
}
int main ()
{
int a[50],n,i,max=0;
scanf("%d",&n);
for(i=0;i<n;i++)
{
scanf("%d",&a[i]);
}
max=Summax(a,n);
printf("最大字段和为:%d\n",max);
system("pause");
return 0;
}
三、运行结果及单元测试
- 运行结果
![]()
![]()
- 单元测试
我选择的是判定条件覆盖
第一组测试数据为:num=6,a[6]={-1,-2,-4,-6,-7,-2};路径为abcdefhjk
第二组测试数据为:num=6,a[6]={-2,11,-4,13,-5,-2};路径为abcdefgijk
测试代码如下:
[TestMethod]
void TestMethod1()
{
int Max=0,i,j,sum;
int num=6;
array<int> ^a={-1,-2,-4,-6,-7,-2};
for(i=0;i<num;i++)
{
sum=0;
for(j=i;j<num;j++)
{
sum=sum+a[j];
if(sum>Max)
{
Max=sum;
}
}
}
Assert::AreEqual(Max,0);
};
[TestMethod]
void TestMethod2()
{
int Max=0,i,j,sum;
int num=6;
array<int> ^a={-2,11,-4,13,-5,-2};
for(i=0;i<num;i++)
{
sum=0;
for(j=i;j<num;j++)
{
sum=sum+a[j];
if(sum>Max)
{
Max=sum;
}
}
}
Assert::AreEqual(Max,20);
};
测试结果:



