基础应用


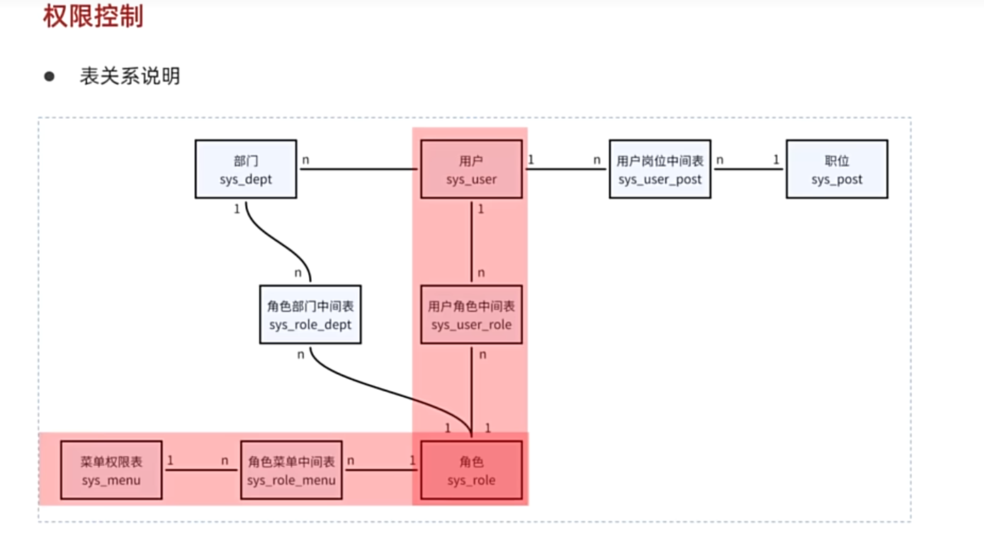
权限控制:多对多之前需要中间表

后端请求:
@PostMapping("/export")//导出课程管理列表
@GetMapping(value = "/{id}") //获取课程管理详细信息
@GetMapping("/list") //查询用
@PostMapping //新增课程管理
@PutMappingo //修改课程管理
@DeleteMapping("/{ids}") //删除课程管理
//
后端代码分析
BaseController:web层通用数据处理
TableDatalnfo:表格分页数据对象
AjaxResult:操作消息提醒对象
BaseEntity:Entity基类
---权限验证
@PreAuthorize 注解是 Spring Security 框架中用来做权限检查的
它在运行方法前先验证权限,权限够就放行,不够就拦截。
--数据代理
server: {
port: 80,
host: true,
open: true,
proxy: {
"/dev-api": {
target: "https://api.wzs.pub/mock/13",
changeOrigin: true,
rewrite: (p) => p.replace(/^\/dev-api/, '')
}
}
}
配置项解释
服务器基本配置
port: 80 - 服务器监听的端口号为 80(标准 HTTP 端口)
host: true - 允许外部访问服务器(相当于设置为0.0.0.0)
open: true - 服务器启动后自动打开浏览器
代理配置
proxy部分设置了路径代理规则,用于开发环境中的跨域请求处理
"/dev-api" - 匹配以/dev-api开头的 URL 路径
target: "http://localhost:8080" - 将匹配的请求转发到本地 8080 端口的服务器
changeOrigin: true - 修改请求头中的 Origin 字段,以匹配目标服务器
rewrite: (p) => p.replace(/^\/dev-api/, '') - 重写请求路径,移除/dev-api前缀
环境配置文件:
请求时间:10000毫秒

前后端交互:

后端结构:




前端结构:


生成代码之后报错404:
错误的原因之二:
在确定代码都放到应该放的位置的(默认位置)的情况下。
运行代码任然出现404的情况,这种情况往往是运行项目时候刚导入的代码没有自动编译导致的。
只需要关闭项目
Build-->Build Project
然后再启动项目即可。



新建业务模块







本文来自博客园,作者:舒然,转载请注明原文链接:https://www.cnblogs.com/Jeffrey1172417122/p/18999523

浙公网安备 33010602011771号