大促备战中的隐蔽陷阱:Double转String会使用科学计数法展示?
一、背景:大促备战中的异常数据
大促备战期间,接到客户反馈我司上传到客户服务器上的文件存在科学计数法表示的情况(下图的4.55058496E7),与约定不符。

查看转换前的数据是:455058496,转换后(除以10:进行毫米到厘米的转换)就变成了科学计数法形式了。

问题代码:
<set var="temp.b" expr="${_item.boxLength / 10}" clazz="java.lang.String"/>
说明:
这个是个EL表达式,含义是使用expr的值作为计算逻辑,计算结果赋值给var指向的变量temp.b,类型是java.lang.String。
•
_item代表当前上下文里的一个对象。•
boxLength是_item对象所具备的属性。•该表达式先对
boxLength执行除以 10 的运算,再把运算结果转换为字符串(由clazz定义的)。业务上,boxLength是个长度的概念,单位是毫米,除以10是转换成厘米的含义。为了保证精度,系统(基于JAVA)会先将boxLength先转成java.lang.Double类型,再除以10,最后调用Double.toString()方法转成字符串。
二、问题定位:字符串转换的科学计数法陷阱
2.1 问题复现
代码:
Double depthInDouble = 455058496d/10;
log.info("depthInDouble={}", depthInDouble);
结果:

2.2 原因分析
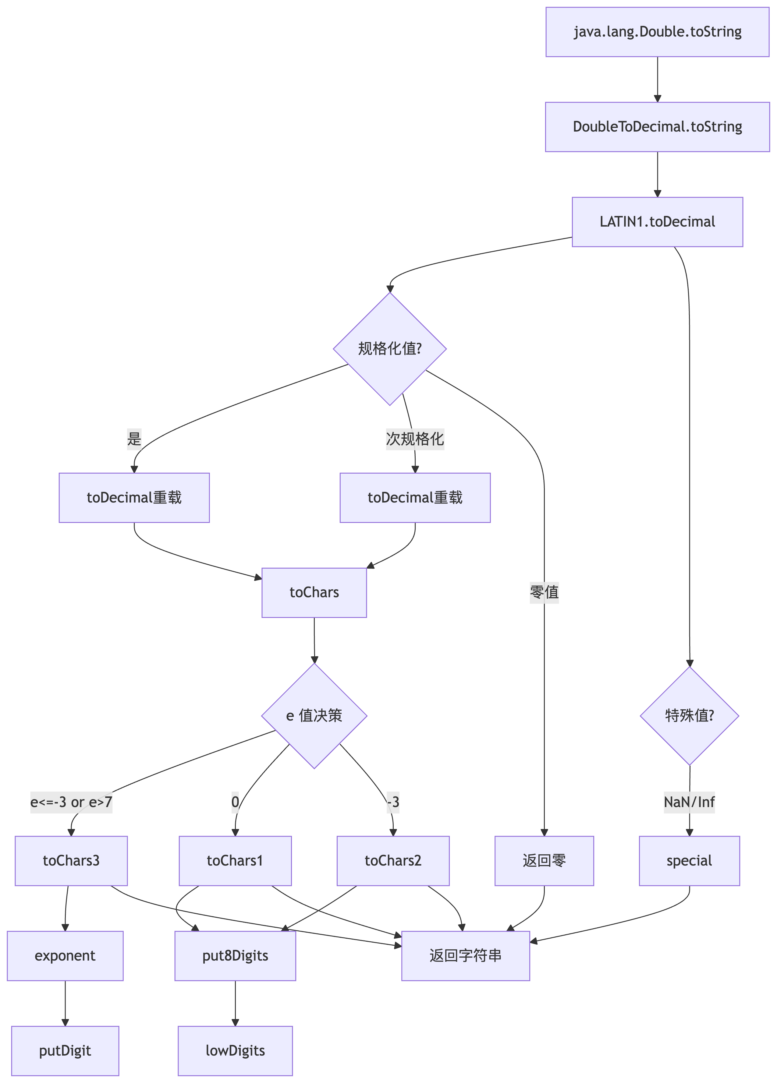
问题就出在了最后一行,日志输出的时候Double会被转成String,调用Double.toString()方法,而对于Double对象的值在一定的范围内,会使用科学计数法表示。
log.info的调用链(为什么会调用到Double.toStirng()):
log.info("depthInDouble={}", depthInDouble);
↓
Log4jLogger.info(String format, Object arg)
↓
AbstractLogger.logIfEnabled(...)
↓
AbstractLogger.logMessage(...)
↓
ParameterizedMessageFactory.newMessage(...)
↓
ParameterizedMessage 构造函数(参数被暂存为 Object[])
↓
// 此时尚未调用 Double.toString()
↓
// 当 Appender 执行输出时...
Appender.append(LogEvent)
↓
LogEvent.getMessage().getFormattedMessage() // 触发消息格式化
↓
ParameterizedMessage.getFormattedMessage()
↓
ParameterizedMessage.formatMessage(...)
↓
ParameterizedMessage.argToString(Object)
↓
Double.toString() // 终于在这里被调用!
查看Double.toString()的源码,可以看到相关解释:

也就是说对于极小(小于10^-3)或者极大(大于10^7)值的浮点数,转成String的时候会使用科学计数法表示,验证如下。
代码:
public static void main(String args[]) {
String depth = "455058496"; // 单位:毫米
Double depthInDouble = Double.parseDouble(depth)/10;
String doubleInString = String.valueOf(depthInDouble);
log.info("depthInDouble={}", depthInDouble);
log.info("doubleInString={}", doubleInString);
depthInDouble = 1e-3;
log.info("10^-3 = {}", depthInDouble);
depthInDouble = 1e7;
log.info("10^7 = {}", depthInDouble);
Double aVerySmallNumber = 1e-9;
depthInDouble = 1e-3 - aVerySmallNumber;
log.info("10^-3 - delta = {}", depthInDouble);