随笔分类 - 计算机组成原理
摘要:请求方法是客户端发出的、要求服务器执行的、对资源的一种操作; 目前 HTTP/1.1 规定了八种方法,单词都必须是大写的形式 GET:获取资源,可以理解为读取或者下载数据; HEAD:获取资源的元信息; POST:向资源提交数据,相当于写入或上传数据; PUT:类似 POST; DELETE:删除资
阅读全文
摘要:TCP 报文结构 HTTP报文结构 请求行 客户端想要如何操作服务器端的资源 请求行由三部分构成: 请求方法:是一个动词,如 GET/POST,表示对资源的操作; 请求目标:通常是一个 URI,标记了请求方法要操作的资源; 版本号:表示报文使用的 HTTP 协议版本。 状态行 服务器响应的状态 由三
阅读全文
摘要: 。 MAC 地址(Media Access Control Address)也称为局域网地址,可以唯
阅读全文
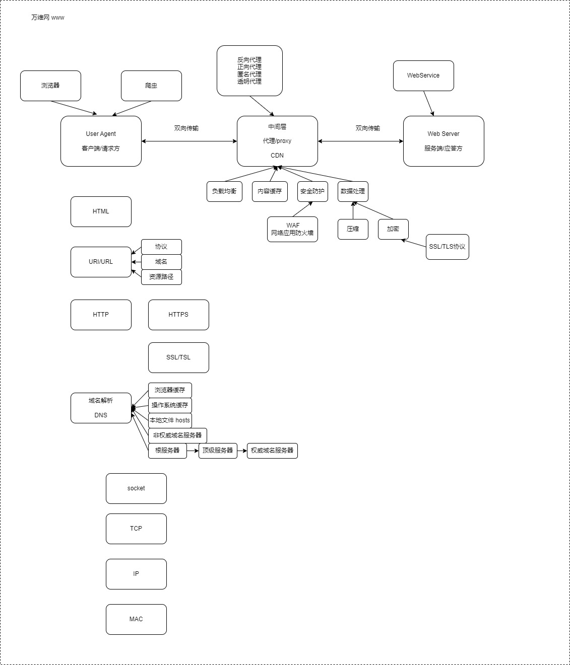
摘要:笔记依据罗剑锋《透视HTP协议》课程 TCP/IP TCP/IP 协议实际上是一系列网络通信协议的统称,其中最核心的两个协议是 TCP 和 IP,其他的还有 UDP、ICMP、ARP 等等,共同构成了一个复杂但有层次的协议栈。 TCP 属于“传输层”,IP 属于“网际层” IP 协议是“Intern
阅读全文
摘要:网络世界 互联网的正式名称是 Internet,里面存储着无穷无尽的信息资源,我们通常所说的“上网”实际上访问的只是互联网的一个子集“万维网”(World Wide Web),它基于 HTTP 协议,传输 HTML 等超文本资源,能力也就被限制在 HTTP 协议之内。 互联网上还有许多万维网之外的资
阅读全文
摘要:HTTP概念理解 HTTP英文“HyperText Transfer Protocol”。翻译过来是超文本传输协议。 对HTTP的理解重要是怎么理解超文本?怎么理解传输?怎么理解协议? 协议的特点 协:协议必须要有两个或多个参与者 议:协议是对参与者的一种行为约定和规范 HTTP 是一个用在计算机世
阅读全文
摘要:在套接字和地址文章中,我们画出基于套接字接口网络应用的一张图,本文章就是详细解释这些函数具体怎么实现的。 socket创建套接字 客户端和服务器使用socket函数来创建一个套接字描述符。 int socket(int domain, int type, int protocol) clientfd
阅读全文
摘要:字节顺序 单个字节,不存在字节顺序这一说 字节顺序就相当于排队是从高往低排还是从低往高排。 从高往低排就是大端字节顺序 从低往高排就是小端字节顺序 具体定义 小端字节顺序(little-endian):按照内存增长方向,高位数据存储于低位内存中; 大端字节顺序(big-endian):按照内存的增长
阅读全文
摘要:套接字 socket 是我们用来建立连接,传输数据的唯一途径。 套接字接口是一组函数,他们和UNIX I/O函数结合起来,用以创建网络应用。 一旦连接建立,数据的传输就不再是单向的,而是双向的,这也是 TCP 的一个显著特性。 当客户端完成和服务器端的交互后,需要和服务器端断开连接时,就会执行 cl
阅读全文
摘要:客户端 - 服务器网络编程模型 每个网络应用都是基于客户端 - 服务器网络编程模型的,采用这个模型,一个应用是由一个服务器进程和一个或者多个客户端进程组成的。服务器管理某种资源,并且通过操作这种资源来为客户端提供某种服务。 客户端 - 服务器网络编程模型中基本操作是事务(不是数据库事务,没有数据库事
阅读全文
摘要:第一就是理解网络协议,并在这个基础上和操作系统内核配合,感知各种网络 I/O 事件; 第二就是学会使用线程处理并发。
阅读全文

浙公网安备 33010602011771号