Vue2与Vue3的生命周期-区别讲解
vue2.x的生命周期

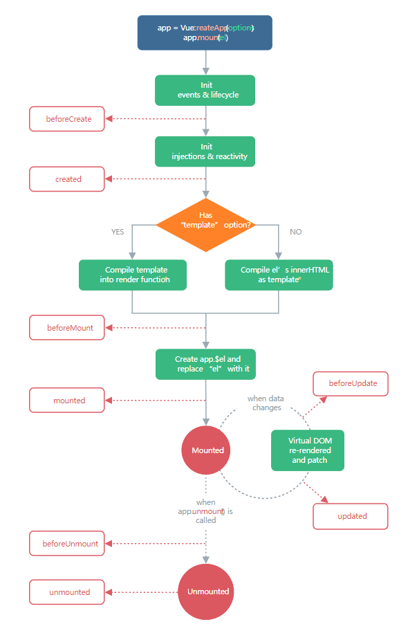
vue3的生命周期

与 2.x 版本生命周期相对应的组合式 API
beforeCreate-> 使用setup()created-> 使用setup()beforeMount->onBeforeMountmounted->onMountedbeforeUpdate->onBeforeUpdateupdated->onUpdatedbeforeDestroy->onBeforeUnmountdestroyed->onUnmountederrorCaptured->onErrorCaptured
新增的钩子函数
组合式 API 还提供了以下调试钩子函数:
- onRenderTracked
 - onRenderTriggered
 
<template>
<div class="about">
  <h2>msg: {{msg}}</h2>
  <hr>
  <button @click="update">更新</button>
</div>
</template>
<script lang="ts">
import {
  ref,
  onMounted,
  onUpdated,
  onUnmounted, 
  onBeforeMount, 
  onBeforeUpdate,
  onBeforeUnmount
} from "vue"
export default {
  beforeCreate () {
    console.log('beforeCreate()')
  },
  created () {
    console.log('created')
  },
  beforeMount () {
    console.log('beforeMount')
  },
  mounted () {
    console.log('mounted')
  },
  beforeUpdate () {
    console.log('beforeUpdate')
  },
  updated () {
    console.log('updated')
  },
  beforeUnmount () {
    console.log('beforeUnmount')
  },
  unmounted () {
     console.log('unmounted')
  },
  
  setup() {
    
    const msg = ref('abc')
    const update = () => {
      msg.value += '--'
    }
    onBeforeMount(() => {
      console.log('--onBeforeMount')
    })
    onMounted(() => {
      console.log('--onMounted')
    })
    onBeforeUpdate(() => {
      console.log('--onBeforeUpdate')
    })
    onUpdated(() => {
      console.log('--onUpdated')
    })
    onBeforeUnmount(() => {
      console.log('--onBeforeUnmount')
    })
    onUnmounted(() => {
      console.log('--onUnmounted')
    })
    
    return {
      msg,
      update
    }
  }
}
</script> 
本文来自博客园,作者:JackieDYH,转载请注明原文链接:https://www.cnblogs.com/JackieDYH/p/17634275.html

                
            
        
浙公网安备 33010602011771号