归并排序
思路
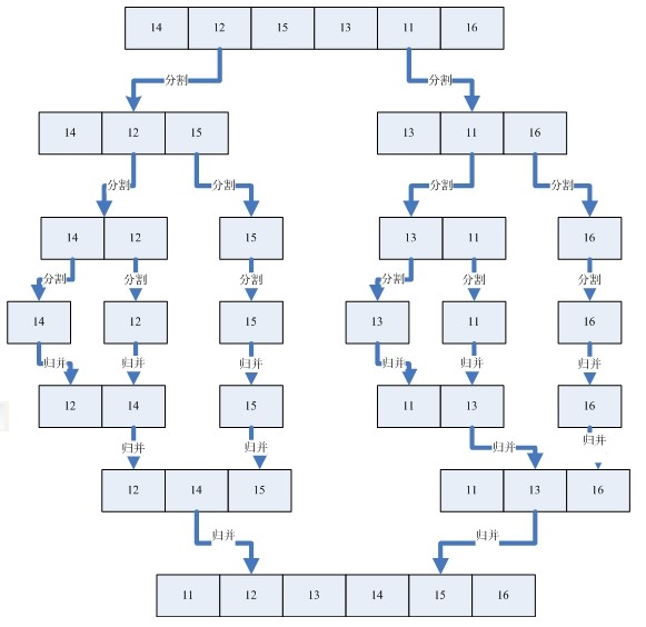
知识点:分治法

步骤:1、分割 2、治理
采用递归分割
递归容易出,segmentation fault。注意边界条件。
只有在分割时,用的递归。分成了一个个函数块,从始至终,只有一个原始数组,变化了边界范围,来分块。
java代码
//分治
public static int[] divide(int[] data,int start,int end){
int mid=(end+start)/2;
if(start<end){
divide(data,start,mid);
divide(data,mid+1,end);
//合并
merge(data,start,mid,end);
}
return data;
}
//合并
public static void merge(int[] data,int start,int mid,int end){
int left=start;
int right=mid+1;
int k=start;//注意k起始值随着归并子区间变化
int[] temp=new int[data.length];
//把较小的数移到新数组中
while (left<=mid&&right<=end){
if (data[left]<data[right]){
temp[k++]=data[left++];
}else {
temp[k++]=data[right++];
}
}
//左边剩余的移到数组
while (left<=mid){
temp[k++]=data[left++];
}
//右边剩余移到数组
while (right<=end){
temp[k++]=data[right++];
}
//复制到原始数组
while (start<=end){
data[start]=temp[start];
start++;
}
}
public static void main(String[] args) {
int arr[]={3,1,2,8,7,5,9,4,6,0};
int[] result=divide(arr,0,9);
// System.out.println(Arrays.toString(arr));
for(int r:result)
System.out.print(r+" ");
}
c代码
//合并子区间
void merge(int data[],int start,int mid,int end){
int left=start;
int right=mid+1;
int* temp=(int *)malloc((end-start+1)*sizeof(int));//给临时数组分配空间
int k=start;
//把排序好的合并
while (left<=mid&&right<=end)
{
if(data[left]<data[right])
temp[k++]=data[left++];
else
temp[k++]=data[right++];
}
//把剩下的放入
while (right<=end)
temp[k++]=data[right++];
while (left<=mid)
temp[k++]=data[left++];
//复制到原始数组
while (start<=end){
data[start]=temp[start];
start++;
}
free(temp);
}
//入口
void mergeSort(int data[],int start,int end){
int mid=(start+end)/2;
if(start<end){
//划分左右子区间
mergeSort(data,start,mid);
mergeSort(data,mid+1,end);
//归并排好序的左右
merge(data,start,mid,end);
}
}
int main() {
int arr[]={3,1,2,8,7,5,9,4,6,0};
mergeSort(arr,0,9);
for(int i=0;i<10;i++) cout<<arr[i]<<" ";
return 0;
}

浙公网安备 33010602011771号