点赞模块设计:Redis缓存 + 定时写入数据库实现高性能点赞功能
作者:solocoder
juejin.im/post/5bdc257e6fb9a049ba410098
本文基于 SpringCloud, 用户发起点赞、取消点赞后先存入 Redis 中,再每隔两小时从 Redis 读取点赞数据写入数据库中做持久化存储。
点赞功能在很多系统中都有,但别看功能小,想要做好需要考虑的东西还挺多的。
点赞、取消点赞是高频次的操作,若每次都读写数据库,大量的操作会影响数据库性能,所以需要做缓存。
至于多久从 Redis 取一次数据存到数据库中,根据项目的实际情况定吧,我是暂时设了两个小时。
项目需求需要查看都谁点赞了,所以要存储每个点赞的点赞人、被点赞人,不能简单的做计数。
文章分四部分介绍:
- Redis 缓存设计及实现
- 数据库设计
- 数据库操作
- 开启定时任务持久化存储到数据库
一、Redis 缓存设计及实现
1.1 Redis 安装及运行
Redis 安装请自行查阅相关教程。
说下Docker 安装运行 Redis
docker run -d -p 6379:6379 redis:4.0.8
如果已经安装了 Redis,打开命令行,输入启动 Redis 的命令
redis-server
1.2 Redis 与 SpringBoot 项目的整合
1.在 pom.xml 中引入依赖
<dependency>
<groupId>org.springframework.boot</groupId>
<artifactId>spring-boot-starter-data-redis</artifactId>
</dependency>
2.在启动类上添加注释 @EnableCaching
@SpringBootApplication
@EnableDiscoveryClient
@EnableSwagger2
@EnableFeignClients(basePackages = "com.solo.coderiver.project.client")
@EnableCaching
public class UserApplication {
public static void main(String[] args) {
SpringApplication.run(UserApplication.class, args);
}
}
3.编写 Redis 配置类 RedisConfig
import com.fasterxml.jackson.annotation.JsonAutoDetect;
import com.fasterxml.jackson.annotation.PropertyAccessor;
import com.fasterxml.jackson.databind.ObjectMapper;
import org.springframework.boot.autoconfigure.condition.ConditionalOnMissingBean;
import org.springframework.context.annotation.Bean;
import org.springframework.context.annotation.Configuration;
import org.springframework.data.redis.connection.RedisConnectionFactory;
import org.springframework.data.redis.core.RedisTemplate;
import org.springframework.data.redis.core.StringRedisTemplate;
import org.springframework.data.redis.serializer.Jackson2JsonRedisSerializer;
import java.net.UnknownHostException;
@Configuration
public class RedisConfig {
@Bean
@ConditionalOnMissingBean(name = "redisTemplate")
public RedisTemplate<String, Object> redisTemplate(
RedisConnectionFactory redisConnectionFactory)
throws UnknownHostException {
Jackson2JsonRedisSerializer<Object> jackson2JsonRedisSerializer = new Jackson2JsonRedisSerializer<Object>(Object.class);
ObjectMapper om = new ObjectMapper();
om.setVisibility(PropertyAccessor.ALL, JsonAutoDetect.Visibility.ANY);
om.enableDefaultTyping(ObjectMapper.DefaultTyping.NON_FINAL);
jackson2JsonRedisSerializer.setObjectMapper(om);
RedisTemplate<String, Object> template = new RedisTemplate<String, Object>();
template.setConnectionFactory(redisConnectionFactory);
template.setKeySerializer(jackson2JsonRedisSerializer);
template.setValueSerializer(jackson2JsonRedisSerializer);
template.setHashKeySerializer(jackson2JsonRedisSerializer);
template.setHashValueSerializer(jackson2JsonRedisSerializer);
template.afterPropertiesSet();
return template;
}
@Bean
@ConditionalOnMissingBean(StringRedisTemplate.class)
public StringRedisTemplate stringRedisTemplate(
RedisConnectionFactory redisConnectionFactory)
throws UnknownHostException {
StringRedisTemplate template = new StringRedisTemplate();
template.setConnectionFactory(redisConnectionFactory);
return template;
}
}
至此 Redis 在 SpringBoot 项目中的配置已经完成,可以愉快的使用了。
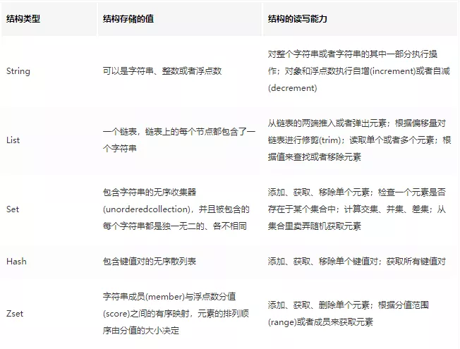
1.3 Redis 的数据结构类型
Redis 可以存储键与5种不同数据结构类型之间的映射,这5种数据结构类型分别为String(字符串)、List(列表)、Set(集合)、Hash(散列)和 Zset(有序集合)。
下面来对这5种数据结构类型作简单的介绍:

1.4 点赞数据在 Redis 中的存储格式
用 Redis 存储两种数据,一种是记录点赞人、被点赞人、点赞状态的数据,另一种是每个用户被点赞了多少次,做个简单的计数。
由于需要记录点赞人和被点赞人,还有点赞状态(点赞、取消点赞),还要固定时间间隔取出 Redis 中所有点赞数据,分析了下 Redis 数据格式中 Hash 最合适。
因为 Hash 里的数据都是存在一个键里,可以通过这个键很方便的把所有的点赞数据都取出。这个键里面的数据还可以存成键值对的形式,方便存入点赞人、被点赞人和点赞状态。
设点赞人的 id 为 likedPostId,被点赞人的 id 为 likedUserId ,点赞时状态为 1,取消点赞状态为 0。将点赞人 id 和被点赞人 id 作为键,两个 id 中间用 :: 隔开,点赞状态作为值。
所以如果用户点赞,存储的键为:likedUserId::likedPostId,对应的值为 1 。取消点赞,存储的键为:likedUserId::likedPostId,对应的值为 0 。取数据时把键用 :: 切开就得到了两个id,也很方便。(Redis常见面试题,可以参考这里)
在可视化工具 RDM 中看到的是这样子


1.5 操作 Redis
将具体操作方法封装到了 RedisService 接口里
RedisService.java
import com.solo.coderiver.user.dataobject.UserLike;
import com.solo.coderiver.user.dto.LikedCountDTO;
import java.util.List;
public interface RedisService {
/**
* 点赞。状态为1
* @param likedUserId
* @param likedPostId
*/
void saveLiked2Redis(String likedUserId, String likedPostId);
/**
* 取消点赞。将状态改变为0
* @param likedUserId
* @param likedPostId
*/
void unlikeFromRedis(String likedUserId, String likedPostId);
/**
* 从Redis中删除一条点赞数据
* @param likedUserId
* @param likedPostId
*/
void deleteLikedFromRedis(String likedUserId, String likedPostId);
/**
* 该用户的点赞数加1
* @param likedUserId
*/
void incrementLikedCount(String likedUserId);
/**
* 该用户的点赞数减1
* @param likedUserId
*/
void decrementLikedCount(String likedUserId);
/**
* 获取Redis中存储的所有点赞数据
* @return
*/
List<UserLike> getLikedDataFromRedis();
/**
* 获取Redis中存储的所有点赞数量
* @return
*/
List<LikedCountDTO> getLikedCountFromRedis();
}
实现类 RedisServiceImpl.java
import com.solo.coderiver.user.dataobject.UserLike;
import com.solo.coderiver.user.dto.LikedCountDTO;
import com.solo.coderiver.user.enums.LikedStatusEnum;
import com.solo.coderiver.user.service.LikedService;
import com.solo.coderiver.user.service.RedisService;
import com.solo.coderiver.user.utils.RedisKeyUtils;
import lombok.extern.slf4j.Slf4j;
import org.springframework.beans.factory.annotation.Autowired;
import org.springframework.data.redis.core.Cursor;
import org.springframework.data.redis.core.RedisTemplate;
import org.springframework.data.redis.core.ScanOptions;
import org.springframework.stereotype.Service;
import java.util.ArrayList;
import java.util.List;
import java.util.Map;
@Service
@Slf4j
public class RedisServiceImpl implements RedisService {
@Autowired
RedisTemplate redisTemplate;
@Autowired
LikedService likedService;
@Override
public void saveLiked2Redis(String likedUserId, String likedPostId) {
String key = RedisKeyUtils.getLikedKey(likedUserId, likedPostId);
redisTemplate.opsForHash().put(RedisKeyUtils.MAP_KEY_USER_LIKED, key, LikedStatusEnum.LIKE.getCode());
}
@Override
public void unlikeFromRedis(String likedUserId, String likedPostId) {
String key = RedisKeyUtils.getLikedKey(likedUserId, likedPostId);
redisTemplate.opsForHash().put(RedisKeyUtils.MAP_KEY_USER_LIKED, key, LikedStatusEnum.UNLIKE.getCode());
}
@Override
public void deleteLikedFromRedis(String likedUserId, String likedPostId) {
String key = RedisKeyUtils.getLikedKey(likedUserId, likedPostId);
redisTemplate.opsForHash().delete(RedisKeyUtils.MAP_KEY_USER_LIKED, key);
}
@Override
public void incrementLikedCount(String likedUserId) {
redisTemplate.opsForHash().increment(RedisKeyUtils.MAP_KEY_USER_LIKED_COUNT, likedUserId, 1);
}
@Override
public void decrementLikedCount(String likedUserId) {
redisTemplate.opsForHash().increment(RedisKeyUtils.MAP_KEY_USER_LIKED_COUNT, likedUserId, -1);
}
@Override
public List<UserLike> getLikedDataFromRedis() {
Cursor<Map.Entry<Object, Object>> cursor = redisTemplate.opsForHash().scan(RedisKeyUtils.MAP_KEY_USER_LIKED, ScanOptions.NONE);
List<UserLike> list = new ArrayList<>();
while (cursor.hasNext()){
Map.Entry<Object, Object> entry = cursor.next();
String key = (String) entry.getKey();
//分离出 likedUserId,likedPostId
String[] split = key.split("::");
String likedUserId = split[0];
String likedPostId = split[1];
Integer value = (Integer) entry.getValue();
//组装成 UserLike 对象
UserLike userLike = new UserLike(likedUserId, likedPostId, value);
list.add(userLike);
//存到 list 后从 Redis 中删除
redisTemplate.opsForHash().delete(RedisKeyUtils.MAP_KEY_USER_LIKED, key);
}
return list;
}
@Override
public List<LikedCountDTO> getLikedCountFromRedis() {
Cursor<Map.Entry<Object, Object>> cursor = redisTemplate.opsForHash().scan(RedisKeyUtils.MAP_KEY_USER_LIKED_COUNT, ScanOptions.NONE);
List<LikedCountDTO> list = new ArrayList<>();
while (cursor.hasNext()){
Map.Entry<Object, Object> map = cursor.next();
//将点赞数量存储在 LikedCountDT
String key = (String)map.getKey();
LikedCountDTO dto = new LikedCountDTO(key, (Integer) map.getValue());
list.add(dto);
//从Redis中删除这条记录
redisTemplate.opsForHash().delete(RedisKeyUtils.MAP_KEY_USER_LIKED_COUNT, key);
}
return list;
}
}
用到的工具类和枚举类
RedisKeyUtils, 用于根据一定规则生成 key
public class RedisKeyUtils {
//保存用户点赞数据的key
public static final String MAP_KEY_USER_LIKED = "MAP_USER_LIKED";
//保存用户被点赞数量的key
public static final String MAP_KEY_USER_LIKED_COUNT = "MAP_USER_LIKED_COUNT";
/**
* 拼接被点赞的用户id和点赞的人的id作为key。格式 222222::333333
* @param likedUserId 被点赞的人id
* @param likedPostId 点赞的人的id
* @return
*/
public static String getLikedKey(String likedUserId, String likedPostId){
StringBuilder builder = new StringBuilder();
builder.append(likedUserId);
builder.append("::");
builder.append(likedPostId);
return builder.toString();
}
}
LikedStatusEnum 用户点赞状态的枚举类
package com.solo.coderiver.user.enums;
import lombok.Getter;
/**
* 用户点赞的状态
*/
@Getter
public enum LikedStatusEnum {
LIKE(1, "点赞"),
UNLIKE(0, "取消点赞/未点赞"),
;
private Integer code;
private String msg;
LikedStatusEnum(Integer code, String msg) {
this.code = code;
this.msg = msg;
}
}
二、数据库设计
数据库表中至少要包含三个字段:被点赞用户id,点赞用户id,点赞状态。再加上主键id,创建时间,修改时间就行了。
建表语句
create table `user_like`(
`id` int not null auto_increment,
`liked_user_id` varchar(32) not null comment '被点赞的用户id',
`liked_post_id` varchar(32) not null comment '点赞的用户id',
`status` tinyint(1) default '1' comment '点赞状态,0取消,1点赞',
`create_time` timestamp not null default current_timestamp comment '创建时间',
`update_time` timestamp not null default current_timestamp on update current_timestamp comment '修改时间',
primary key(`id`),
INDEX `liked_user_id`(`liked_user_id`),
INDEX `liked_post_id`(`liked_post_id`)
) comment '用户点赞表';
对应的对象 UserLike
import com.solo.coderiver.user.enums.LikedStatusEnum;
import lombok.Data;
import javax.persistence.Entity;
import javax.persistence.GeneratedValue;
import javax.persistence.GenerationType;
import javax.persistence.Id;
/**
* 用户点赞表
*/
@Entity
@Data
public class UserLike {
//主键id
@Id
@GeneratedValue(strategy = GenerationType.IDENTITY)
private Integer id;
//被点赞的用户的id
private String likedUserId;
//点赞的用户的id
private String likedPostId;
//点赞的状态.默认未点赞
private Integer status = LikedStatusEnum.UNLIKE.getCode();
public UserLike() {
}
public UserLike(String likedUserId, String likedPostId, Integer status) {
this.likedUserId = likedUserId;
this.likedPostId = likedPostId;
this.status = status;
}
}
三、数据库操作
操作数据库同样封装在接口中
LikedService
import com.solo.coderiver.user.dataobject.UserLike;
import org.springframework.data.domain.Page;
import org.springframework.data.domain.Pageable;
import java.util.List;
public interface LikedService {
/**
* 保存点赞记录
* @param userLike
* @return
*/
UserLike save(UserLike userLike);
/**
* 批量保存或修改
* @param list
*/
List<UserLike> saveAll(List<UserLike> list);
/**
* 根据被点赞人的id查询点赞列表(即查询都谁给这个人点赞过)
* @param likedUserId 被点赞人的id
* @param pageable
* @return
*/
Page<UserLike> getLikedListByLikedUserId(String likedUserId, Pageable pageable);
/**
* 根据点赞人的id查询点赞列表(即查询这个人都给谁点赞过)
* @param likedPostId
* @param pageable
* @return
*/
Page<UserLike> getLikedListByLikedPostId(String likedPostId, Pageable pageable);
/**
* 通过被点赞人和点赞人id查询是否存在点赞记录
* @param likedUserId
* @param likedPostId
* @return
*/
UserLike getByLikedUserIdAndLikedPostId(String likedUserId, String likedPostId);
/**
* 将Redis里的点赞数据存入数据库中
*/
void transLikedFromRedis2DB();
/**
* 将Redis中的点赞数量数据存入数据库
*/
void transLikedCountFromRedis2DB();
}
LikedServiceImpl 实现类
import com.solo.coderiver.user.dataobject.UserInfo;
import com.solo.coderiver.user.dataobject.UserLike;
import com.solo.coderiver.user.dto.LikedCountDTO;
import com.solo.coderiver.user.enums.LikedStatusEnum;
import com.solo.coderiver.user.repository.UserLikeRepository;
import com.solo.coderiver.user.service.LikedService;
import com.solo.coderiver.user.service.RedisService;
import com.solo.coderiver.user.service.UserService;
import lombok.extern.slf4j.Slf4j;
import org.springframework.beans.factory.annotation.Autowired;
import org.springframework.data.domain.Page;
import org.springframework.data.domain.Pageable;
import org.springframework.stereotype.Service;
import org.springframework.transaction.annotation.Transactional;
import java.util.List;
@Service
@Slf4j
public class LikedServiceImpl implements LikedService {
@Autowired
UserLikeRepository likeRepository;
@Autowired
RedisService redisService;
@Autowired
UserService userService;
@Override
@Transactional
public UserLike save(UserLike userLike) {
return likeRepository.save(userLike);
}
@Override
@Transactional
public List<UserLike> saveAll(List<UserLike> list) {
return likeRepository.saveAll(list);
}
@Override
public Page<UserLike> getLikedListByLikedUserId(String likedUserId, Pageable pageable) {
return likeRepository.findByLikedUserIdAndStatus(likedUserId, LikedStatusEnum.LIKE.getCode(), pageable);
}
@Override
public Page<UserLike> getLikedListByLikedPostId(String likedPostId, Pageable pageable) {
return likeRepository.findByLikedPostIdAndStatus(likedPostId, LikedStatusEnum.LIKE.getCode(), pageable);
}
@Override
public UserLike getByLikedUserIdAndLikedPostId(String likedUserId, String likedPostId) {
return likeRepository.findByLikedUserIdAndLikedPostId(likedUserId, likedPostId);
}
@Override
@Transactional
public void transLikedFromRedis2DB() {
List<UserLike> list = redisService.getLikedDataFromRedis();
for (UserLike like : list) {
UserLike ul = getByLikedUserIdAndLikedPostId(like.getLikedUserId(), like.getLikedPostId());
if (ul == null){
//没有记录,直接存入
save(like);
}else{
//有记录,需要更新
ul.setStatus(like.getStatus());
save(ul);
}
}
}
@Override
@Transactional
public void transLikedCountFromRedis2DB() {
List<LikedCountDTO> list = redisService.getLikedCountFromRedis();
for (LikedCountDTO dto : list) {
UserInfo user = userService.findById(dto.getId());
//点赞数量属于无关紧要的操作,出错无需抛异常
if (user != null){
Integer likeNum = user.getLikeNum() + dto.getCount();
user.setLikeNum(likeNum);
//更新点赞数量
userService.updateInfo(user);
}
}
}
}
数据库的操作就这些,主要还是增删改查。
四、开启定时任务持久化存储到数据库
定时任务 Quartz 很强大,就用它了。
Quartz 使用步骤:
1.添加依赖
<dependency>
<groupId>org.springframework.boot</groupId>
<artifactId>spring-boot-starter-quartz</artifactId>
</dependency>
2.编写配置文件
package com.solo.coderiver.user.config;
import com.solo.coderiver.user.task.LikeTask;
import org.quartz.*;
import org.springframework.context.annotation.Bean;
import org.springframework.context.annotation.Configuration;
@Configuration
public class QuartzConfig {
private static final String LIKE_TASK_IDENTITY = "LikeTaskQuartz";
@Bean
public JobDetail quartzDetail(){
return JobBuilder.newJob(LikeTask.class).withIdentity(LIKE_TASK_IDENTITY).storeDurably().build();
}
@Bean
public Trigger quartzTrigger(){
SimpleScheduleBuilder scheduleBuilder = SimpleScheduleBuilder.simpleSchedule()
// .withIntervalInSeconds(10) //设置时间周期单位秒
.withIntervalInHours(2) //两个小时执行一次
.repeatForever();
return TriggerBuilder.newTrigger().forJob(quartzDetail())
.withIdentity(LIKE_TASK_IDENTITY)
.withSchedule(scheduleBuilder)
.build();
}
}
3.编写执行任务的类继承自 QuartzJobBean
package com.solo.coderiver.user.task;
import com.solo.coderiver.user.service.LikedService;
import lombok.extern.slf4j.Slf4j;
import org.apache.commons.lang.time.DateUtils;
import org.quartz.JobExecutionContext;
import org.quartz.JobExecutionException;
import org.springframework.beans.factory.annotation.Autowired;
import org.springframework.scheduling.quartz.QuartzJobBean;
import java.text.SimpleDateFormat;
import java.util.Date;
/**
* 点赞的定时任务
*/
@Slf4j
public class LikeTask extends QuartzJobBean {
@Autowired
LikedService likedService;
private SimpleDateFormat sdf = new SimpleDateFormat("yyyy-MM-dd HH:mm:ss");
@Override
protected void executeInternal(JobExecutionContext jobExecutionContext) throws JobExecutionException {
log.info("LikeTask-------- {}", sdf.format(new Date()));
//将 Redis 里的点赞信息同步到数据库里
likedService.transLikedFromRedis2DB();
likedService.transLikedCountFromRedis2DB();
}
}
在定时任务中直接调用 LikedService 封装的方法完成数据同步。
以上就是点赞功能的设计与实现,不足之处还请各位大佬多多指教。
如有更好的实现方案欢迎在评论区交流…
代码出自开源项目 CodeRiver,欢迎围观:
https://github.com/cachecats/coderiver##

浙公网安备 33010602011771号