实验5:开源控制器实践——POX
(一)基本要求:
1.搭建下图所示SDN拓扑,协议使用Open Flow 1.0,控制器使用部署于本地的POX(默认监听6633端口)

1)生成拓扑:
sudo mn --topo=single,3 --mac --controller=remote,ip=127.0.0.1,port=6633 --switch ovsk,protocols=OpenFlow10

2)使用pox控制器:
./pox.py log.level --DEBUG forwarding.hub
2.阅读Hub模块代码,使用 tcpdump 验证Hub模块;
1)开启主机终端:
mininet> xterm h1 h2 h3
2)抓取数据包:
tcpdump -nn -i h2-eth0
tcpdump -nn -i h3-eth0


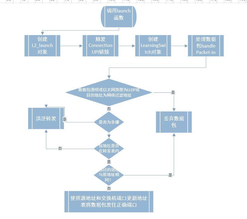
3.阅读L2_learning模块代码,画出程序流程图,使用 tcpdump 验证Switch模块。
1)开启主机终端:
mininet> xterm h1 h2 h3
2)抓取数据包:
tcpdump -nn -i h2-eth0
tcpdump -nn -i h3-eth0

3)程序流程图:

(二)进阶要求
1. 重新搭建(一)的拓扑,此时交换机内无流表规则,拓扑内主机互不相通;编写Python程序自定义一个POX模块SendFlowInSingle3,并且将拓扑连接至SendFlowInSingle3(默认端口6633),实现向s1发送流表规则使得所有主机两两互通。
1)清除拓扑:
sudo mn --clean
2)再重新创建topo,此时连接不通
sudo mn --topo=single,3 --mac --controller=remote,ip=127.0.0.1,port=6633 --switch ovsk,protocols=OpenFlow10
3)SendFlowInSingle3代码:
from pox.core import core
import pox.openflow.libopenflow_01 as of
from pox.lib.util import dpid_to_str, str_to_dpid
from pox.lib.util import str_to_bool
import time
from pox.openflow.of_json import *
def _handle_ConnectionUp(event):
# 发往10.0.0.1的数据流将会从交换机的端口1转发出去
msg = of.ofp_flow_mod()
msg.priority = 1
msg.match.in_port = 1
msg.actions.append(of.ofp_action_output(port = 1))
msg.actions.append(of.ofp_action_output(port = 2))
msg.actions.append(of.ofp_action_output(port = 3))
event.connection.send(msg)
# 发往10.0.0.2的数据流将会从交换机的端口2转发出去
msg = of.ofp_flow_mod()
msg.priority = 1
msg.match.in_port = 2
msg.actions.append(of.ofp_action_output(port = 1))
msg.actions.append(of.ofp_action_output(port = 2))
msg.actions.append(of.ofp_action_output(port = 3))
event.connection.send(msg)
# 发往10.0.0.3的数据流将会从交换机的端口3转发出去
msg = of.ofp_flow_mod()
msg.priority = 1
msg.match.in_port = 3
msg.actions.append(of.ofp_action_output(port = 3))
msg.actions.append(of.ofp_action_output(port = 2))
msg.actions.append(of.ofp_action_output(port = 1))
event.connection.send(msg)
def launch():
core.openflow.addListenerByName("ConnectionUp", _handle_ConnectionUp)
4)运行pox模块,并重新pingall
./pox.py SendFlowInSingle3

2.基于进阶1的代码,完成ODL实验的硬超时功能:
1)SendPoxHardTimeOut.py代码:
from pox.core import core
import pox.openflow.libopenflow_01 as of
class SendPoxHardTimeOut(object):
def __init__(self):
core.openflow.addListeners(self)
def _handle_ConnectionUp(self, event):
msg = of.ofp_flow_mod()
msg.priority = 3
msg.match.in_port = 1
msg.hard_timeout = 10 #硬超时10秒
event.connection.send(msg)
msg = of.ofp_flow_mod()
msg.priority = 1
msg.match.in_port = 1
msg.actions.append(of.ofp_action_output(port = of.OFPP_ALL))
event.connection.send(msg)
msg = of.ofp_flow_mod()
msg.priority = 3
msg.match.in_port = 3
msg.hard_timeout = 10
event.connection.send(msg)
msg = of.ofp_flow_mod()
msg.priority = 1
msg.match.in_port = 3
msg.actions.append(of.ofp_action_output(port = of.OFPP_ALL))
event.connection.send(msg)
def launch():
core.registerNew(SendPoxHardTimeOut)
运行结果:

(三)、个人总结:
在这次实验中我学习了解 POX 控制器的工作原理;通过验证POX的forwarding.hub和forwarding.l2_learning模块方式来初步学习POX控制器的使用方法;总的来说这次实验基础部分还可以不算太难,主要卡在了进阶第二步的硬超时功能,参考了很多资料,感谢前面各位大神的辛苦铺路,我才得以做完此次实验!

浙公网安备 33010602011771号