算法引入——归并排序
分治算法详解
啥是分治
分治算法的基本思想是将一个规模为N的问题分解为K个规模较小的子问题,这些子问题相互独立且与原问题性质相同。求出子问题的解,就可得到原问题的解。即一种分目标完成程序算法,简单问题可用二分法完成。
这个小规模子问题很好理解,这里我们用一道小学数学题来引入
现在有一堆硬币,其中有一枚假币,且已知这一枚假币的质量比真币轻,请问需要多少次称重才能找到这枚假币
传统的朴素算法:
在未选择序列中选择两枚称重
如果发现质量相等
将这两枚从未选择序列中排除
返回开头
如果发现质量不等或只剩下一枚
质量轻的或唯一剩下的为假币
程序结束
很明显,这个算法的时间复杂度是O(n)的
那么,我们是否有办法来优化这个算法那?
答案是肯定的
这时,我们需要用到分治的思想
将这堆硬币平均分为两部分,那么我们就可以通过,一次称重就能确定假币在这对硬币的哪个部分,我们只需要将这个部分再单独拿出来重复以上操作,我们就能够再 l o g 2 ( N ) log_{2}(N) log2(N)的时间复杂度内来求解这个问题
实际上,这种做法是将规模为 N N N 这个大问题,分解为了两个规模为 N 2 \frac {N}{2} 2N 的小问题,这就是最简单的分治思想
当然,这个算法还可以进一步有化为 l o g 3 ( N ) log_3(N) log3(N) 的算法,这里不做过多解释
为什么要用分治
从上面的例子中可以看出,分治算法可以大大降低我们代码的时间复杂度,从而使我们能够快速求解问题,当然,这会有一定的限制,其中最大的限制就是原问题可以被剖分为多个子问题,且对子问题的求解最终不会影响原问题的求解
经典应用——归并排序
算法要求:
给定一段长度为n的序列
从小到大排序
那么我们可以想到分治的方法
首先:区间分为两部分,对两部分分别求解
如果当前部分只有一个元素,返回上一层进行合并
合并操作:
两个指针 i j ,分别指向左右两个子序列的第一个元素,一个指针 k ,指向合并后序列的元素,那么,我们每次取 i 和 j 中指向较小的那一个 ,直接放在k的位置,即可完成对于当前子序列排序
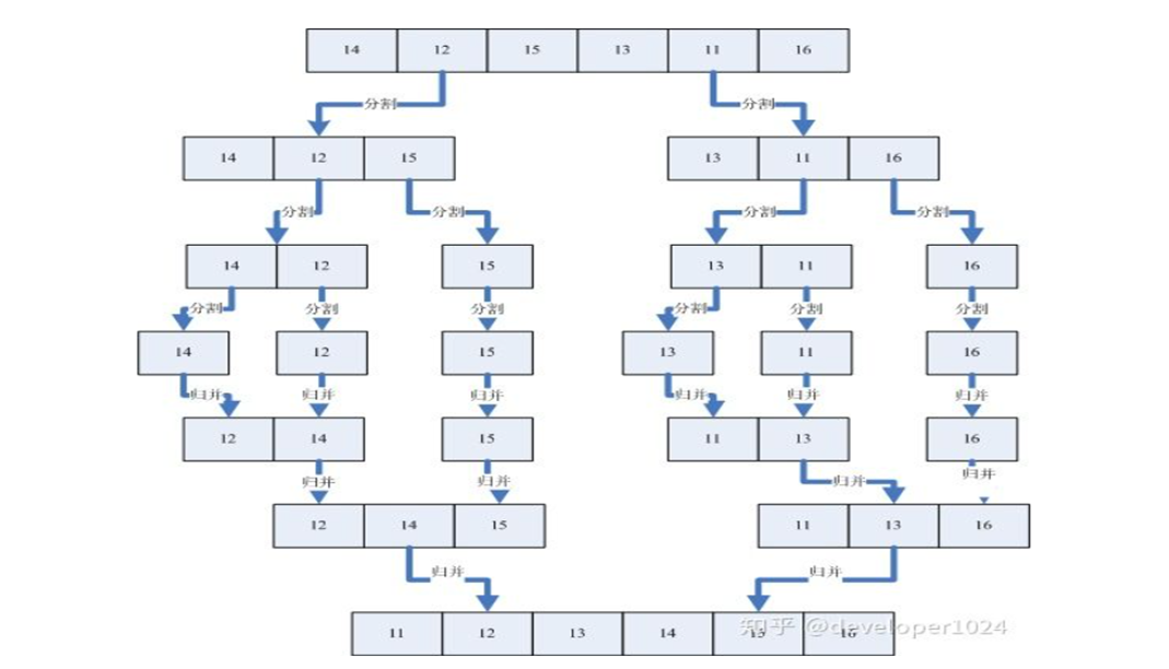
递归与合并过程:

代码实现
#include <algorithm>
#include <cstdio>
#include <cstring>
using namespace std;
const int MAX = 10010;
int a[MAX], n;
int ans;
void merge_sort(int l, int r)
{
if (l == r)
return;
int mid = (l + r) >> 1;
//对于左右两个区间排序
merge_sort(l, mid);
merge_sort(mid + 1, r);
int i = l, j = mid + 1, k = l;
int temp[MAX];
//将乱序的数合并排序
while (j <= r && i <= mid) //这里对于i,j的位置判断非常重要
{
if (a[i] <= a[j])
temp[k++] = a[i++];
else
{
ans += (mid - i + 1);
temp[k++] = a[j++];
}
}
//将还未放入的数放入临时数组
//这时,临时数组已经完成了对于当前子状态的排序
while (i <= mid)
temp[k++] = a[i++];
while (j <= r)
temp[k++] = a[j++];
//将临时数组的值放入原数组
for (k = l; k <= r; k++)
a[k] = temp[k];
return;
}
int main()
{
while (~scanf("%d", &n))
{
ans = 0;
for (int i = 1; i <= n; i++)
scanf("%d", &a[i]);
merge_sort(1, n);
printf("%d\n", ans);
}
return 0;
}
浙公网安备 33010602011771号