TP4056充电指示电路改善
1.问题背景
在使用TP4056充电芯片时,发现产品在开机边使用边充电的情况下,充电状态很难跳转到充满电状态。
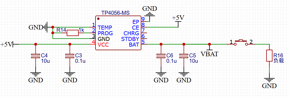
2.电路介绍

(1)+5V为充电电源,经过TP4056后为电池VBAT充电;

(2)分别有两个指示灯,处于正在充电状态亮红灯,充满之后亮绿灯;

(3)PROG引脚通过1K电阻下拉到地,将充电电流设置在1A;
(4)VBAT经过开关电路为负载供电,所以充电电流一部分流向电池,一部分流向负载。
3.问题现象
(1)关机状态下充电,指示灯显示正常,电池充满电可以亮绿灯;
(2)开机状态下充电,即使电池电压达到4.2V,充电指示灯也一直亮红灯,无法亮绿灯。
4.原因分析:


(1)根据TP4056的技术手册得知,当充电电流在达到最终浮充电压之后降至设定值的 1/10 时,充电循环被终止;
(2)浮充电压典型值为4.2V,我们设定的电流为1A,所以当充电电流在达到4.2V之后降至0.1A 时,充电循环才会被终止;
(3)关机状态下充电,负载电流几乎为0,所以可以满足第二点条件;
(4)开机状态下,经过测量发现负载电流远远大于0.1A,无法降到0.1A以下,所以条件不满足,一直处于充电状态,才会一直亮绿灯。
5.电路改善


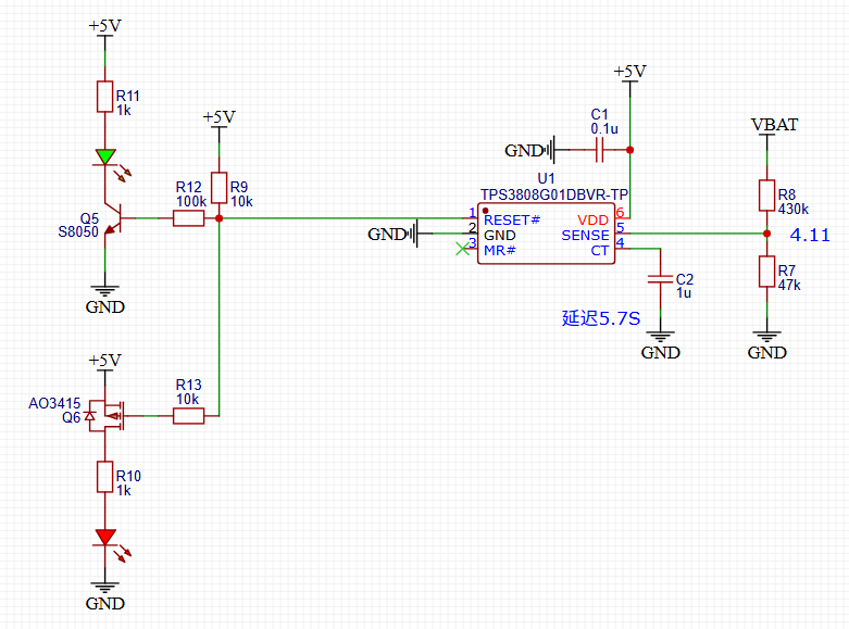
(1)不用TP4056指示充电状态,断开TP4056与充电指示灯的连接;
(2)使用TPS3808G01DBVR电压监控器,通过外围电阻设置充电状态阈值;


(3)根据技术手册得知参考电压为0.405V,误差-2%~2%,所以实际参考电压范围在0.3969V-0.4131;

(4)MR引脚内置上拉电阻,当SENSE电压低于参考电压时,内部MOS管导通;
(4)TPS3808G01DBVR为开漏输出,所以要接上拉电阻;
(5)通过R7、R8分压电阻设置充电状态阈值,以0.405V参考电压计算,电池电压在4.11V以上输出高电平,4.11V以下输出低电平;
(6)算上参考电压的误差,实际充满状态阈值电压范围在4.028V~4.193V;
(7)R12之所以用100k而不用10k,是因为如果使用10k,内部MOS管不导通时,5V经过R9和R12流到Q5基极,Q5导通,基极电压在0.7V左右,经过R12和R9分压,此时R12与R9、R13连接处电压为2.85V,Q6导通,两个灯同时亮。
6.电路缺点
(1)增加成本和设计难度;
(2)充电状态判断不太准确,算上误差最低4.028V即可亮绿灯。

浙公网安备 33010602011771号