USB供电与干电池自动切换电路
一、功能逻辑
(1)只插入USB电源的情况下,由USB_5V对VOUT供电。
(2)只装干电池的情况下,由VBAT对VOUT供电。
(3)USB电源和干电池同时存在时,自动切换到USB电源对VOUT供电。
(4)USB电流不能流向干电池,干电池电流也不能流到USB接口,防止出现问题。

二、原理分析
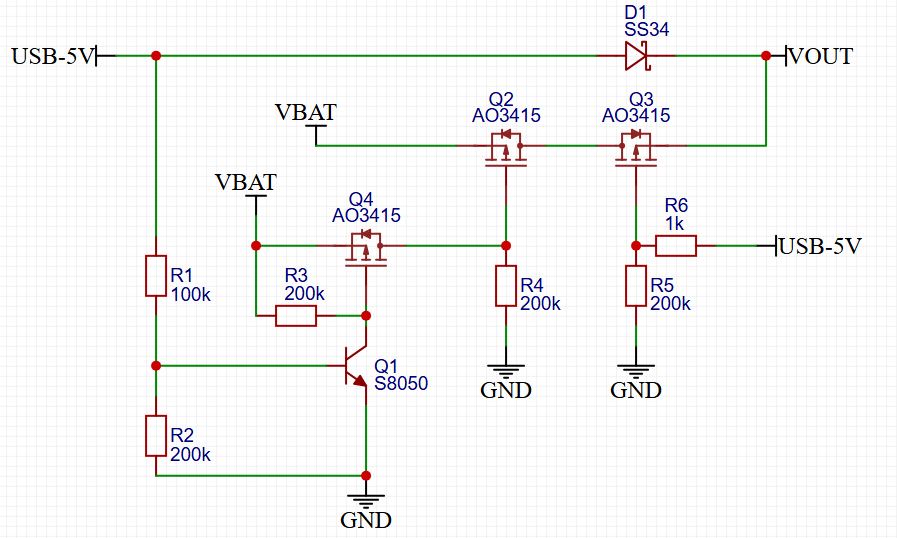
电池组有4节1.5V的干电池组成,放电范围大概在3.6-6V之间
(1)只插入USB电源,未安装干电池:
USB-5V电流经过R1流到Q1基极,Q1导通,但是VBAT为0V,所以Q2和Q4不导通。
USB-5V电流经过R6流到Q3栅极,此时Q3的VGS>0V且|VGS|<阈值电压,Q3不导通,USB-5V无法流到VBAT,Q3起到防倒灌作用。
USB-5V电流经过D1流到VOUT,此时VOUT=USB-5V-SS34正向压降。系统使用USB-5V电源。
(2)只安装干电池未插入USB电源:
Q1基极为下拉到GND,Q1不导通。
Q4栅极上拉到VBAT,Q4不导通。
Q2和Q3下拉到GND,此时VGS<0V且|VGS|>阈值电压,所以Q2和Q3导通,VOUT=VBAT,系统使用干电池电源。
VBAT电流无法流到USB-5V,D1起到防倒灌作用。
(3)同时插入USB和干电池
USB-5V电流经过R1流到Q1基极,Q1导通。
Q4的栅极被Q1下拉到GND,Q4导通。
VBAT经过Q4流到Q2栅极,Q2不导通。
USB-5V电流经过R6流到Q3栅极,此时Q3的VGS>0V且|VGS|<阈值电压,Q3不导通,USB-5V无法流到VBAT,Q3起到防倒灌作用。
USB-5V电流经过D1流到VOUT,此时VOUT=USB-5V-SS34正向压降。系统使用USB-5V电源。

浙公网安备 33010602011771号