实验5:开源控制器实践——POX
一、实验目的
1.能够理解 POX 控制器的工作原理;
2.通过验证POX的forwarding.hub和forwarding.l2_learning模块,初步掌握POX控制器的使用方法;
3.能够运用POX控制器编写自定义网络应用程序,进一步熟悉POX控制器流表下发的方法。
二、实验环境
在虚拟机中安装Ubuntu 20.04;
三、实验要求
(一)基本要求
1.搭建下图所示SDN拓扑,协议使用Open Flow 1.0,控制器使用部署于本地的POX(默认监听6633端口)

2.阅读Hub模块代码,使用 tcpdump 验证Hub模块;

- h1 ping h3
![]()
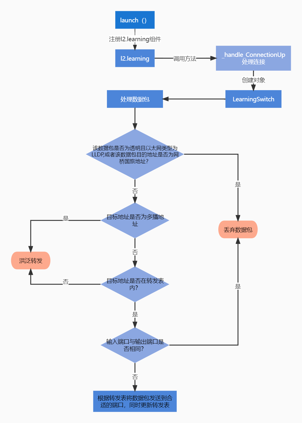
3.阅读L2_learning模块代码,画出程序流程图,使用 tcpdump 验证Switch模块。
(1)画出流程图

(2)使用 tcpdump 验证Switch模块
-
h1 ping h2
![]()
-
h1 ping h3
![]()
(二)进阶要求
1.重新搭建(一)的拓扑,此时交换机内无流表规则,拓扑内主机互不相通;编写Python程序自定义一个POX模块SendFlowInSingle3,并且将拓扑连接至SendFlowInSingle3(默认端口6633),实现向s1发送流表规则使得所有主机两两互通。
(1)重新搭建(一)的拓扑,并使用命令dpctl del-flows删除流表,执行该命令后,所有主机都无法ping通

(2)Python程序自定义一个POX模块SendFlowInSingle3
from pox.core import core
import pox.openflow.libopenflow_01 as of
class SendFlowInSingle3(object):
def __init__ (self):
core.openflow.addListeners(self)
def _handle_ConnectionUp(self, event):
msg = of.ofp_flow_mod()
msg.priority = 1
msg.match.in_port = 1
msg.actions.append(of.ofp_action_output(port=2))
msg.actions.append(of.ofp_action_output(port=3))
event.connection.send(msg)
msg = of.ofp_flow_mod()
msg.priority = 1
msg.match.in_port = 2
msg.actions.append(of.ofp_action_output(port=1))
msg.actions.append(of.ofp_action_output(port=3))
event.connection.send(msg)
msg = of.ofp_flow_mod()
msg.priority = 1
msg.match.in_port = 3
msg.actions.append(of.ofp_action_output(port=1))
msg.actions.append(of.ofp_action_output(port=2))
event.connection.send(msg)
def launch():
core.registerNew(SendFlowInSingle3)
- 运行SendFlowInSingle3模块后,所有主机两两互通

2.基于进阶1的代码,完成ODL实验的硬超时功能。
- 代码
from pox.core import core
import pox.openflow.libopenflow_01 as of
class SendFlowInSingle3(object):
def __init__(self):
core.openflow.addListeners(self)
def _handle_ConnectionUp(self, event):
msg = of.ofp_flow_mod() # 使用ofp_flow_mod()方法向交换机下发流表
msg.priority = 1
msg.match.in_port = 1
msg.actions.append(of.ofp_action_output(port=2))
# msg.actions.append(of.ofp_action_output(port=3))
event.connection.send(msg)
msg = of.ofp_flow_mod()
msg.priority = 1
msg.match.in_port = 2
msg.actions.append(of.ofp_action_output(port=1))
msg.actions.append(of.ofp_action_output(port=3))
event.connection.send(msg)
msg = of.ofp_flow_mod()
msg.priority = 1
msg.match.in_port = 3
# msg.actions.append(of.ofp_action_output(port=1))
msg.actions.append(of.ofp_action_output(port=2))
event.connection.send(msg)
def launch():
core.registerNew(SendFlowInSingle3)
- 结果
![]()
四、个人总结
- 本次实验验证了POX的forwarding.hub和forwarding.l2_learning模块,初步掌握了POX控制器的使用方法,并且进一步熟悉POX控制器流表下发的方法。
- 在此次实验中无法将SendFlowInSingle3.py放入pox目录下或直接在pox目录下创建,可以通过在lab5目录下创建,并用```sudo cp SendFlowInSingle3.py ../pox 成功复制到pox目录下
- 在运行自定义POX模块时,使用./pox.py log.level --DEBUG forwarding.SendFlowInSingle3命令,终端提示找不到相应的py文件。仔细检查后,发现自定义模块的py文件文件名命名有问题,改为SendFlowInSingle3.py后,自定义POX模块运行成功。
- 进阶要求部分偏难,可以根据老师给出的更多POX指南中的链接文档进行学习,并且可以查询相关的网络资料来完成SendFlowInSingle3模块代码的编写。





浙公网安备 33010602011771号