团队作业(四):描述设计
- 一、团队分工
- 任务分工
| 学号 | 姓名 | 分工 |
| 20211204 | 王熠名 | 类图 |
| 20211209 | 张钰权 | 状态图 |
| 20211216 | 张爽 | 活动图 |
| 20211222 | 周绍坤 | 用例图 |
| 20211226 | 董子瑄 | 撰写博客,泳道图 |
2. 任务分工泳道图

- 二、UML图
- 用例图
![]()
- 类图
![]()
- 活动图
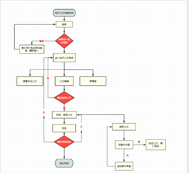
![]()
- 状态图
![]()
-
工具选择
本次的工具我们大部分小组成员都选择使用了ProcessOn网站来进行图的绘制,此网站不仅可以免费使用绝大多数功能,而且有很多范例供人使用,同时此网站操作简单易上手,使用体验愉悦,对于平时学习绘制思维导图也有帮助,很是推荐。
- 用例图




本次的工具我们大部分小组成员都选择使用了ProcessOn网站来进行图的绘制,此网站不仅可以免费使用绝大多数功能,而且有很多范例供人使用,同时此网站操作简单易上手,使用体验愉悦,对于平时学习绘制思维导图也有帮助,很是推荐。
浙公网安备 33010602011771号