| 作业所属课程 | https://edu.cnblogs.com/campus/fzu/202501SoftwareEngineering/ |
|---|---|
| 作业要求 | https://edu.cnblogs.com/campus/fzu/202501SoftwareEngineering/homework/14580 |
| 作业的目标 | 原型设计+概要设计 |
| 团队名称 | 404:Team Not Found |
| 团队成员学号-名字 | 172309055 张誉怀 |
| 102301122 吴飞龙 | |
| 102301134 李泽 | |
| 102301125 涂世为 | |
| 092300124 杨佳峻 | |
| 022301121 林军 | |
| 102301120 吴政君 | |
| 102301123 魏星 | |
| 162304118 刘斌瑞 | |
| 152301204 林宏凯 | |
| 102301403 林舒欣 | |
| 102301404 林祺 |
一、原型设计
https://modao.cc/proto/I14NxFaIt5kknzyqZjzsmR/sharing?view_mode=read_only&screen=rbpV2G4YuBSQLwf6t #水源-分享
二、概要设计
(一)UML设计
1.用例图

2.活动图

3.时序图

4.协作图

(二)数据库设计
1.ER图

2.关系数据模型

3.对象关系映射

三、团队协作记录
1. 团队项目的预期开发计划时间安排
| 实施步骤 | 时间 | 里程碑 | 产出物 |
|---|---|---|---|
| 前期调研与方案细化 | 第 1-2 周 | 明确监测需求,完成系统架构设计与方案细化 | 调研报告、硬件选型清单、系统架构设计文档 |
| 硬件搭建与调试 | 第 3-4 周 | 硬件平台搭建完成,传感器数据采集功能调试成功 | 系统联调通过,多场景测试完成并优化系统性能 |
| 软件与算法开发 | 第 5-6 周 | 监控界面开发完成,实现与硬件平台的通信对接 | 监控界面软件、硬件 - 软件通信对接文档 |
| 系统集成与测试 | 第 7-8 周 | 系统联调通过,多场景测试完成并优化系统性能 | 系统集成测试报告(含监测精度、响应时间、异常预警准确率等指标)、系统性能优化方案 |
2. 团队项目的预期开发计划分工安排
| 组别 | 姓名 | 角色 | 负责详细开发 / 工作部分 |
|---|---|---|---|
| 管理组 | 张誉怀 | PM | 负责制定项目整体计划与里程碑,明确硬件与智能体协同节点。协调人力、物料、预算资源,保障跨团队(硬件 / 智能体)沟通。跟踪进度、预判风险,对接客户与决策层,推进验收交付。转化需求为硬件技术指标,完成传感器核心方案。完成硬件部分搭建,联合智能体团队完成联调与全流程测试。输出量产技术文档,对接生产,提供后续技术支持。 |
| 需求组 | 吴飞龙 | 需求组负责人 | 核心负责学生宿舍用水监测系统的前期需求工作。通过深入调研,我梳理了实时监测、异常预警、数据可视化等核心诉求,并参考相关国标界定了浊度精度、响应时间等关键技术指标,为开发提供了明确依据。在此基础上,我利用墨刀工具完成了交互式原型设计,将需求转化为直观的产品蓝图,清晰展示了界面布局、用户流程及交互逻辑。该原型有效促进了团队内部以及与用户的沟通验证,确保了需求理解的准确性与一致性,为后续开发奠定了坚实基础。 |
| 需求组 | 李泽 | 需求组组员 | 主要负责前期需求调研与分析工作:梳理学生宿舍用水监测的核心诉求,结合浊度监测技术规范与智能体应用场景,明确系统实时监测、异常预警、数据可视化等功能需求;参考相关国标与行业标准,界定浊度精度、响应时间等关键指标;协助编写需求分析文档,细化用户角色权限、前后端交互逻辑等内容,为后续系统设计与开发提供精准的需求依据。 |
| 需求组 | 涂世为 | 需求组组员 | 聚焦于学生宿舍用水场景,去收集了高校学生对水质检测的诉求,然后调研了《生活饮用水卫生标准》等等行业相关标准,最后整理资料,与前端后端开发团队对接,参与需求分析文档的编制,还参与了uml的设计。 |
| 开发组 | 杨佳峻 | 开发组负责人(工作流) | 是负责 Dify 工作流搭建的工程师,核心是搭建并维护稳定高效的智能报告生成流水线,基于 Dify 可视化引擎,通过数据接入、RAG 组件配置、提示词工程,结合大模型测试调优,输出规范准确的水质分析 Markdown 报告。同时拆分项目任务,协调前后端及测试协作,通过站会同步、代码审查保障项目质量,沉淀技术文档并共享相关技术能力。 |
| 开发组 | 吴政君 | 开发组组员(工作流) | 主要负责的内容是dify平台上工作流的搭建,根据开发需求设计智能体,实现数据一步步变成水质分析报告的自动化流程。 此外目前还参与了部分的系统设计,绘制了UML用例图和活动图,并完善了执行概念和运行设计板块的说明方案。 |
| 开发组 | 刘斌瑞 | 开发组组员(前端) | 主要负责前端部分,这次小组任务完成了原型设计和相关文档的填写工作,在前端工作内容中主要负责使用Vue框架搭建前端界面,完成Axios与后端接口请求连接的开发,调用Dify数据呈现报告内容返回到界面,以及负责生成较美观、直观的UI界面。 |
| 开发组 | 魏星 | 开发组组员(前端) | 负责前端的部分,工作内容主要是代码开发与编写,审查与调试,我也参与了需求文档中技术相关内容的填写。我还参与了本次项目开发中的原型设计,设计了相关的页面展示。最后,还负责和后端相关人员的协调,共同建设项目。 |
| 开发组 | 林宏凯 | 开发组组员(前端) | 主要负责用户认证系统、水源管理模块的完整实现及前端数据模型设计。具体包括开发安全的登录注册流程、个人信息管理、水源列表与详情展示、数据创建编辑功能,同时负责绘制前端ER图、定义数据结构接口和构建状态管理架构,确保系统安全性、数据一致性和优质用户体验。 |
| 开发组 | 林军 | 开发组组员(后端) | 负责STS系统后端全生命周期开发。独立设计MySQL数据库,基于Spring Boot构建核心业务,集成Dify AI与Redis缓存机制,实现用户管理、水质监测与智能报告生成。完成云端部署与运维,确保系统高效稳定运行。 |
| 文档组 | 林舒欣 | 文档组负责人 | 主要负责整合开发组与需求组输出的各类成果(如需求分析、数据库设计等),按统一规范进行排版校对,确保文档逻辑连贯、格式一致。采用Markdown格式编辑后,同步发表至博客园,形成项目过程文档库,支撑团队协作与成果追溯。 |
| 文档组 | 林祺 | 文档组组员 | 主要负责对接需求组、开发组,精准收集项目各阶段产出的需求说明、技术方案、实现细节等资料,针对性补充共享文档的缺失模块与关键信息。聚焦文档内容的完整性与可读性优化、补充流程说明备注,协助完善文档逻辑链条。以 Markdown 规范完成独立模块的文档撰写与格式适配,参与博客园文档的编辑,助力团队高效查阅与成果沉淀。 |
3. 本次作业团队的协作过程记录
任务管理平台:https://hcn652yflx4p.feishu.cn/wiki/NfeBwGyY9ikzpRkcUkwc1GCjnnh?from=from_copylink
四、原型记录展示
1. 原型展示在线链接
https://modao.cc/proto/I14NxFaIt5kknzyqZjzsmR/sharing?view_mode=read_only&screen=rbpV2G4YuBSQLwf6t
硬件原型设计

实物图

2. 重要突出特点
现代化UI/UX设计特点
- 玻璃拟态设计风格
- 采用半透明玻璃质感的UI元素,如登录界面的卡片组件使用 background: rgba(255, 255, 255, 0.15) 和 backdrop-filter: blur(5px) 实现玻璃拟态效果
- 界面元素边缘圆润,阴影效果自然,营造出层次感和现代感
- 渐变色彩应用
- 按钮、图标背景等元素使用线性渐变色彩,如logout-btn的渐变背景
- 状态指示器、功能图标等采用鲜明的渐变色,提升视觉识别度
- 水波纹动效背景
- 登录/注册界面采用水波纹背景动画,与水资源主题相呼应
- 使用SVG波浪效果增强视觉体验,提升品牌一致性
- 响应式布局设计
- 全面支持移动端和桌面端适配,通过媒体查询调整布局结构
- 关键组件如用户资料页、水源管理页面均实现了响应式设计,在小屏幕上重新排列元素
- 微交互与动画效果
- 状态指示器采用脉冲动画效果,提升用户感知
- 按钮悬停时有平滑的缩放和阴影变化,增强交互反馈
- 功能卡片在hover状态下有轻微上浮效果,提升用户体验
五、后端设计展示
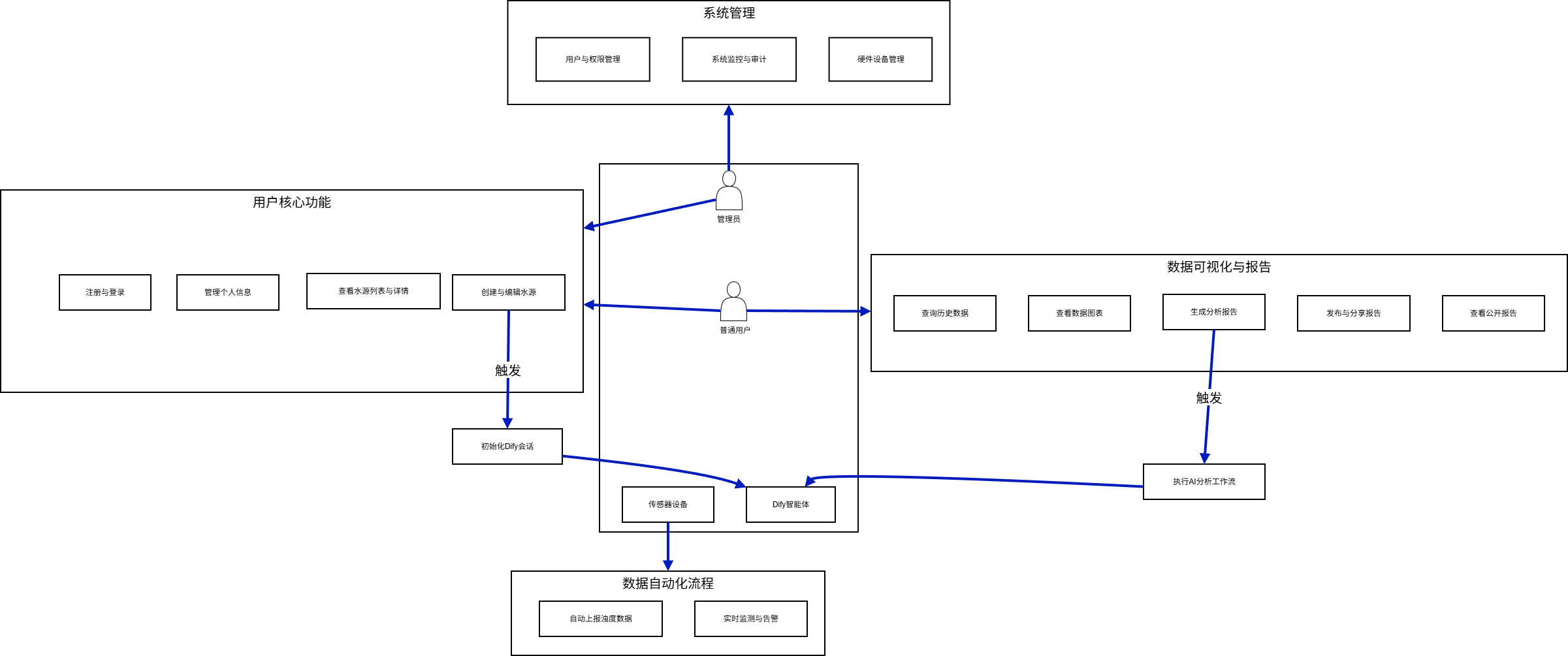
1. 系统架构图

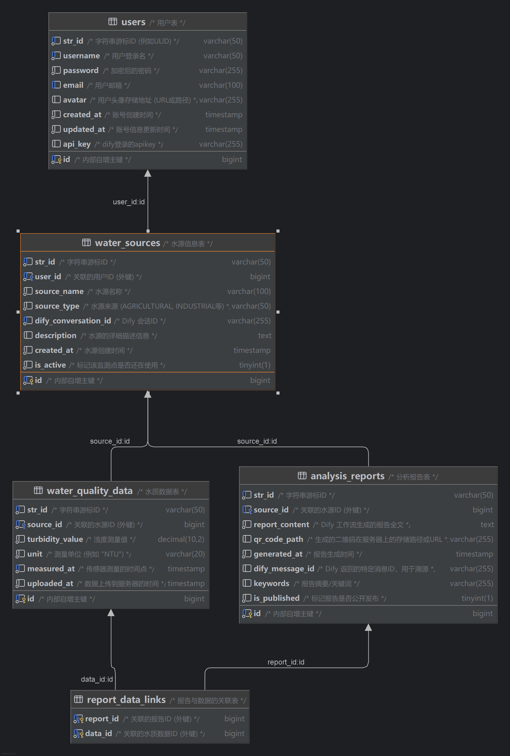
2. 关系数据模型
此关系数据模型定义了“用户-水源-数据-报告”的核心数据流,通过清晰的表结构与关联设计,为水质数据的采集、分析与报告生成提供了完整的数据底层支撑。

3. api文档
http://47.92.234.121:8080/swagger-ui/index.html#/
六、其他要求
- github团队仓库链接
https://github.com/Hannezs/404-Team-Not-Found - 团队名称_系统设计说明书
https://files.cnblogs.com/files/blogs/853719/系统设计说明书.zip?t=1763479650&download=true - 团队名称_数据库设计说明书
https://files.cnblogs.com/files/blogs/853719/数据库设计说明书.zip?t=1763477481&download=true - 原型在线预览链接
https://modao.cc/proto/I14NxFaIt5kknzyqZjzsmR/sharing?view_mode=read_only&screen=rbpV2G4YuBSQLwf6t
浙公网安备 33010602011771号