AIR724UG
1. 该模块可直接驱动8Ω 0.5W的喇叭,可使用NS4150B驱动4Ω 3W喇叭。

2. 模块使用4V供电,所以和单片机的串口通信需要电平转换

3. 测试点预留

(1)如果上电后测试点T6没有1.8V输出,说明该模块已经损坏。
(2)T6和T4绝对不能导通,否则会进入升级模式,导致调试助手识别不到芯片。
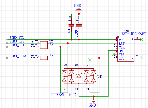
4. SIM卡和USB的信号加专用的保护芯片(TVS列阵)
(1)SIM卡:TPSRV05-4-P-T7

(2)USB: BV-SR05

5. 布局:

(1)模块上所有的GND都是联通的,(芯片中间的GND焊盘也可以直接删掉)。
(2)可以修改封装,将不用的引脚删掉,焊接和拆卸的时候会省不少力。
浙公网安备 33010602011771号