会员
众包
新闻
博问
闪存
赞助商
HarmonyOS
Chat2DB
所有博客
当前博客
我的博客
我的园子
账号设置
会员中心
简洁模式
...
退出登录
注册
登录
HHW_Mine
博客园
首页
新随笔
联系
订阅
管理
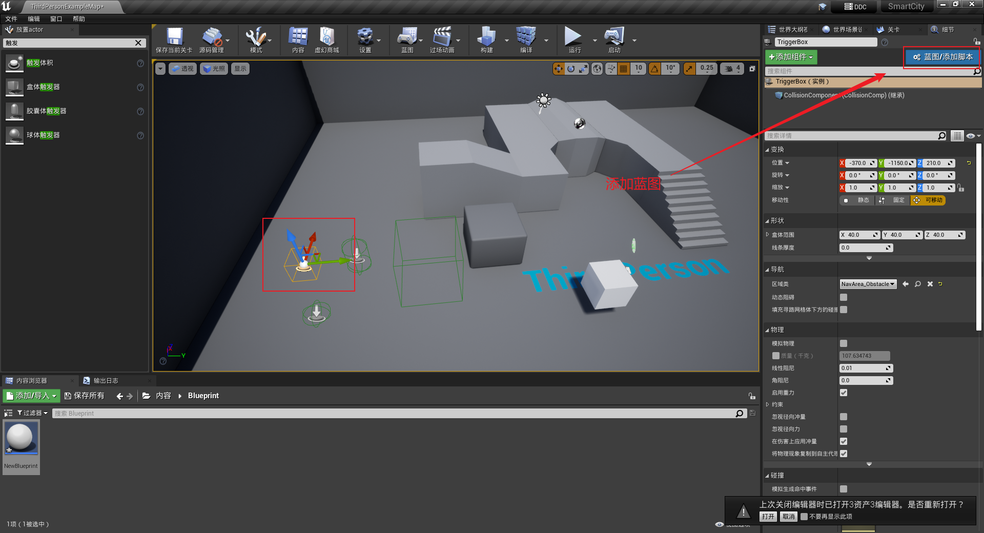
UE4 选中场景中的Actor生成蓝图类
可以选择一个Actor创建蓝图类,也可以选择多个Actor创建蓝图类;选择多个Actor时,在上面【蓝图】工具栏中选择【将选项转换为蓝图类】
posted @
2022-07-02 16:44
UE4_UE5_Academic
阅读(
2159
) 评论(
0
)
收藏
举报
刷新页面
返回顶部
公告