实验五:开源控制器实践——POX
基础要求
构建拓扑并打开pox控制器

开启POX: ./pox.py log.level --DEBUG forwarding.hub
开启主机终端mininet> xterm h2 h3
监视h2-eth0与h3-eth0



h1 ping h2,h1 ping h3,ping all,h2与h3均会同时收到数据
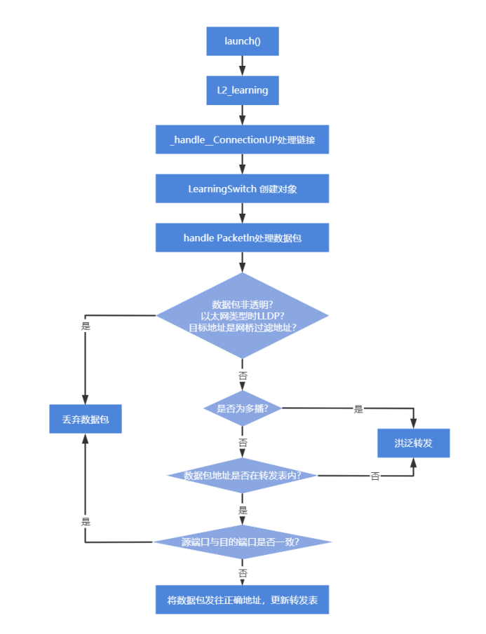
L2_learning模块代码流程图

开启pox,运行L2_learning


h1 ping h2,h1 ping h3均只有各自端口收到数据包
进阶要求
1.重新搭建(一)的拓扑,此时交换机内无流表规则,拓扑内主机互不相通;编写Python程序自定义一个POX模块SendFlowInSingle3,并且将拓扑连接至SendFlowInSingle3(默认端口6633),实现向s1发送流表规则使得所有主机两两互通。
SendFlowInSingle3代码
点击查看代码
`from pox.core import core
import pox.openflow.libopenflow_01 as of
class SendFlowInSingle3(object):
def __init__(self):
core.openflow.addListeners(self)
def _handle_ConnectionUp(self, event):
msg = of.ofp_flow_mod()
msg.priority = 1
msg.match.in_port = 1
msg.actions.append(of.ofp_action_output(port=2))
msg.actions.append(of.ofp_action_output(port=3))
event.connection.send(msg)
msg = of.ofp_flow_mod()
msg.priority = 1
msg.match.in_port = 2
msg.actions.append(of.ofp_action_output(port=1))
msg.actions.append(of.ofp_action_output(port=3))
event.connection.send(msg)
msg = of.ofp_flow_mod()
msg.priority = 1
msg.match.in_port = 3
msg.actions.append(of.ofp_action_output(port=1))
msg.actions.append(of.ofp_action_output(port=2))
event.connection.send(msg)
def launch():
core.registerNew(SendFlowInSingle3)`

ping通
TimeOut代码
点击查看代码
from pox.core import core
import pox.openflow.libopenflow_01 as of
class SendPoxHardTimeOut(object):
def __init__(self):
core.openflow.addListeners(self)
def _handle_ConnectionUp(self, event):
msg = of.ofp_flow_mod()
msg.priority = 2
msg.match.in_port = 1
msg.hard_timeout = 10
event.connection.send(msg)
msg = of.ofp_flow_mod()
msg.priority = 1
msg.match.in_port = 1
msg.actions.append(of.ofp_action_output(port=2))
msg.actions.append(of.ofp_action_output(port=3))
event.connection.send(msg)
msg = of.ofp_flow_mod()
msg.priority = 2
msg.match.in_port = 2
msg.hard_timeout = 10
event.connection.send(msg)
msg = of.ofp_flow_mod()
msg.priority = 1
msg.match.in_port = 2
msg.actions.append(of.ofp_action_output(port=1))
msg.actions.append(of.ofp_action_output(port=3))
event.connection.send(msg)
msg = of.ofp_flow_mod()
msg.priority = 2
msg.match.in_port = 3
msg.hard_timeout = 10
event.connection.send(msg)
msg = of.ofp_flow_mod()
msg.priority = 1
msg.match.in_port = 3
msg.actions.append(of.ofp_action_output(port=1))
msg.actions.append(of.ofp_action_output(port=2))
event.connection.send(msg)
def launch():
core.registerNew(SendPoxHardTimeOut)
SendFlowInSingle3代码
点击查看代码
`from pox.core import core
import pox.openflow.libopenflow_01 as of
class SendFlowInSingle3(object):
def __init__(self):
core.openflow.addListeners(self)
def _handle_ConnectionUp(self, event):
msg = of.ofp_flow_mod() # 使用ofp_flow_mod()方法向交换机下发流表
msg.priority = 1
msg.match.in_port = 1
# msg.actions.append(of.ofp_action_output(port=2))
msg.actions.append(of.ofp_action_output(port=3))
event.connection.send(msg)
msg = of.ofp_flow_mod()
msg.priority = 1
msg.match.in_port = 2
# msg.actions.append(of.ofp_action_output(port=1))
msg.actions.append(of.ofp_action_output(port=3))
event.connection.send(msg)
msg = of.ofp_flow_mod()
msg.priority = 1
msg.match.in_port = 3
msg.actions.append(of.ofp_action_output(port=1))
msg.actions.append(of.ofp_action_output(port=2))
event.connection.send(msg)
def launch():
core.registerNew(SendFlowInSingle3)`

实现十秒硬延时
个人总结
本次实验学习了POX的使用,使用过程中曾经出现没有正常退出控制器导致的端口占用问题,需要使用重启或者杀进程的方式才能重新打开POX,xterm和TCPDUMP的使用,进阶部分较难,尤其是进阶二,虽然实现了断十秒但是后续无法再通。
浙公网安备 33010602011771号