【2025终极福利】学生党必看!几百款顶级免费学习资源网站大公开,助你轻松逆袭碾压同龄人
🚀 个人主页 极客小俊
✍🏻 作者简介:web开发者、设计师、技术分享
🐋 希望大家多多支持, 我们一起学习和进步!
🏅 欢迎评论 ❤️点赞💬评论 📂收藏 📂加关注


前言☘️
概述
你是不是曾经花了几万块钱 都没有找到你想自学的资源! 到最后时间和钱花了却什么都没学到呢?
今天把我收藏多年的一些高质量资源网站以及APP资源都拿出来分享给大家 ,说不定真的能帮助你节约那几万块钱!
内容包括: 语言、职场、工作就业、知识教育、计算机科学、留学考研、设计后期资源、日常小技巧、工具、等综合资源类型的高质量网站, 比较适合学生党、在职员工、考研深造、出国留学继续深造的朋友!
本篇文章全都是干货绝无仅有, 希望大家一定要耐心看完!
为了让大家方便阅读,我把所有自学网站进行了分文别类!
废话不多说了, 现在我们就开始今天的内容。
语言类🌐
概述
下面语言类网站以及APP 不仅仅可以帮助你提高快速学习英语的能力,还可以学习其他语种!
01、Memrise

让你可以使用游戏化的概念学习一门语言!
02、Lang-8

该网站是一个多国语言学习互动平台,会有外国人帮你修改作文,也许你可以找到外国笔友帮你修改语法、发音,每天坚持写日记,英语的水平会提升的很快。
03、多邻国 Doulingo
官方网址 https://www.duolingo.com/

这是一款语言学习工具软件,提供40种语言课程,包括英语、日语、韩语、法语等大众语言,也包括威尔士语、纳瓦荷语等小语种和濒危语言。可免费使用多邻国的网站和移动应用学习超过 30 种的外语。
04、英语流利说APP
官方网址 https://www.liulishuo.com/

这是一款英语教育类 APP,包括英语口语评测、写作打分引擎和深度自适应学习系统,致力于为用户提供一整套系统性的英语学习解决方案,从听、说、读、写多个维度提升英语水平。
05、百词斩APP
官方网址 https://www.baicizhan.com/

这个APP中包括10000+单词,全配图辅助记忆,全老外真人例句朗读。专门为高考英语、大学英语四六级、雅思、托福、考研、SAT、GMAT准备的英语考试大杀器。
06、iTalki

通过在italki学习,你不仅将掌握一项受益终生的语言技能,更能拓展全新视野,与世界各地有趣的人们交流。
07、BBC英语
官方网址 https://language.chinadaily.com.cn/bbc/

中国广大的英语学习者可直接登陆中国主要门户网站之一,新浪网的BBC英语教学频道,免费获取最权威和时尚的英语教学内容。
08、Busuu

通过这个网站可以随时帮助想要学习语言的人进行语言学习,帮助你快速的学习语言,还有各种专业的语法,各种语言知识,让你随时获取语言知识学习,快速学成一门外语。
职场类
01、Word联盟

在这个网站不仅可以学到的Word技巧,还有Excel、PPT等职场办公必备技能。
02、ExcelHome
官方网址 https://www.excelhome.net/

ExcelHome是全球极具影响力的华语Excel资源网站,拥有大量原创技术文章、模板及Excel教程,并提供Excel免费在线培训,Excel学习资源免费下载等多种资源性文件共享。广大excel用户可以通过其论坛进行技术交流,问题探讨。
03、优优教程网

优优教程网包含了PS教程、AE教程、AI教程、C4D教程、手绘教程、摄影后期教程,从新手入门到学习最新流行设计到获取灵感应有尽有。
04、少数派

该网站致力于更好地运用数字产品或科学方法,帮助用户提升工作效率和生活品质。在这网站可以了解一些有趣的小众软件、科技产品,教授一些关于办公的小技能。
05、Doyoudo


这是一个学习视频剪辑和设计的网站,有许多的免费视频教程,内容质量超级高,通俗易懂,小白都容易入门。
06、smallpdf


这个网站可以轻松转换和编辑所有PDF文件的平台,解决您所有的PDF问题 。
07、办公资源
官方网址 https://www.bangongziyuan.com/

办公资源是一家专注海量办公资源下载的网站,提供各种精美创意PPT模板、Excel模板、Word模板、免费音效资源及大量办公素材,包括个人简历Word模板,工作总结PPT,教育培训课件等等资源。
08、石墨文档

石墨文档是一款支持云端实时协作的企业办公服务软件,可以实现多人同时在同一文档及表格上进行编辑和实时讨论。
09、officeplus
官方网址 https://www.officeplus.cn/

OfficePLUS是微软Office官方在线模板网站,提供各类精品PPT模板、PPT实用模块、Word求职简历、Excel图表、图片素材等资源。
10、i love pdf
官方网址 https://www.ilovepdf.com/zh-cn/features

i love pdf提供PDF文件在线转换服务,它完全免费,而且使用方便。包括合并PDF文件、拆分PDF文件、压缩PDF文件、Office文件转换为PDF文件,还是PDF转换为JPG图片等功能。
11、All to All
官方网址 https://www.alltoall.net/

All to All支持约200多种格式的文件转换,包括:视频、音频、图片、字体等多媒体文件,以及常见的office文件、PDF、电子书等文档。
12、Convertio

Convertio可以扩展网页的文件转换功能,支持数百种文件格式,仅需要鼠标拖放操作,就可以在2分钟内获得需要的文件格式。
13、cloudconvert
官方网址 https://cloudconvert.com/

CloudConvert 是一款网页版在线文件格式转换工具,最大的特点就是格式支持非常丰富,基本已经覆盖几乎所有常见的文件格式,没有中文界面,需要注册才能免费使用。
工作就业类
01、牛客网
官方网址 https://www.nowcoder.com/

牛客网面向的是毕业或者出入职场的菜鸟,如果遇到求职问题,可以在上面找到很多面试经验和笔试题库,适合的人群比较宽泛,求职的同学推荐收藏。
02、五百丁

这个网站里面包含了非常多的简历模板,我们可以基于成熟的简历模板,在线地打造一份自己的模板。
03、看准网

在这个网站可以让你在面试之前全面了解各个公司的薪资、职位、面试情况。
04、实习僧
官方网址 https://www.shixiseng.com/

这是一个很靠谱的实习&校招网站,上面的求职信息会比较真实,很多企业的HR也会在上面发布自己的用人需求。
05、乔布简历
官方网址 http://cv.qiaobutang.com/

该网站为广大大学生及应届毕业生提供各行业最新最全的中英文个人求职简历模板表格免费下载,以及大量关于简历写作技巧的文章,致力于帮助求职者打造最专业的简历。
06、wondercv
官方网址 https://www.wondercv.com/

该网站提供各行业中英文简历模板免费下载和真人大牛简历范文参考,是HR推荐的智能简历制作工具,还有专业简历案例库和智能简历优化建议,以及大量简历制作攻略和职场攻略。
知识与教育类
概述
知识与教育类大部分属于国外的英文网站,需要魔法链接,懂的人都明白!!!
01、 E-learning for kids
官方网址 https://www.e-learningforkids.org/

该网站面向 5-12 岁的儿童提供小学程度基础课程。
02、 SchoolTube

该网站是面向中小学生,里面包含50万个免费教学视频。
03、 Ed2go

一个学习技能的线上课程网站,主要面向成年人。
04、 Stack Exchange
官方网址 https://stackexchange.com/

这是一个类似果壳问答的超赞的问答网站,回答质量都超级高。
05、 Coursera
官方网址 https://www.coursera.org/

在这个网站可以免费学习来自全球20多个国家100多所顶尖大学的课程,有提供认证证书的专项课程。
06、 Open Yale Courses

在这个网站你可以学到耶鲁大学的课程。
07、 Open Learning Initiative

在这个网站你可以学到卡麦基梅隆大学的课程。
08、 Stanford Online
官方网址 https://www.stanford.edu/

你可以在斯坦福大学主页上找到线上学习平台,里面包含了很多课程,非常干货。
09、 维普

国内大型中文期刊文献服务平台,提供各类学术论文、各类范文、中小学课件、教学资料等文献下载
计算机科学与编程类
01、HTML Dog

HtmlDog网站是一个专注于html、css、JavaScript、网页制作技术、网站设计师资源分享的网站,提供浅显易懂的网页源代码编写实例教程和典型案例,让用户从基础开始轻轻松松的学习网页制作技术。
02、Hack Design

这是一个免费教授设计知识和技巧的网站,其设计课程的内容种类繁多,从产品logo到图书,从游戏到视频,从网页设计到APP设计,应有尽有。里面是一群来自世界上各界最好的设计师,提供给用户又好又快又灵活的设计教程,让用户把知识真正应用于自己的设计中。
03、Code.org

code.org 这个网站游戏化的设计,趣味性的内容,适合从4岁到18岁的孩子进行学习,从启蒙到高级课程都有涵盖,图形化编程到文字编程都有。
04、 Mozilla Developer Network
官方网址 https://developer.mozilla.org/en-US/

Mozilla Developer Network是一个开放的开发者平台,它给Web开发者,设计师,应用程序开发者,以及Firefox扩展和主题作者带来了最好的文档,教程以及开发工具。任何人都可以通过在上面添加或编辑文档来让它变的更好,只要是Web相关的资源,不管是什么浏览器,什么平台方面的知识,都可以在这个平台查到。
05、 Aquent Gymnasium
官方网址 https://thegymnasium.com/

Aquent Gymnasium 是一个非常不错的站,时下流行的响应式网页设计、最新的前端技术、CSS样式和用户体验设计相关的课程,你都可以在这里找到。这是一个按照类别来划分的网站,有深入的设计知识,也有专业的编程视频,这里的一切,都是围绕着称为专业的网站设计师/开发者而进行的。
06、 51CTO

51CTO博客是面向程序员、运维/网络工程师、以及即将成为程序员的大学生、程序开发爱好者的技术博客平台,提供初中级程序员最新技术实践、程序员面试笔试、程序员职场经验及程序员交流互动等内容。
07、 infoq

infoq是一个在线新闻/社区网站,目的在于通过促进软件开发领域知识与创新的传播,为软件开发者提供帮助。
08、 慕课网

慕课网就是专门针对程序员的了,里面有很多大佬讲的课, 而且一般新技术也很容易找到一些视频课程,里面有收费视频也有免费视频,可以根据自己的需求自行学习。
09、掘金

掘金上技术文章很多,现在国内优质的开发者交流学习社区,可以去看大佬们写的文章;也可以分享自己的心得,与更多开发者交流学习。
10、GitHub

GitHub是通过Git进行版本控制的软件源代码托管服务平台,主要服务有:代码托管、学习优秀的开源项目、多人协作、搭建博客、社交、个人简历、写作等。并且呢,上面有很多优秀的程序员,你可以在这里交到很多好朋友喔。
11、DevDocs

这个网站汇聚了各种项目的文档以及各个框架、库的技术文档,可以离线使用。
12、LeetCode

LeetCode是一个算法学习网站,里面收集了面试最常见、最高频的编程题目,非常适合求职者。
13、CodePen

Codepen 网站被认为是程序员的社交网络,其中包含许多不同编程语言的预先编写的代码片段,以便你可以学习并与其他程序员互动。另一个有趣的点是,每周网站都会提出一个需要解决的话题,你和其他人将相互竞争以快速、优化地解决问题。
14、Stack Overflow
官方网址 https://stackoverflow.com/

这是一个帮助解决bug的社区,平时开发时遇到bug可以到Stack Overflow解决。
15、caniuse

这是一个针对前端开发人员定制的一个查询CSS、Js在各种流行浏览器中的特性和兼容性的网站,可以快速的写的代码在各个浏览器中支持情况,可以很好的保证网页的浏览器兼容性。
16、tool在线工具

开发常用的正则测试、json工具、图片base64编码等这个网站都有。
17、Exercism

Exercism 网站支持50多种编程语言的练习,它的练习也非常多样化,初学者或有丰富编程经验的人都可以进行练习。
18、CodeWars
官方网址 https://www.codewars.com/

CodeWars是你帮助别人解决编程问题的地方,从易到难。在这个网站上,排名将根据一个叫做 kyu 的点来计算,根据你解决的问题的级别,这个分数会高或低。找到问题的解决方案后,你可以查看其他人的答案,来比较你的编码方式和代码的有效性。
19、CodinGame
官方网址 https://www.codingame.com/start

CodinGame网站可让我们以游戏的方式来学习编程,使我们以更轻松、更快乐的方式处理问题,并增加我们解决问题的兴趣。 它支持超过 25 种编程语言,在这里,我们可以向世界上最好的程序员学习许多算法和技巧。 它也遵循从易到难的级别,因此适合每个人的学习需求。
20、CodeChef
官方网址 https://www.codechef.com/

CodeChef 网站是印度软件公司 Direct 创立的一个非营利性教育机构,我们可以通过在线编辑器工具,立即解决他们网站上的问题。并根据你的级别,选择网站上已分类的挑战。它的亮点在于可以与其他程序员交流,提出你想知道的问题或回答其他程序员的问题。
21、HackerRank
官方网址 https://www.hackerrank.com/

HackerRank 网站对于想要提高编程技能的人来说是一个受欢迎的网站,它不仅适合新手,也适合优秀的程序员参加。此外,它还让你有机会通过招聘公司举办的竞赛来寻找合适的工作。主要关注算法、AI、数据库、数学等方面
22、CoderByte

CoderByte 网站使我们能够实现和增强我们的代码功能。它有很多问题,从难到易排序,适合每个开发者。此外,还有微软、谷歌、Facebook等大公司的面试题,帮助我们了解申请这些公司的必备技巧。如果你想参加高级试验或在这里参加课程是需要付费的哦。
23、FreeCodeCamp
官方网址 https://www.freecodecamp.org/

FreeCodeCamp 网站可以帮助我们自己学习新知识,并可以立即将所学应用于解决问题。此外,当我们完成有关刚刚学到的技能的项目时,我们可以获得免费证书。课程中的编程语言是为了适合刚开始编程的人而安排的,例如学习HTML,然后是CSS……此外,它还有自己的论坛可以帮助您提问。
24、Edabit

我们可以Edabit 网站上的实时问题,来解决记忆编程语言的基础知识和高级知识。每次解决问题时,它会自动计算分数。点数越多,等级越高。当你和其他程序员争夺积分以登顶排行榜时,是不是有一种成就感。它还可以帮助我们增加编码的乐趣,以及像真正的程序员一样思考和解决问题。
25、TopCoder

TopCoder 网站是为那些在编程方面有丰富经验的人准备的,它是将需要解决某些问题的企业与世界各地程序员提供的解决方案联系起来的地方。因此,如果你的解决方案比其他程序员更好,那么就有可能获得现金奖励。此外,你还可以查看已解决的问题以便在你的网站中进行编辑和应用。
26、菜鸟教程

菜鸟教程提供了编程的基础技术教程,适合小白零基础各种入门教程,比如HTML、CSS、Javascript、Python、Java、Ruby、C、PHP、MySQL等各种编程语言的基础知识。
27、acwing

一个专属于程序员的平台,为大家在漫漫的刷题之旅中,提供最优质的解答,配备全面系统的知识讲解,配套题库的实战训练,专业在线的答疑辅导。
28、visualgo

你是不是有时候觉得 算法太难学 那是因为你不知道这款神奇的网站, 我也相信你曾经刷算法题刷到怀疑人生🤣
有时候算法的难点也就是无法在最短的时间之内在脑海中抽象出它的步骤, 有了visualgo这个网站可以帮助你轻松拿下算法 轻松了解算法逻辑与步骤, 不仅支持多种算法可视化,还支持搜索
它包含几乎所有常见的算法 并且以动画的形式呈现出算法的具体流程,让你轻松的理解掌握这些算法, 哈哈 这是我见过最神奇的宝藏网站! 作为计算机科班生的你不看你会后悔的!😏
29、Algorithm
官方网址 https://algorithm-visualizer.org/

Algorithm也是一款非常不错的可视化算法学习网站!👍
它支持的算法种类也很多,除此之外,它还提供java,c++,js代码。
而控制台也输出着整个过程来帮助你理解算法。
该网站的结构为:
左边是算法的目录, 你可以自由选择想要的算法
中间是算法的演示以及运行的log
右边是算法的源代码以及运行按钮等功能
这样一套过程下来会让你对算法的理解又上一个台阶, 非常通俗易懂!
总的来说Algorithm有着 算法可视化 代码编辑 控制台输出 算法种类丰富等优点, 还不赶紧去试试看!🤤
30、Data Structure Visualizations
官方网址 https://www.cs.usfca.edu/~galles/visualization/Algorithms.html

也是一款可视化算法图解网站🤣, 目前Data Structure Visualizations中已经有很多常用的数据结构与算法的可视化,例如常见的栈,队列,递归,二叉树等等, 该网站特点: 算法可视化 界面简洁直观 过程可控制
还有很多其他算法的可视化,非常简洁直观,值得一试。
31、pythontutor

Python Tutor可以帮助你克服学习编程的一个基本障碍,了解计算机运行每行代码时会发生什么。您可以使用它在Web浏览器中编写Python,Java,C,C++,JavaScript和Ruby代码,并逐步查看其执行可视化。
这个工具是非常不错, 我们能够很清楚地看到 对象之间的引用关系。 当我们难以理解某个知识点时Python Tutor有助于帮你理解执行过程 进而了解程序运行的每一步发生了什么!
32、CSDN

CSDN(Chinese Software Developer Network)是全球知名的中文开发者社区和服务平台。
不用说了,CSDN不管在什么时候,都是中国资格最老最好最前沿的IT交流学习平台,
为IT从业者和软件开发者提供了丰富的学习资源和职业发展机会。我们可以在此分享经验、交流技术、学习知识、发布技术文章,及时了解业界动态和最新技术。
CSDN拥有庞大的用户群体和较高的行业覆盖率,注册用户超过3500万,覆盖90%的中文开发者。
此外,CSDN还与国内外知名高校、企业等合作,不断拓展培训业务领域,为从业者提供优质培训资源和服务!
CSDN凭借其多方面的优势和广阔的前景,在IT行业中占据重要地位! 我可以说在中国做程序员的人不可能不知道这个平台,很多老程序也是出自于这里!
考研类
01、中国知网

这是一个大学生会常用到的网站,无论是在完成毕业论文期间,还是做学术研究,都会频繁的使用到这个网站。
02、考研帮

这是一个考研一站式移动学习平台,每5个考研人有4个在用考研帮!有超过200万2020届考研人在考研帮查信息、下资料、交研友、找学长、背单词、做真题、听课程。考研信息,成绩查询,复试信息,都可以在这个网站上查到。
03、小木虫

小木虫是一个学术科研互动平台,会员主要来自国内各大院校、科研院所的博硕士研究生,企业研发人员
04、中国教育在线考研

这是一个专业的研究生报考服务网络平台,目前国内最具品牌影响力的权威考研门户。
05、中国研究生招生信息网

中国研究生招生信息网是隶属于教育部的以考研为主题的官方网站,是全国硕士研究生招生报名和调剂指定网站。
06、万方数据
官方网址 https://www.wanfangdata.com.cn/index.html

万方数据是中外学术论文、中外标准、中外专利、科技成果、政策法规等科技文献的在线服务平台。
留学类
01、申请方
官方网址 https://www.applysquare.com/

留学生申请必备神器,选校定位,文书套磁,留学案例,免费答疑,留学问题都可以在这里解决。
02、寄托天下

寄托天下提供最有用的出国留学资讯和最热心的留学交流论坛。
03、一亩三分地
官方网址 https://www.1point3acres.com/bbs/

一亩三分地是美国加拿大留学申请和求职就业论坛,提供找工作和学习生活信息。
04、The GradCafe
官方网址 https://www.thegradcafe.com/

The GradCafe是一个国外的申请消息及经验分享网站。
艺术与音乐
01、Dave Conservatoire
官方网址 https://daveconservatoire.org/

Dave Conservatoire是一个完全免费的音乐学习平台,能让每个人都可以接受世界级的音乐教育。
02、Drawspace
官方网址 https://www.drawspace.com/

Drawspace是美国的一个在线绘画教学网站,面向包括绘画爱好者、艺术家、画家、美术教师、作家等所有对绘画感兴趣的人,提供各种级别的课程:零基础、入门、初级技巧、创作、渲染、人物等方面的学习。同时,该网站课程也进行定时更新。
UI设计资源(视频、图片、字体)类
01、创客贴
官方网址 https://www.chuangkit.com/

这是一款多平台(Web、Mobile、Mac 、Windows)图形编辑和平面设计工具,用户可使用创客贴提供的大量图片、字体、模板等设计元素,通过简单的拖、拉、拽就可以制作出自己所需要的设计。
02、翼狐网

中国专业的数字艺术学习平台,致力于为用户提供优质的PS、CAD、maya、CDR、AI、AE、3dmax等软件教程,涵盖平面设计、游戏制作、影视后期、UI设计等九大行业。
03、千图网

该网站拥有千万级正版素材,涵盖平面广告、视频音效、背景元素、插画绘画、电商设计、办公文档、字体、新媒体配图等。
04、Pixabay

Pixabay是全球知名的图库网站及充满活力的创意社区,拥有上百万张免费正版高清图片素材,涵盖照片、插画、矢量图、视频等分类,你可以在任何地方使用Pixabay图库中的素材,无惧版权风险。
05、觅知网

该网站专注原创版权设计模板图片素材下载,超过200万PPT模板、海报、PNG素材、背景、插画、元素、摄影图片、字体、视频、音频素材大全供会员免费下载。
06、fotor懒设计
官方网址 https://www.fotor.com.cn/

全球最受欢迎的在线图片制作神器、平面设计工具和在线平面设计软件之一,提供海量海报,PPT,邀请函,banner,名片,logo等免费设计素材和模板。
07、花瓣网

花瓣网, 设计师寻找灵感的天堂!图片素材领导者,帮你采集、发现网络上你喜欢的事物。你可以用它收集灵感,保存有用的素材,计划旅行,晒晒自己想要的东西。
08、iconfont

国内功能很强大且图标内容很丰富的矢量图标库,提供矢量图标下载、在线存储、格式转换等功能。它是由阿里巴巴体验团队倾力打造,设计和前端开发的便捷工具。
09、彼岸图网

一个4K高清壁纸网站,尤其是里面的动漫壁纸,非常好看,并且有专门的分区,想要查看动漫壁纸,直接点击4K动漫就行了,使用QQ登录每天可以免费下载一张,每天都去看一看,时间久了也能攒不少好看的壁纸!
10、Wallhaven

一个非常好用的高清壁纸网站,里面的壁纸质量高而且数量丰富,不管你喜欢什么样的壁纸都能满足你。有很多热门标签,比如动漫、4K、风景等等,直接点一下标签就能快速查看。不需要注册登录,喜欢哪个随便下载,也没有数量的限制,下载的时候自己可以随便选择任意分辨率。
11、Wallhere

一个比较最著名的壁纸网站之一的网站,里面的壁纸资源有很多,而且壁纸质量都很高。它比较好的一点就是打开就是中文界面,不需要翻译,而且还支持中文搜索。查看的时候可以自己设置尺寸、颜色以及方向,不管是iPhone壁纸、安卓壁纸,还是电脑壁纸都有,不过下载原图需要注册登录。
12、稿定设计
官方网址 https://www.gaoding.com/topic/10716

稿定设计里面有非常多的电脑壁纸、手机壁纸和朋友圈背景,插画、实景等多种风格都有,全部是在线模板,可以任意编辑画面上的文字和背景图。
13、极简壁纸
官方网址 https://bz.zzzmh.cn/index

一个非常简洁的壁纸网站,里面有很多二次元相关的壁纸,尺寸、场景都可以自己选。不需要注册登录,就可以随便下载。
14、alphacoders
官方网址 https://wall.alphacoders.com/

一个壁纸数量非常多的国外壁纸网站,里面有接近 100 万张壁纸,电脑壁纸、手机壁纸都有,而且壁纸分类比较详细,不需要注册登录就可以直接下载。
15、图虫
官方网址 https://tuchong.com/explore/

一个高质量好看的壁纸网站,提供的壁纸类型非常丰富,所有的壁纸都是摄像机高清拍摄。
16、wallpapermaiden

一个国外的壁纸网站,这个网站提供的所有壁纸全部支持免费下载。你可以根据它的分类去搜索想要的壁纸,不用登录注册就可以下载
17、爱给网

一个聚集多种素材的资源网站,包括音效、配乐、视频、3D、平面、游戏等等素材资源。
18、字由
官方网址 https://www.hellofont.cn/

这里收集了国内外上千款精选字体,并且里面包含免费商用字体就有800+种,不仅让你轻松、自由和高效的使用字体,还为你展示了每款字体的详细信息和精选的字体文章。
19、腾讯设计导航
官方网址 https://idesign.qq.com/#!index/feed

云集高质量设计网站的内容,云集大量设计素材,可以随时随地访问收藏,每天定时更新,网罗全网高逼格的设计站点,是最优秀的设计资讯网站。大厂出品的,品质还是很有保障的,不管是设计行业、新媒体行业的朋友们,还是打算往这方面发展的朋友,都可以上去看看。
20、unsplash
官方网址 https://unsplash.dogedoge.com/

Unsplash是一个免费的4K照片共享网站,由Unsplash.com收录的图片/照片作品都非常精美 (主要是摄影作品为主),而且分辨率也极高,图片质量上乘,因此无论是用来做手机电脑的高清壁纸,还是用在你的设计或创作中去,Unsplash 都可以满足你的需求。
21、pexels
官方网址 https://www.pexels.com/zh-cn/

Pexels绝对是一个老牌免费素材网站 非常经典
通过Pexels,你可以轻松找到适合自己的图片、网站、宣传视频或任何其他项目的免费素材视频片段。所有图片、视频均可免费用于个人和商业用途。
22、ICONFINDER
官方网址 https://www.iconfinder.com/

ICONFINDER 是一个提供超过四百多万个免费 icon 图标下载使用,注意的是部分是收费的哦
23、pngimg

PngImg是一个非营利性的PNG透明背景图片素材库,该网站提供了海量的高质量PNG图片,专门为设计师搜索和分享优质的无背景图和剪贴画,用户无需注册即可免费下载使用
24、CLEANPNG
官方网址 https://www.cleanpng.com/

「CleanPNG」是一个提供透明背景的免费图库,收录超过 300 万个具备透明背景的 PNG 图片,这些素材都有相当好的画质分辨率,提供 50000 个分类快速检索,帮助你更好地搜索到需要的图片。
25、SOOGIF

SOOGIF支持GIF动图中文搜索引擎,最好的GIF动图素材和GIF在线制作工具,提供搞笑、表情、美女、明星、热门事件GIF动图全搜索,GIF工具支持视频转GIF、图片合成GIF、GIF压缩、GIF编辑、GIF裁剪、在线录屏等功能。
26、100font

100font是一个专业免费商用字体下载网站,专注于收集整理分享免费商用字体、免版权字体、没有版权的字体、无版权的字体。免费字体下载、免费放心商用。
27、fontspace 字体宇宙
官方网址 https://www.fontspace.com/

fontspace提供免费字体下载,目前该网站已经收录了6万多套字体库,均是有世界各地的字体设计师们分享而来,用户可以任意下载和使用这些字体,随时用于你的品牌设计、插图插画、网页设计等等用途。
但是注意一下,在下载字体的时候,要选择100%免费商用才行哦。!
28、mixkit

一个免费视频素材网站,提供大量的高画质影片,类型包含商业科技、城市、音乐、生活、动画、抽象、大自然、户外和交通工具等等,无论商业或非商业用途皆可自由下载,可以随意用在你自己的视频节目、vlog中。
29、coverr

在Coverr的网站上发现各种有趣的免费视频素材,你可以探索多种类别-从艺术,空中和科技到城市,动画视频等。Coverr带有一个很酷的选项,可让您预览项目作为视频背景,从而可以帮助您了解所选视频是否正是您想要的内容。
30、videvo

Videvo提供免费的视频素材库和动态图形,以及音乐和声效素材,可在任何项目中使用,您可以在个人和商业作品中免费使用这些视频剪辑
31、audio library
官方网址https://www.audiolibrary.com.co/

Audio Library里面的音乐素材全部都可商业使用、个人使用,音乐也都做好情境分类,且全部上架到YouTube平台`,常常因为找配乐花很多时间的你,赶快把这个音乐库来源收下吧!
32、AudioNautix

AudioNautix是一个致力于收集互联网免费音乐资源的站点,你可以自由使用所有的音乐资源,甚至可以应用于商业用途,但是必须标注Audionautix 网站提供,所有的音乐资源无需注册即可下载。
33、耳聆

耳聆网是一款很优质的音频社区,为用户提供海量的音频文件,用户可以在线查找,各类音频应有尽有,所有的音频文件都可以在线免费获得。
34、淘声

一个可以探索全球1000000+声音资源的网站,全球免费声音素材聚合平台,各种声音素材统统聚集在内, 如影视配乐、音乐样本、游戏音效等,大家可以在这里搜索到你想要的音频。
35、字魂

字魂提供付费商用字体正规授权,包括字魂原创商用字体,艺术字等创作字库,可授权给个人、电商、企业、设计工作室等机构使用,可以根据自己的需求购买。另外,字魂也提供免费商用字体正规授权。
36、freesound

freesound收录了海量免费可商用正版音乐资源,提供免费BGM视频剪辑配乐下载,只需要注册一下就可以免费下载。
37、99sounds

99Sound 所有的音效资源是可以用于商业和非商业用途。资源数量包括32 个音效主题系列,3770+ 个音效素材资源。
38、W.A.Production
官方网址https://www.waproduction.com/

W.A.Production会提供大量免费的不同种类的音效,可以根据自己的需求去搜索下载。
39、Prosoundeffect
官方网址https://www.prosoundeffects.com/

Prosoundeffect是服务于EA、迪士尼、暴雪、拳头等大厂,所以它的音效质量是很高的,并且它具有面向个人的线上音效库,你可以直接搜索试听全部27W个音效,当你听到你想要的并且自身的情况可负担得起就可以直接购买。
40、image cyborg
官方网址https://appscyborg.com/image-cyborg/

有些网站的图片不支持下载,这个时候你就可以把你想要下载的图片的链接输入进去,等待一下它就可以自动整理打包好图片原片,下载后就可以随意使用了,但是它只有两天的试用期限,过后是要收费的哦。
41、Yandex
官方网址https://yandex.com/images/

Yandex是俄罗斯的一个以图搜图的网站,可以找到同一张图片的尽可能多的尺寸,选择你需要的图片尺寸就可以下载了。
42、freepik


freepik是一个国外著名的设计素材网站PSD 矢量图等等一系列设计资源应有尽有, 多数素材都是免费的只有少数的素材需要会员进行下载, 但绝对能满足你大多数的需求, 并且商用素材只需要提供署名即可, 还在等什么? 赶紧收藏起来吧!
43、png素材库

这是一个国内的png图像素材网站, 一键下载,无需注册登录, 还是挺方便的!
44、字体家

字体家也是一个提供免费商用的字体网站, 字体涵盖量也非常多, 其中有很多都是免费的, 当然也有少许是收费的,但多数都能满足个人需求!
45、字体天下
官方网址 https://www.fonts.net.cn/

这个字体网站有超级多的中文和英文免费商用字体,可供你下载! 也是无需你注册和登录 即可免费快速下载!
46、splitshire
官方网址 https://www.splitshire.com/

这个网站的图片,视频素材全部都是可以免费商用的,是以图片为主,视频为辅,它的图片都具有一定质感和独特性,种类繁多,应有尽有,包括抽象、动物、时尚、交通工具、街道、美食、科技、大自然及设计。
47、ignitemotion
官方网址 https://www.ignitemotion.com/

一个可以免费下载无版权视频的国外网站,提供超多免费的动态背景,主题涵盖了现实、写意、虚幻等风格,宇宙、自然、人文等常规内容,无需注册,选好之后点击下载就可以了,因为是国外的网站,所以下载速度是比较慢的
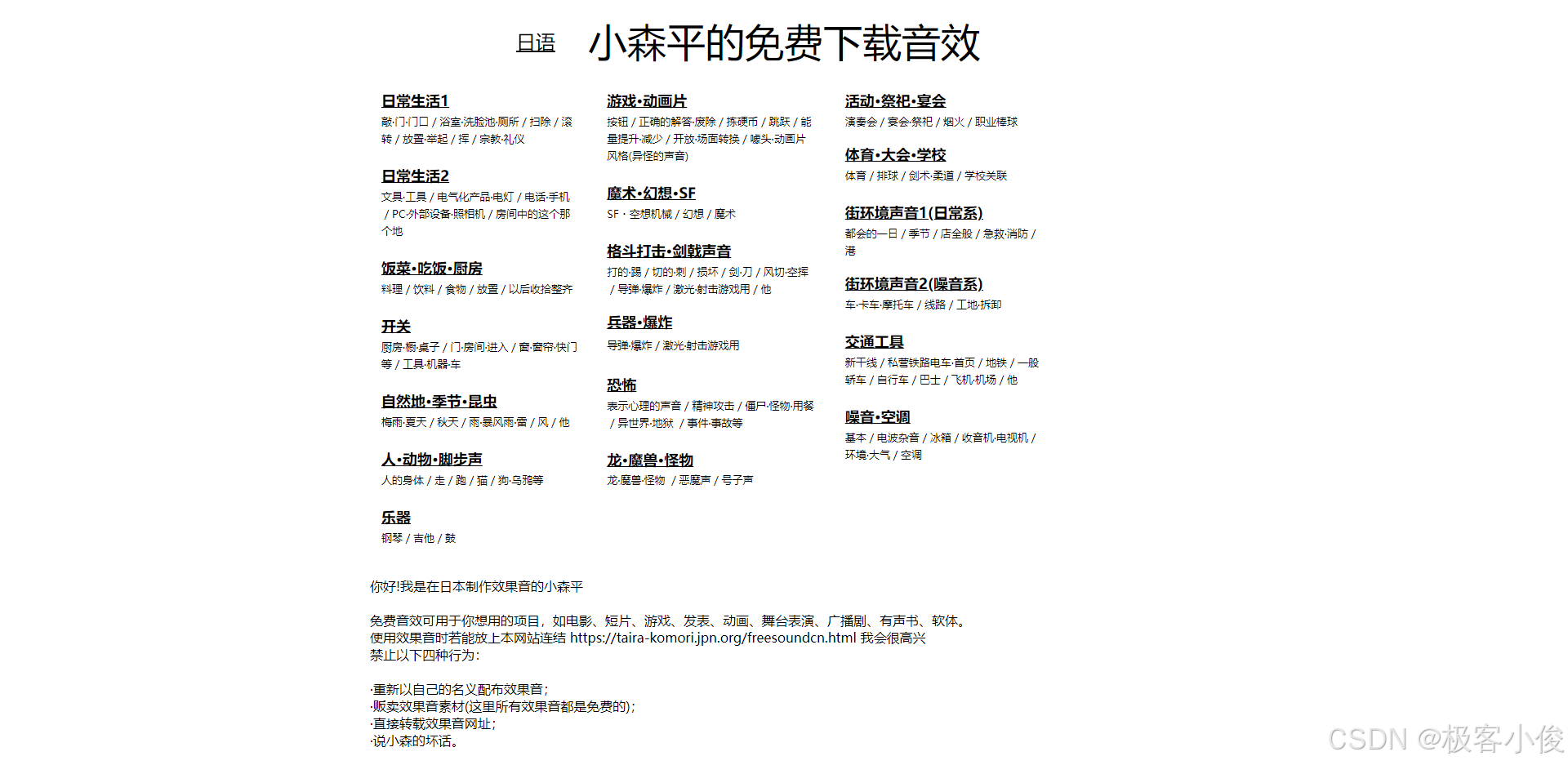
48、小森平音效
官方网址 https://taira-komori.jpn.org/freesoundcn.html

一个可以免费下载无版权音效的网站,包括日常音效,武器音效,各种怪物的叫声,各种有趣的声音等等,直接选中下载就可以,非常方便。
49、bensound
官方网址 https://www.bensound.com/

一个可以免费下载无版权音乐的国外网站,无版权一定要点击free music,其他的选项都是有版权要求的,音乐可以直击点击试听,下载的音乐如果要商用是需要说明的。
50、图鱼

在图鱼网站里,可以自定义高级渐变色,每个渐变色都富有诗意;还能选择各种各样的纹理,并在线拼接成任意尺寸的高清大图,在PPT制作、网页背景设计等方面有很大的作用。
51、hippopx (免板权图片资源网站)
官方网址 https://www.hippopx.com/zh

在这个网站中你完全可以免费找到你想要的图片资源,根据你选择或者搜索的关键字来进行图片资源的获取,
你还可以根据合适的分辨率大小和不同设备来进行选择下载想要的图片资源, 720P, 1080P, 2K, 4K的图片应有尽有,你可以随心所欲, 无需登录,即点即下, 完美至极!
生活类
01、Howcast

Howcast 是主要以轻松和幽默的文字或影片提供简短DIY、冷知识和通识等的资讯型网站,也可以通过视频学习日常生活小技能。
02、Instructables
官方网址 https://www.instructables.com/

Instructables是一个很有创意的分享平台,专门供大家分享动手制作物品的社区,有非常多好玩的东西,它有着很多用户提交的关于如何制作物品的文章、视频和照片,用户可以发表内容,投票或者评论。
03、ehow

ehow是对生活挑战的一个在线的知识资源,它已拥有超过337,000篇关于“这事怎么做”的文章以及相关视频,提供细致到每一个步骤的操作。
04、手工客
官方网址 http://www.ishougongke.com/

手工客是一个为手工爱好者提供教程和互动交流平台的网站。
05、wikihow (问题搜索解答)

你在平常的学习、工作、生活当中,总会遇见很多问题,你也会去百度搜索如何解决, 但是百度可能会搜索出很多广告,并不是你想要的答案,
那么在wikihow是一个非常好的问题搜索解答网站!
这里你可以通过关键字搜索出你想知道的答案进行参考, 并且还可以搜索出一些你意想不到的问题解答哦! 感觉尝试一下吧 嘿嘿!
新闻媒体类
01、 36氪

36氪网站提供创业资讯、科技新闻、投融资对接、股权投资、极速融资等创业服务,作为大学生群体,可以在这里了解一些互联网公司相关的资讯,发现先机。
02、虎嗅网

虎嗅网平台专注于贡献原创、深度、犀利优质的商业资讯、围绕创新创业的观点剖析与交流。
03、果壳网

果壳网是一个包含各种科学、技术类社区,包罗万象,可以分享,可以分享、交流、提问的知识聚集平台。
04、界面新闻

界面新闻是中国具有影响力的原创财经新媒体,以财经、商业新闻为核心,布局近40个内容频道,旗下同时拥有正午故事、箭厂视频、歪楼等数个知名新媒体品牌。
05、壹心理
官方网址 https://www.xinli001.com/

如果你对于心理学方面又略微的兴趣与功底,壹心理也可以帮助我们做一个进阶与提升,虽然里面大部分课程都是收费的,但是基本上买了一次的课程就终生免费学习,可以不断地重复听重复学,所以还算不错。
阅读类
01、 书格

书格是一个自由开放的在线古籍图书馆,致力于开放式分享、介绍、推荐有价值的古籍善本。
02、Big Think

这个网站由一群美国高级知识分子创建的视频分享网站,邀请当代哲人及各行业领袖分享思想,并提供机会让浏览者参与论辩各类议题。
工具类
01、迅捷画图
官方网址 https://www.liuchengtu.com/

迅捷画图是一个专业的在线画图网站,为用户提供简单易用的作图工具,支持在线创作流程图、在线制作思维导图、组织结构图、ER图、网络拓扑图等,在线作图,方便快捷,真正实现高效工作。
02、幕布

幕布是一个逻辑笔记工具,帮助你整理结构化内容,构建清晰罗辑思维。
03、X-mind

X-mind是一个全功能的思维导图和头脑风暴软件,为激发灵感和创意而生
04、processon
官方网址 https://www.processon.com/

processon是一款非常专业强大的作图工具,支持多人实时在线协作,可用于原型图、UML、BPMN、网络拓扑图等多种图形绘制。
05、iLoveIMG
官方网址 https://www.iloveimg.com/zh-cn

iLoveIMG是一个免费的在线图片处理网站,几乎包含了所有的图片的编辑操作功能。对于电脑上没有安装PS、AI这些图片处理软件的朋友来说,这个网站是一定得收藏的!同时,它还支持动图GIF的制作。
06、Bigjpg

大家经常只能在网上下载那种模糊到有很多马赛克的图片,或者想要把一张较小的图片放大到能用的程度,Bigjpg基于人工智能深度学习技术进行图片放大,色彩和细节表现更好,导入进去弄好放大设置,等待几分钟就能下载了
07、tiny png

TinyPNG是一个图片压缩网站,压缩质量好并且免费。
08、Squoosh

Squoosh 是谷歌推出的一款在线图像压缩工具,它可以快速压缩图片,在保持图片质量的同时,提升网站访问速度。
09、Recompressor

Recompressor也是一款免费图片压缩工具,将图片拖曳到网页中就能处理,支持.svg、.jpg 和.png 三种格式,和其他同类服务不同的是Recompressor会自动进行多种压缩,产生不同文档大小、压缩比和画质对比图,并且提供最佳的压缩结果建议,你可以选择最符合自己需求的压缩结果。
10、bgeraser

BgEraser是一款基于 AI 的自动、智能图片去背景的抠图工具,无需勾选可用、可删除区域,上传图片,立即下载抠图完成之后的图片。未注册账号只能上传2M以内的图片,注册后可上传5M,每月5张免费,而且抠图质量很好。
11、稿定抠图
官方网址https://koutu.gaoding.com/

稿定抠图是一款AI人工智能在线自动抠图工具,不管是证件照换底色,还是复杂图片换背景,不用PS,3秒就能轻松实现ps抠图效果。抠图没有数量限制,但只有三张免费。
12、removebg

轻点一下就可以在5秒钟内100%自动去除背景 凭借remove.bg智能的AI,你可以省去大量的编辑时间,无论是想让图片背景变透明(PNG),还是给照片添加白色背景,都可以用remove.bg来实现,抠图质量很高,但只有1张免费。
13、OCRSpace

OCRSpace是一个以图片识别文字的英文网站,识别精度高,识别的语种很多,并且免费。
14、白描
官方网址https://web.baimiaoapp.com/

白描像猫一样灵动的OCR扫描识别神器,具备高准确度的文字识别、表格识别转Excel、批量识别、识别后翻译、文件扫描等功能。
15、全能扫描王
官方网址https://www.camscanner.com/

扫描全能王提供最智能的文档管理方案,手机、平板、电脑变身随身携带的扫描仪,文件库,随时随心编辑文档,文字识别,文档识别,图片扫描,在线PDF转器即pdf转word,word转pdf转,图片转pdf等服务。识别精度高,但是需要登录才能使用网页端。
16、在线工具
官方网址https://www.zxgj.cn/tuijian

在线工具是基于Web网页的综合在线工具集合软件,包括图表,图片,测试,健康,生活,娱乐等方面相关的工具,有些工具是收费的,当然也有免费的工具,都可以根据自己需求来使用哦。
17、一个工具箱

一个工具箱是一个好用便捷的在线工具箱,无需注册和下载安装即可免费使用各种在线工具,涉及加密解密、文字编辑、编程开发、单位换算、日期时间、图形图像、金融服务、日常生活、查询服务等诸多种类的在线工具。
18、coggle

Coggle是一款简约漂亮的在线思维导图工具,支持多人协作。它简约漂亮轻量级,可以在你的浏览器中在线工作,无需下载或安装任何内容。当设计完导图后,可以导出 PDF、PNG、TXT 格式等格式。
19、Codeif

对变量 函数 对象 数组 等数据进行命名一直以来是很多新手朋友们的难题!
确实如此,尤其是当开发项目时,命名也一直都是一种让人痛苦的事情。
但是命名又是开发过程中一项非常重要的事情,一个好的函数命名,能够让你瞬间明白它实现的功能,
所以每当开发过程中遇到要命名的变量、函数、类时就要冥思苦想,各种翻译!
于是Codeif的出现让这个问题迎刃而解,它通过搜索 GitHub, Bitbucket, GitLab来查找词汇 ,提供一些高频使用的英文词汇。
20、BoardMix 免费思维导图

这也是一款非常良心且免费的思维导图工具,并且当你制作好了自己的思维导图导出以后也没有水印哦!
首先不仅支持在线编辑思维导图,它还支持Windows和Mac,和 Android的版本客户端,同时多用户支持在线协作画图,方便团队一起进行对思维导图的管理和开发!
并且它内置了各种各样的思维导图模板, 比如:产品设计、图表、会议管理导图、项目管理等等...
21、改图鸭 (图片编辑在线工具)

这是一个可以实现图片在线编辑的免费网站,非常不错,对于有些图片的处理,你总不会每次都去麻烦PS吧
用这个网站上的一些常见的图片处理模块,就可以轻松帮你处理 其中包含:图片压缩、图片格式转换、图片编辑、图片修复等等功能,对于完全不会PS的小白来说绝对是最佳选择,操作非常简单,赶紧去试试吧!
综合类
01、Science

Science是各类新闻以及科学方面的消息平台。
02、Nature

Nature会发布人文历史研究以及最新时事。
03、phys

在这个平台你可以查到关于物理,化学,天文学等方面的消息。
04、网易公开课

网易公开课汇集了清华、北大、哈佛、耶鲁等世界名校共上千门课程,覆盖科学、经济、人文、哲学等22个领域,在这里你可以开拓视野看世界,获取有深度的好知识。
05、我要自学网

我要自学网里面包含电脑办公软件、设计类、编程类等数十种门类的免费课程视频,基本上我们平常需要学习的实用型课程,上面都有免费的资源。
06、中国大学MOOC
官方网址 https://www.icourse163.org/

中国大学MOOC上千门名校课程免费学,无论是预习、复习,都是非常好的学习平台。
07、B站
我称之为 B站大学 你要学什么东西这里都有! 放心吧,你学不完的! 嘿嘿!
官方网址 https://www.bilibili.com/

B站是中国年轻世代高度聚集的文化社区和视频平台,里面不仅有二次元或者鬼畜的视频,而且还有非常多优质的、各个专业领域的学习视频,B站也逐渐地成为大家用来学习的神器,不要只把它当成娱乐工具。
08、大学资源网

大学资源网为每个希望提升自己能力的人提供学习平台,里面有众多大、中、小学课程以及考研、外语、电脑等课程视频的网站,可以在线听名校名师的课程,学习大量知识或技能,从而提升竞争力。
09、网易云课堂

网易云课堂专注于成人在线实用技能学习的在线教育平台, 立足于实用性的要求,提供海量、优质的课程,课程结构严谨,可以根据自身的学习程度,自主安排学习。
10、译学馆

一个高质量综合视频学习网站,视频种类和数量非常丰富,视频质量也是非常高。它还提供世界名校的公开课等等,供你参考学习,提高你的英语水平。
11、问答库

一个非常全面的考试题库搜索网站,这个网站不仅适合大学生,也对很多需要考各种证的人十分有用。
12、一席

各类知识分享,观点传播平台。
13、TED

这个网站里面包含了各类知识观点的演讲视频平台,TED演讲视频的特点是毫无繁杂冗长的专业讲座,观点响亮,开门见山,种类繁多,看法新颖。
14、腾讯课堂

腾讯课堂是一个综合性在线终身学习平台,聚合大量优质教育机构和名师,下设职业培训、公务员考试、托福雅思、考证考级、英语口语等众多在线学习精品课程。
15、Youtube

各类视频分享平台,还可以学习外语,需要魔法哦!
16、wikiHow
官方网址 https://www.wikihow.com/Main-Page

wikiHow里面有各种学习,工作,生活小技能,不管学习,工作,生活遇到不会的东西,你都可以利用这个网站搜索。
17、知乎

一个中文互联网高质量的问答社区和创作者聚集的原创内容平台。
18、学堂在线
官方网址 https://www.xuetangx.com/

学堂在线是由清华大学研发出的中文MOOC平台,学堂在线运营了来自清华大学、北京大学、复旦大学、中国科技大学,以及麻省理工学院、斯坦福大学、加州大学伯克利分校等国内外一流大学的超过3000门优质课程,覆盖13大学科门类。
19、有讲课堂

有讲课堂是国内最大的职场微课在线学习平台,主要集中在聚焦成年人的线上技能教育。
20、粉笔网
官方网址 https://fenbi.com/page/home

粉笔网主打职业教育考试服务,主营业务为公务员考试,事业单位招聘考试,以及教师招聘考试、考研、财会、法考、建造、公开课、四六级等多款在线教育产品。
最后
希望这篇文章能帮助你, 并且找到最适合你自学的网站!
如果您有任何问题,请在留言区给我留言,我会尽快回复。
也希望大家继续支持我们,我们将跟大家分享更多有价值的内容!


"👍点赞" "✍️评论" "收藏❤️"欢迎一起交流学习❤️❤️💛💛💚💚
好玩 好用 好看的干货教程可以点击下方关注❤️微信公众号❤️
说不定有意料之外的收获哦..🤗嘿嘿嘿、嘻嘻嘻🤗!
🌽🍓🍎🍍🍉🍇




浙公网安备 33010602011771号