聚焦模拟架构精髓
在高性能 IC 设计中,放大器电路的优化至关重要。本文围绕三类主流架构:全差分放大器(FDA)、Class-AB 音频放大器与Cascode 放大器,深入剖析设计思路、性能优势,以及如何在实际项目中落地实施。
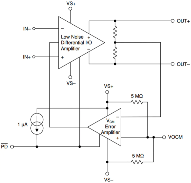
1、全差分放大器(FDA)——精准噪声抑制利器

I. 优势:
拒绝共模噪声、提升动态范围与精准度,是高精度高速 ADC 前端的理想选择。
II. 设计要点:
利用双反馈控制两路输出,同时设定共模输出电压(VOCM),确保输出稳定。
常见拓扑包括折叠结构与 Telescopic,以兼顾增益、带宽与电源压摆幅。
III. 实操小贴士:
精细调节开环增益与带宽,使闭环增益稳定达标。
搭建 CMFB(共模反馈)电路,确保输出共模不漂移。
2、Class-AB 音频放大器——失真微调与效率兼顾
I. 优势:
结合 Class-A 与 Class-B 优点,高线性、低失真,效率可达 ~75%
Basic Electronics Tutorials。
II. 设计方法:
通过微偏置技术让输出晶体管轻微导通,显著降低交越失真。
配置 Darlington 级提升输入阻抗,固化偏置与热稳定性。
III. 实践建议:
控制静态偏置电流,平衡热安全与音质表现。
添加保护电路(过流、短路保护),提升系统可靠性。
3、Cascode 放大器——带宽与增益兼得

I. 优势:
串联共栅结构有效抑制 Miller 电容带来的增益衰减,提升频响和增益。
II. 设计技巧:
利用电流镜提供稳定偏置,确保线性区域操作。
适当增加晶体管通道长度(L)以提升输出阻抗与电压增益。
III. 调优建议:
通过 AC 分析确保带宽与相位裕度满足设计需求。
多次迭代设计,软硬件仿真协同保障性能指标。
4、为什么 EDA Academy 是你的最佳助力?
想深入掌握上述前沿技术?欢迎访问 EDA Academy(www.eda-academy.com) ——IC 行业领先的专业网课平台!
无论你是想提升模拟架构实战能力,或是系统学习 Cadence Virtuoso 工具链操作,EDA Academy 都有海量、专业、全面、最新的网课可供选择。
作为用户,还能注册成为平台导师,分享技术经验,参与在线授课。
更棒的是:注册邮箱即可免费订阅 newsletter,随时获取技术干货与行业动态。
若你希望将优质课程推荐给他人,还可以加入平台销售联盟计划,凭推荐赚取 20%–50% 佣金。

浙公网安备 33010602011771号