verilog中的同步复位与异步复位
同步复位:顾名思义,同步复位就是指复位信号只有在时钟上升沿到来时,才能有效。否则,无法完成对系统的复位工作。
用Verilog HDL描述如下:
always @ (posedge clk) begin
if (!Rst_n)
…
end
异步复位:它是指无论时钟沿是否到来,只要复位信号有效,就对系统进行复位。
用Verilog HDL描述如下:
always @ (posedge clk,negedge Rst_n) begin
if (!Rst_n)
…
end
e.g. 异步复位的并行输入和并行输出移位寄存器
1.设计代码
`default_nettype none module Shift_Register(clk,rst_n,in,out); parameter byte_size = 8; //declare input and output width. parameter reset_data = 8'd0; //The value of the output when the reset signal is valid. input wire clk; input wire rst_n; input wire [byte_size-1:0] in; output reg [byte_size-1:0] out; always @(posedge clk or negedge rst_n) begin if (!rst_n) //asynchronous reset begin out <= reset_data; end else begin out <= {in[byte_size-2:0],in[byte_size-1]}; end end endmodule
2.testbench
module Shift_Register_testbench(); reg clk,reset; reg [7:0] in; wire [7:0] out; Shift_Register instance1( .clk(clk), .rst_n(reset), .in(in), .out(out) ); always #5 clk = ~clk; initial begin #0 clk = 0; reset=0; in = 8'b1110_0111; #23 reset =1; #300 $stop; //stop simulate end initial fork #73 reset =0; #77 reset =1; #103 reset =0; #113 reset =1; join endmodule
3.Simulate Wave

同步复位的优点:
1.有利于仿真器的仿真。
2.可以使所设计的系统成为100%的同步时序电路,这便大大有利于时序分析,而且综合出来的fmax一般较高。
3.因为他只有在时钟有效电平到来时才有效,所以可以滤除高于时钟频率的毛刺。
同步复位的缺点:
1.复位信号的有效时长必须大于时钟周期,才能真正被系统识别并完成复位任务。同时还要考虑,诸如:clk skew,组合逻辑路径延时,复位延时等因素。
2.由于大多数的逻辑器件的目标库内的DFF都只有异步复位端口,所以,倘若采用同步复位的话,综合器就会在寄存器的数据输入端口插入组合逻辑,这样就会耗费较多的逻辑资源。
异步复位的有点:
1.大多数目标器件库的dff都有异步复位端口,因此采用异步复位可以节省资源。
2.设计相对简单。
3.异步复位信号识别方便,而且可以很方便的使用FPGA的全局复位端口GSR。
异步复位的缺点:
1.在复位信号释放(release)的时候容易出现问题。具体就是说:倘若复位释放时恰恰在时钟有效沿附近,就很容易使寄存器输出出现亚稳态,从而导致亚稳态。
2.复位信号容易受到毛刺的影响。
综上所述:
一般都推荐使用异步复位,同步释放的方式,而且复位信号低电平有效。这样就可以两全其美了。
1.采用异步复位综合出来的电路如下:

2.采用同步复位综合出来的电路如下:

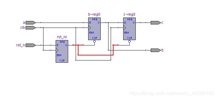
3.采用两级寄存器异步复位综合出来的电路如下:

4.异步复位、同步释放综合出来的电路如下:(非常重要,一般采用此种方式设计)

                    
                
                
            
        
浙公网安备 33010602011771号