实验5:开源控制器实践——POX
实验5:开源控制器实践——POX
一、实验目的
能够理解 POX 控制器的工作原理;
通过验证POX的forwarding.hub和forwarding.l2_learning模块,初步掌握POX控制器的使用方法;
能够运用 POX控制器编写自定义网络应用程序,进一步熟悉POX控制器流表下发的方法。
二、实验环境
下载虚拟机软件Oracle VisualBox 或 VMware;
在虚拟机中安装Ubuntu 20.04 Desktop amd64;
三、实验要求
(一)基本要求
1. 搭建下图所示SDN拓扑,协议使用Open Flow 1.0,控制器使用部署于本地的POX(默认监听6633端口)

阅读Hub模块代码,使用 tcpdump 验证Hub模块;
h1 ping h2 h2,h3都可以接受到数据包

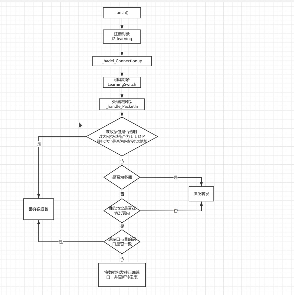
阅读L2_learning模块代码,画出程序流程图,使用 tcpdump 验证Switch模块。
L2_learning模块流程图

Switch模块验证

开启后只有h2能接收到数据包
四、实验个人总结
本次实验学习了pox开源控制器的相关知识,通过实验验证了pox和switch模块,初步掌握了pox控制器的一些使用方法,并通过编写相关代码利用pox实现流表的下发,进一步熟悉流表

浙公网安备 33010602011771号