[雷达成像]对反向投影算法的粗略理解
参考书:Inverse synthetic aperture radar imaging with MATLAB
简单来说反向投影就是指将低维的数据按照某种规则映射到高维。

像上图中从左边的一维数据投影到二维平面就是反向投影的体现。
而在雷达成像中的反向投影法则是将雷达回波进行反向投影获得二维图像,再将各张图像进行叠加,如此进行二维成像。

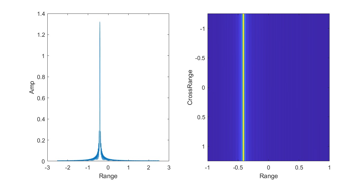
上图中a-g是成像中部分的一维像反向投影的结果,所有一维像结果叠加就得到了最后的结果(仿真中设置了一个散射点)。
近场与远场
远场是平面波,因此反向投影的规则就如上面例子中所示,反向投影的结果是直条状的。
而近场是球面波,因此反向投影的规则会有所不同,结果是弧线状,且圆弧对应的圆心就是雷达的位置。

浙公网安备 33010602011771号