作业四:需求改进&系统设计
| 这个作业属于哪个课程 | 班级的链接 | 
|---|---|
| 这个作业要求在哪里 | 作业要求的链接 | 
| 这个作业的目标 | 
一、项目概述
1.1 项目介绍
项目名称为《服务出租管理系统》,用于管理服务出租公司的客户、员工及提供相关日志。
1.2 项目背景
一家公司提供服务出租,自身有一些员工,另外还有很多自由职业者作为服务商存在。公司目前使用Excel工作表来管理他们的客户(自由职业者),时间表等。Excel解决方案无法很好地进行扩展。它无法应对多用户使用的场景,也不提供安全和审计日志。因此他们决定构建一个新的基于Web的解决方案。
1.3 项目要求
- 搜索自由职业者分类的功能
- 用于存储联系自由职业者的不同渠道的解决方案
- 搜索项目分类的功能
- 搜索客户分类的功能
- 维护合同中自由职业者的时间表
1.4 运行环境
客户端
| 需求名称 | 详细要求 | 
|---|---|
| 操作系统 | Windows7及以上 | 
| 浏览器 | IE、Edge等主流浏览器 | 
服务端
| 需求名称 | 详细要求 | 
|---|---|
| 操作系统 | Windows7及以上 | 
| 数据库 | MySQL8以上 | 
| 容量 | 1T以上 | 
| Web服务器 | IIS5.0以上 | 
1.5 系统架构图
 
二、功能性需求
2.1 领域分析
2.1.1 领域图
  从项目核心要求可以看出项目要有搜索和分类功能,自由职业者要有搜索、分类和存储不同联系方式的功能、客户要有搜索和分类功能,员工要有维护合同时间表功能,而且系统能够提供安全和审计日志给员工,则有以下领域图:

2.1.2 限界上下文
管理项目子域

管理客户子域

管理自由职业者子域

管理合同子域

管理安全和审计日志子域

2.1.3 领域上下文
  综上可以得到下图领域上下文:

2.1.4 领域服务
管理项目子域
| 服务名 | 服务内容 | 
|---|---|
| 增加项目 | 增加一个新项目 | 
| 删除项目 | 删除一个项目 | 
| 项目修改 | 对项目内容进行增、删、改 | 
| 搜索项目 | 按一定规则对项目进行搜索 | 
| 项目分类 | 对项目进行分类 | 
管理客户子域
| 服务名 | 服务内容 | 
|---|---|
| 客户分类 | 对客户进行分类 | 
| 增加客户 | 增加一个新客户 | 
| 删除客户 | 删除一个客户 | 
| 搜索客户 | 按一定规则对客户进行搜索 | 
管理自由职业者子域
| 服务名 | 服务内容 | 
|---|---|
| 自由职业者分类 | 对自由职业者进行分类 | 
| 增加自由职业者 | 增加一个新自由职业者 | 
| 删除自由职业者 | 删除一个自由职业者 | 
| 自由职业者修改 | 对自由职业者信息进行增、删、改 | 
| 搜索自由职业者 | 按一定规则对自由职业者进行搜索 | 
管理合同子域
| 服务名 | 服务内容 | 
|---|---|
| 维护合同时间表 | 员工对合同中自由职业者的时间表进行修改 | 
| 增加合同 | 增加一个新合同 | 
| 删除合同 | 删除一个合同 | 
| 修改合同 | 对合同内容进行增、删、改 | 
管理安全和审计日志子域
| 服务名 | 服务内容 | 
|---|---|
| 搜索安全和审计日志 | 按一定规则对安全和审计日志进行搜索 | 
| 打印安全和审计日志 | 将系统中的安全和审计日志的信息发送到打印机 | 
| 查看安全和审计日志 | 对安全和审计日志的内容进行查看 | 
2.2 用户需求
2.2.1 用例图

2.2.2 用例描述
| 描述项 | 内容 | 
|---|---|
| ID | 1 | 
| 用例名称 | 登录和注册 | 
| 参与者 | 自由职业者、客户 | 
| 用例概述 | 自由职业者/客户在系统上进行注册和登录 | 
| 基本事件流 | 注册 1-1 自由职业者/客户输入邮箱、密码、再次确认密码和验证码 1-2 系统提示注册成功 登录 1-3 自由职业者/客户输入邮箱、密码和验证码 1-4 系统提示登录成功并跳转到首页 | 
| 其他事件流 | 注册 1-1a 自由职业者/客户输入邮箱、密码、再次确认密码和验证码 1-2a 系统提示两次密码不一样/验证码错误 登录 1-3a 自由职业者/客户输入邮箱、密码和验证码 1-4a 系统提示邮箱不存在/密码错误/验证码错误 | 
| 描述项 | 内容 | 
|---|---|
| ID | 2 | 
| 用例名称 | 管理项目 | 
| 参与者 | 自由职业者、员工、客户 | 
| 用例概述 | 自由职业者/员工对项目/项目信息进行增删改查,客户对项目/项目信息进行查看 | 
| 基本事件流 | 2-1 员工/自由职业者/客户在搜索框输入项目类型 2-2 系统给出该类型的所有项目 2-3 员工/自由职业者对项目进行增加/删除 2-4 员工/自由职业者进入项目页面增加/删除/修改项目相关信息 2-5 系统提示信息修改成功 | 
| 其他事件流 | 2-1a 员工/自由职业者在搜索框输入项目类型 2-2a 系统提示无该类型项目 2-4a 员工/自由职业者进入项目页面增加/删除/修改项目相关信息 2-5a 系统提示信息修改失败 | 
| 描述项 | 内容 | 
|---|---|
| ID | 3 | 
| 用例名称 | 修改个人资料 | 
| 参与者 | 自由职业者、客户 | 
| 用例概述 | 自由职业者/客户对个人信息进行修改 | 
| 基本事件流 | 3-1 客户/自由职业者在个人信息页面修改个人信息(昵称、生日、联系电话、邮箱、QQ、微信、密码、类型) 3-2 系统提示信息修改成功 | 
| 其他事件流 | 3-1a 客户/自由职业者在个人信息页面修改个人信息(昵称、生日、联系电话、邮箱、QQ、微信、密码、类型) 3-2a 系统提示信息修改失败 | 
| 描述项 | 内容 | 
|---|---|
| ID | 4 | 
| 用例名称 | 管理客户 | 
| 参与者 | 自由职业者、员工 | 
| 用例概述 | 自由职业者/员工对自己的客户部分信息进行修改 | 
| 基本事件流 | 4-1 员工/自由职业者在客户信息页面修改客户的部分信息(昵称、联系方式) 4-2 系统提示信息修改成功 | 
| 其他事件流 | 4-1a 客户/自由职业者在个人信息页面修改个人信息(昵称、联系方式) 4-2a 系统提示信息修改失败 | 
| 描述项 | 内容 | 
|---|---|
| ID | 5 | 
| 用例名称 | 管理自由职业者 | 
| 参与者 | 员工、客户 | 
| 用例概述 | 员工对自由职业者的信息进行增删改查,客户对自由职业者进行查询 | 
| 基本事件流 | 5-1 员工/客户在搜索框中输入自由职业者类型 5-2 系统给出所有该类型的自由职业者 5-3a 员工对自由职业者进行增加/删除 5-3b 员工/客户点击自由职业者的昵称 5-4a 系统提示修改成功 5-4b 系统显示该自由职业者的全部信息 5-5 员工对自由职业者的信息进行增加/删除/修改 5-6 系统提示信息修改成功 | 
| 其他事件流 | 5-1a 员工/客户在搜索框中输入自由职业者类型 5-2a 系统提示无该类型的自由职业者 | 
| 描述项 | 内容 | 
|---|---|
| ID | 6 | 
| 用例名称 | 维护合同时间表 | 
| 参与者 | 员工 | 
| 用例概述 | 员工对合同中自由职业者的时间表进行维护 | 
| 基本事件流 | 6-1 员工点击合同名称 6-2 系统跳转到合同页面 6-3 员工修改合同中自由职业者的时间 6-4 系统提示修改成功 | 
| 其他事件流 | 6-3a 员工修改合同中自由职业者的时间 6-4a 系统提示修改失败 | 
| 描述项 | 内容 | 
|---|---|
| ID | 7 | 
| 用例名称 | 提供安全和审计日志 | 
| 参与者 | 员工 | 
| 用例概述 | 员工从系统中打印出安全日志和审计日志 | 
| 基本事件流 | 7-1 员工点击安全日志/审计日志 7-2 系统跳转到安全/审计日志页面 7-3 员工点击打印按钮 7-4 系统文件开始打印并向打印机发生日志文件 | 
| 其他事件流 | 无 | 
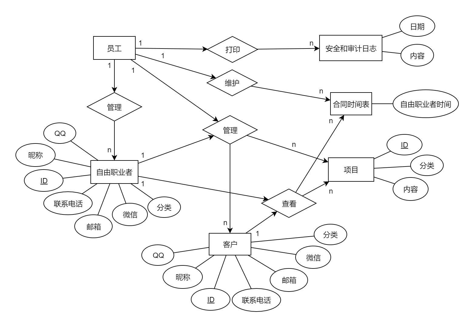
2.2.3 ER图
 
2.3 结构图
 
三、非功能性需求
3.1 界面需求
| 需求项 | 要求 | 
|---|---|
| 界面风格 | 简洁 | 
| 界面提示 | 各项信息要有充足的提示信息 | 
3.2 性能需求
| 需求项 | 要求 | 
|---|---|
| 访问人数 | 可容纳至少50个人的同时访问 | 
| 扩展性 | 系统要能容易进行功能扩展 | 
| 响应速度 | 响应时间要在10ms以下 | 
四、代码开发任务计划
4.1 模块分解
| 开发顺序 | 模块 | 功能 | 开发时间/h | 
|---|---|---|---|
| 1 | 管理自由职业者 | 增删自由职业者 | 5 | 
| 修改自由职业者信息 | 8 | ||
| 自由职业者分类 | 5 | ||
| 搜索自由职业者 | 3 | ||
| 2 | 管理客户 | 增删客户 | 5 | 
| 修改客户信息 | 8 | ||
| 客户分类 | 5 | ||
| 搜索客户 | 3 | ||
| 3 | 管理项目 | 增删项目 | 5 | 
| 项目信息修改 | 8 | ||
| 项目分类 | 5 | ||
| 搜索项目 | 3 | ||
| 4 | 管理合同 | 增删合同 | 5 | 
| 合同修改 | 8 | ||
| 维护合同时间表 | 8 | ||
| 5 | 管理安全和审计日志 | 创建日志 | 5 | 
| 查看日志 | 3 | ||
| 打印日志 | 3 | 
4.2 甘特图
 
五、测试计划
5.1 测试范围
所有模块
5.2 测试人数
1人
5.2 测试策略
| 测试内容 | 测试方法 | 测试环境 | 测试工具 | 测试人员 | 测试时间 | 
|---|---|---|---|---|---|
| 注册登录模块 | 黑盒测试、白盒测试 | Windows10 | Edge、IDEA | 梁天任 | 待定 | 
| 管理自由职业者模块 | 黑盒测试、白盒测试 | Windows10 | Edge、IDEA | 梁天任 | 待定 | 
| 管理客户模块 | 黑盒测试、白盒测试 | Windows10 | Edge、IDEA | 梁天任 | 待定 | 
| 管理项目模块 | 黑盒测试、白盒测试 | Windows10 | Edge、IDEA | 梁天任 | 待定 | 
| 管理合同模块 | 黑盒测试、白盒测试 | Windows10 | Edge、IDEA | 梁天任 | 待定 | 
| 管理安全和审计日志模块 | 黑盒测试、白盒测试 | Windows10 | Edge、IDEA | 梁天任 | 待定 | 
| 界面模块 | 黑盒测试、白盒测试 | Windows10 | Edge | 梁天任 | 待定 | 
六、相关截图

 
                    
                     
                    
                 
                    
                
 
                
            
         
         浙公网安备 33010602011771号
浙公网安备 33010602011771号