mybatis的执行流程
mybatis的执行流程如下代码:

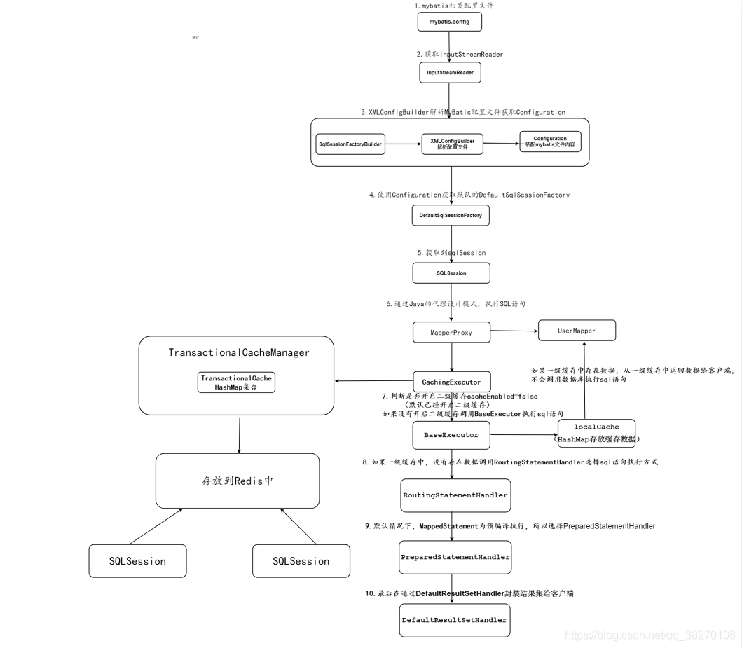
第一步:通过Resources加载配置好的mybatis.xml配置文件。
Resources是ibatis.io包下面的类,也就是一个io流,用于读写文件,通过getResourceAsStream把xml文件加载进来,把配置文件解析为一个流。
第二步:然后看第二句话,这句话是关键。我们首先new了一个SqlSessionFactoryBuilder对象,他是SqlSessionFactory的构建者。我们调用了他的build()方法。这个方法长什么样子呢?看一下他的源码:

我们发现里面有一个XMLconfigBuilder对象,他是做什么的呢?他是用来解析XML文件的一个构建者,通过他的parse()方法解析mybatis配置文件

解析configuration节点下的子节点:

然后我们发现parse()解析完成后,他返回了一个configuration对象,它是用来存放mybatis核心配置文件解析完成后的结果。这个configuration又返回给谁了呢?继续看源码:

又返回了一个build方法,把刚才的返回值configuration作为参数传入这个方法中,并返回了一个DefaultSqlSessionFactory对象,这是SqlSessionFactory的实现类,用来生产defaultSqlSession对象。这样上面的第二句话才算真正的结束了。。。
这时候会不会有的小伙伴疑惑,为什么既然DefaultSqlSessionFactory是SqlSessionFactory的实现类,为什么我们不直接new一个defaultSqlSessionFactory呢?原因:看源码知道,如果new defaultSqlSessionFactory的话,我们需要一个configuration对象,而这个对象有事经过层层磨难才得到的,所有我们一般采取构建筑模式,直接把xml字节流或字符流给了sqlSessionfactoryBuilder就好了,我们就不用管他是怎么生成的了。
第三步:我们继续往下走,我们最终的目的是获取一个SqlSession对象,现在我们有了一个SqlSessionFactory了,就愉快的生成SqlSession吧。从第三句看,调用了openSession()方法,这又是个啥?看源码:

先看到返回值是sqlSession,再看看里面有些什么:
Transaction,这很明显是一个事务,我们都知道sql执行时都要涉及到事务操作的,提交或回滚什么的。而这个transaction产生需要什么参数呢,看源码知道里面有个environment(xml中配置的),而且是从configuration中获得的(之前做的总算没有白费),通过这些参数transactionFactory就帮我们产生了transaction。

executor,这个名字一看就知道是一个执行器,是个接口(一般用SimpleExecutor来执行,实现类),他是mybatis的核心执行器,相当于jdbc中的statement,发送sql语句并执行。
有了这些我们就能得到最后的sqlSession了。
第四步:jdk动态代理生成mapper接口的代理对象
通过DefaultSqlSession的getMapper()来生成

其实是通过mapperRegistry的对象,它里面是一个knownMappers的HashMap,用于存储配置文件中的mappers标签的每个mapper接口



这里通过JDK动态代理,帮mapper接口生成代理实现类


第五步:通过第四步返回的代理对象的getUser方法调用getMapper方法最终执行的方法
代理对象的getUser方法执行其实走的是MapperProxy的invoke方法

这里是判断sql的执行类型

查询方法

走executor的query方法

走CachingExecutor的query方法,先从二级缓存中获取

如二级缓存中没有数据,走delegate(BaseExecutor)的query方法 ,也就是一级缓存localCache,如果一级缓存没有数据,则走queryFromDatabase方法查数据库

从数据库查到数据,放入到一级缓存中

一级缓存底层是个PerpetualCache类型的HashMap,


总结一下:mybatis运行时要先通过resources把核心配置文件也就是mybatis.xml文件加载进来,然后通过xmlConfigBulider来解析,解析完成后把结果放入configuration中,并把它作为参数传入到build()方法中,并返回一个defaultSQLSessionFactory。我们再调用openSession()方法,来获取SqlSession,在构建SqlSession的同时还需要transaction和executor用于后续执行操作。

————————————————
版权声明:本文为CSDN博主「落叶飘零z」的原创文章,遵循CC 4.0 BY-SA版权协议,转载请附上原文出处链接及本声明。
原文链接:https://blog.csdn.net/qq_38270106/article/details/93398694

浙公网安备 33010602011771号