dictmatch及多模算法串讲
dictmatch 基本数据结构及算法
dictmatch 其实是实现了最简单的 Trie 树的算法,而且并没有进行穿线改进,因此其是需要回朔的。但是其使用 2 个表来表示 Trie 树,并对其占用空间大的问题进行了很大的优化,特点是在建树的时候比较慢,但在查询的时候非常快。而且其使用的 hash 算法也值得一讲。
1. 字典数据结构:
typedef struct _DM_DICT
{
char* strbuf; // buffer for store word result;
u_int sbsize;
u_int sbpos; // the next position in word buf
dm_entry_t* dentry; // the dict entry list
u_int desize;
u_int depos; // the first unused pos in de list
u_int* seinfo; // the suffix entry list
u_int seisize;
u_int seipos;
dm_inlemma_t* lmlist; // the lemma list
u_int lmsize;
u_int lmpos; // the first unused pos in lemma list
u_int entrance;
}dm_dict_t;
//lemma structure for dict
typedef struct _DM_INLEMMA
{
u_int len;
u_int prop;
u_int bpos;
}dm_inlemma_t;
typedef struct _DM_ENTRY
{
u_int value;
u_int lemma_pos;
u_int suffix_pos;
}dm_entry_t;
其中, dentry 可以认为存放树的每个节点, seinfo 可以认为存放每个节点的子树的指针列表(即后继块), lmlist 存放完成匹配对应的某模式,而 strbuf 记录所有模式的字符串内容。
每个表的空间都预先开好,以 xxxsize 为大小。而 xxxpos 指针之前是已用空间,之后是未使用空间。
seinfo 中,每个后继块首字节放的是该后继块的 hash 表大小,第二个字节指向其属主 dentry 节点,第三个字节开始是存放子树指针的 hash 表。因此,每个后继块的大小为 hsize+2 。
entrance 指向了虚根节点所引出的每棵树的指针列表,也就是整个 Trie 树的入口。
图示:
此数据结构优点:
结构简单,利于存入和读取二进制文件,节约内存,内存分配次数较少,搜索的时候寻找子节点最快
此数据结构缺点:
不够直观,需要复杂的手动维护,建树时间较长
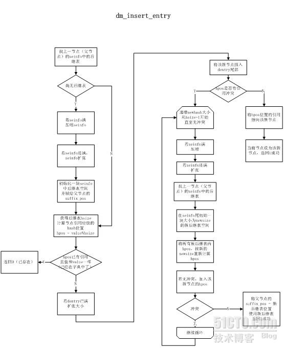
2. 建树算法:( lemma 指得就是一个模式)
3. 搜索模式匹配
关键策略
1. 解决 hash 冲突
解决后缀表中的 hash 冲突是非常重要的,因为在策略中通过 hpos = value%hsize 直接找到存放指向 dentry 的引用的位置,而没有考虑冲突的情况,因此必须在加入该 hash 表时解决。
方法也很简单,当出现冲突则不断增长 hash size 的大小,重新计算所有该后缀表中的 hash 值,直至无冲突。由于 size 变大因此原位置必然无法容纳新后缀表,需要在 seinfo 的尾部添加新表,而原表废弃不用,就造成了一个空洞。这也是需要压缩的原因。
2. seinfo 压缩算法
从前到后遍历所有的后缀表块,检查是否是有效的
无效:其 backentry 所指向的节点的 suffix_pos 不是自己,或 backentry 指向 DM_DENTRY_FIRST (代表是根后缀表块)但 entrance 指向的不是自己。
当发现一块有效的后缀表块,而其前面有若干块无效的后缀表块时,将这块有效后缀表块 copy 到前面覆盖原来无效的位置,并更新 backentry 指向的 dentry 的 suffix_pos 。这样就可以填充掉所有的空洞,将所有的可用空间都留在 sepos 之后。
3. 编码
由于采用 GB18030 编码格式,因此一个字可能是 1 字节、 2 字节、 4 字节
1 字节: 0x00~0x7F ASCII
2 字节: 0x81~0xFE 0x40~0x7E/0x80~0xFE GBK 传统
dm_get_word 通过遍历字符决定下一个字是多少字节之后,并将当前字拼成 u_int 。
4. 各表初始大小
strsize: 20*lemma_num [char]
desize: 2*lemma_num [struct]
sesize: 8*lemma_num [uint]
lmsize: lemma_num [struct]
每次扩张都× 2
每新建一个 seinfo 中的后继块,默认大小为 3 个 u_int ,一个放 hsize ,一个放 backentry ,一个放 1 个后继节点。
5. search
|
参数
|
DM_OUT_FMM
|
DM_OUT_ALL
|
|
dm_search
|
正向最大匹配的所有模式
|
匹配(含重叠和包含)的所有模式
|
|
dm_search_prop
|
正向最大匹配的所有模式的 prop 累“或”值
|
匹配(含重叠和包含)的所有模式的 prop 累“或”值
|
|
dm_has_word
|
正向最大匹配含有特定属性的子串,如果是多个属性值或在一起,任意一个属性符合条件即返回 1
|
匹配(含重叠和包含)的所有模式含有特定属性的子串,如果是多个属性值或在一起,任意一个属性符合条件即返回 1
|
6. 为了使 32 位的字典在 64 位机器内使用,因此为了,将词典内部词条的结构和切词结构独立开了(以前是一个结构),分别是 dm_inlemma_t 和 dm_lemma_t 。区别在于, dm_inlemma_t 结构中只有 int ,而 dm_lemma_t 中有 int 和 char* 。当写入文件时,是整个结构一起写入,而其中 char* 是一个指针在 32 位和 64 位所占用的空间不同,最终在读取的时候会出现兼容性问题。所以不要将指针直接写入文件数据中。
可能的改进
1. 进行穿线,引入跳转路径。基本的想法就是,在 dentry 中新加入一个域 failjump ,指向另一个跳转的 dentry 节点,当 Trie 树匹配在某节点失败时,转向 failjump 域指向的新节点再进行一次或若干次匹配。这样可以做到对目标字符串无回朔,而不是现在的匹配失败后必须进行回朔。同时,由于穿线是建完树再穿,可以兼容老的字典。
failjump 的建立算法:在完成建立树之后:
1) 根节点的孩子节点 failjump = 根节点 DM_DENTRY_FIRST
2) 广度遍历树,对当前节点 current 的一个子节点 child :
a) fail = current;
b) while(fail != 根节点 DM_DENTRY_FIRST )
{
fail=fail.failjump;
entry = fail 节点的孩子中 value 等于 child.value 的节点 ;
if(entry 存在 ) break;
}
c) if(entry 存在 ) child.failjump = entry;
d) else child.failjump = 根节点 DM_DENTRY_FIRST;
2. 转换成 UNICODE 之类的定长编码,(实际上 dm_get_word 已经做过类似的这一遍),然后使用 WM 算法进行计算。因为对 GB 编码采用 WM 算法可能会有误匹配,例如:
0xD7 0xD6 0xB7 0xFB 字符
0xD6 0xB7 址
因此需要转换成 UNICODE 或 UTF8, 他们没有错字的问题。转换需要遍历一遍待匹配串,复杂度为 O(n) 。因为 WM 算法一般来说快于 Trie 树,因此总体来说一般不会比 Trie 树慢。
另一种可能是,如果在大部分情况下,都不会匹配到任何模式的话,则可以使用 GB 编码直接使用 WM 算法进行匹配,如果出现 WM 匹配成功,再次进行确认匹配(逐字分析),这样可以剔除掉误匹配的情况。
posted on 2025-04-09 19:40 ExplorerMan 阅读(39) 评论(0) 收藏 举报





浙公网安备 33010602011771号