LeetCode 2614[对角线上的质数]
题目描述
分析流程
总思路

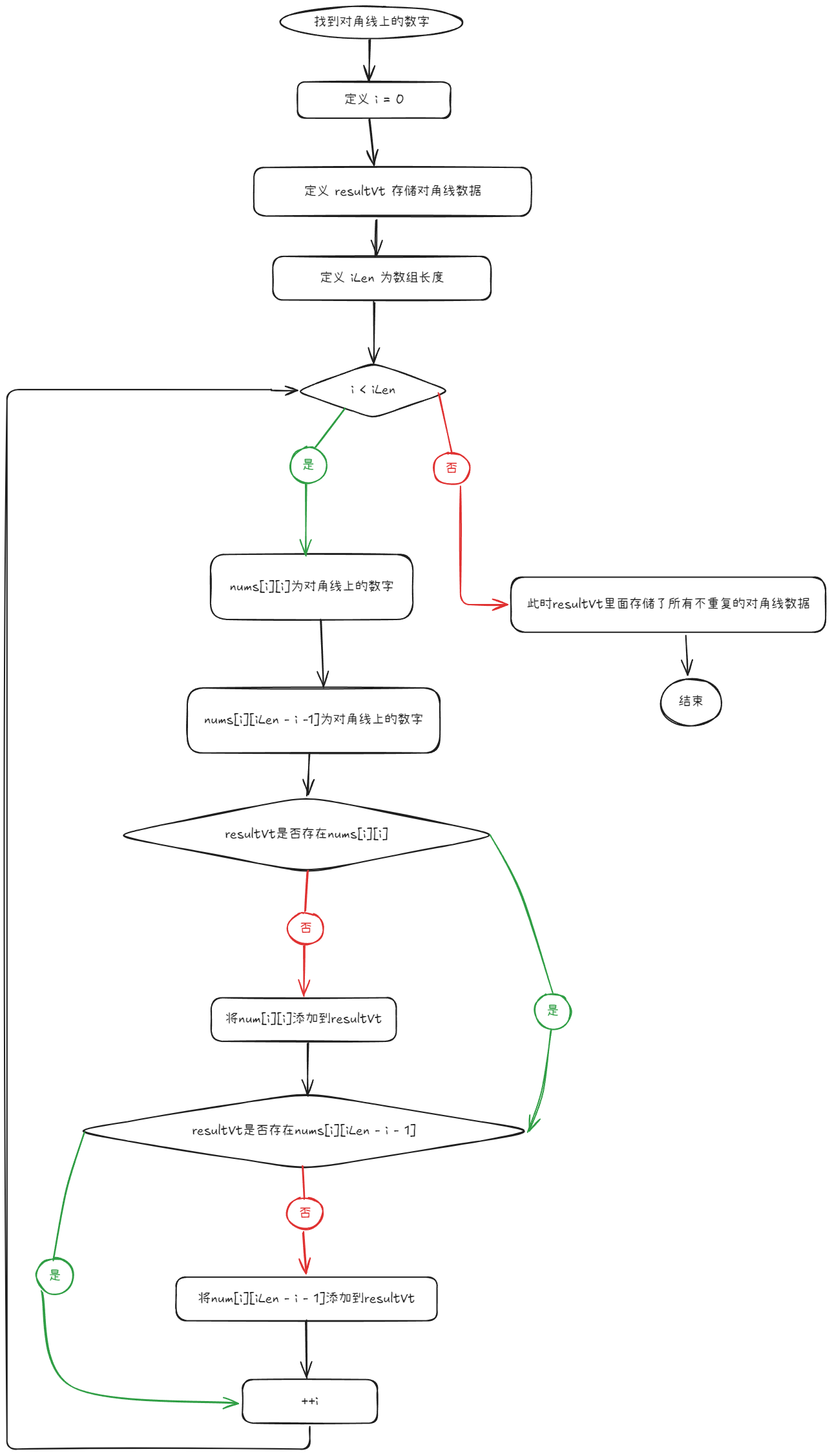
对角线数据

排序

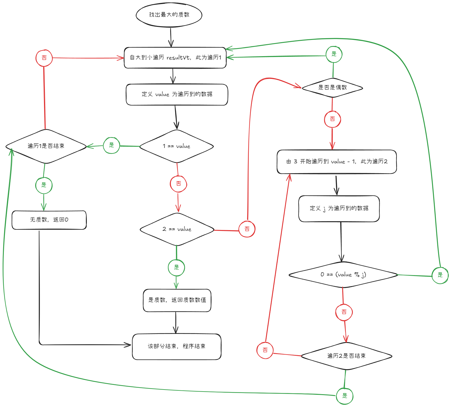
找出质数

实现代码
bool isPrime(int num)
{
if (1 == num)
return false;
if (2 == num)
return true;
if (0 == (num % 2))
return false;
for (int i = 3; i < num - 1; i++)
{
if (0 == (num % i))
return false;
}
return true;
}
class Solution
{
public:
int diagonalPrime(vector<vector<int>>& nums)
{
int iLen = nums[0].size();
vector<int> resultVt;
for (int i = 0; i < iLen; ++i)
{
if (resultVt.end() == find(resultVt.begin(), resultVt.end(), nums[i][i]))
resultVt.push_back(nums[i][i]);
if (resultVt.end() == find(resultVt.begin(), resultVt.end(), nums[i][iLen - i - 1]))
resultVt.push_back(nums[i][iLen - i - 1]);
}
sort(resultVt.begin(), resultVt.end());
iLen = resultVt.size();
for (int i = iLen - 1; i >= 0; --i)
{
if (isPrime(resultVt.at(i)))
return resultVt.at(i);
}
return 0;
}
};
本文来自博客园,作者:EricsT,转载请注明原文链接:https://www.cnblogs.com/EricsT/p/19016163

浙公网安备 33010602011771号